Презентация, доклад Задача о прямоугольнике наибольшей площади

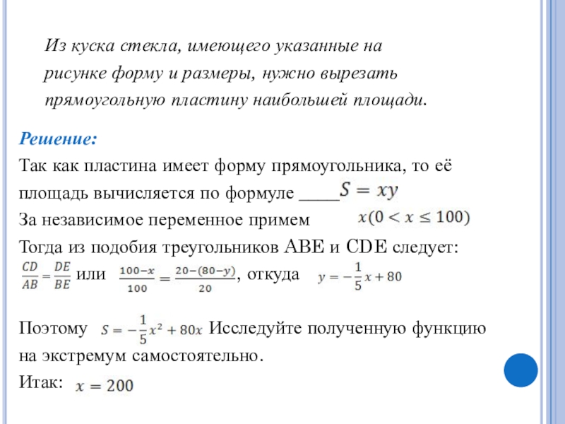
Из куска стекла, имеющего указанные нарисунке форму и размеры, нужно вырезатьпрямоугольную пластину наибольшей площади.

Слайд 1Задача о прямоугольнике наибольшей площади
Жданов А.А.©
Москва, 2016 г

Задача о прямоугольнике наибольшей площади Жданов А.А.© Москва, 2016 г

Слайд 2Из куска стекла, имеющего указанные на
рисунке форму и размеры, нужно вырезать
прямоугольную

пластину наибольшей площади.

Из куска стекла, имеющего указанные нарисунке форму и размеры, нужно вырезатьпрямоугольную пластину наибольшей площади.

Слайд 3Из куска стекла, имеющего указанные на
рисунке форму и размеры, нужно вырезать
прямоугольную

пластину наибольшей площади.




Решение:
Так как пластина имеет форму прямоугольника, то её
площадь вычисляется по формуле _______
За независимое переменное примем .
Тогда из подобия треугольников ABE и CDE следует:
или , откуда .

Поэтому . Исследуйте полученную функцию
на экстремум самостоятельно.
Итак:


Из куска стекла, имеющего указанные нарисунке форму и размеры, нужно вырезатьпрямоугольную пластину наибольшей площади.Решение:Так как пластина имеет

Слайд 4Из куска стекла, имеющего указанные на
рисунке форму и размеры, нужно вырезать
прямоугольную

пластину наибольшей площади.




Найденное значение выходит из промежутка изменения x.
Поэтому внутри этого промежутка стационарных точек нет.
Значит, наибольшее значениеS принимает в одном из концов промежутка, а именно при
x = 100 (мм), а тогда y = 60(мм) и S = 6000 (мм).

x = 100 (мм), y = 60(мм)

Из куска стекла, имеющего указанные нарисунке форму и размеры, нужно вырезатьпрямоугольную пластину наибольшей площади. Найденное значение выходит

Слайд 5Спасибо за работу!

Спасибо за работу!

Что такое shareslide.ru?

Это сайт презентаций, где можно хранить и обмениваться своими презентациями, докладами, проектами, шаблонами в формате PowerPoint с другими пользователями. Мы помогаем школьникам, студентам, учителям, преподавателям хранить и обмениваться учебными материалами.


Для правообладателей

Яндекс.Метрика

Обратная связь

Email: Нажмите что бы посмотреть