Презентация, доклад Вероятности событий

Вероятности событий

Слайд 1Теория Вероятностей и Статистика
8 класс

Теория Вероятностей и Статистика8 класс

Слайд 2Вероятности событий

Вероятности событий

Слайд 3Опр. 1: Вероятность – числовая мера правдоподобия события
От «probabilitas» (лат.) –

вероятнгость
Обозначение: P (заглавная буква латинского алфавита)
P(A) – вероятность случайного события A;
P(B) – вероятность случайного события B и т.д.
Пример: событие А: «при бросании симметричной монеты выпадет орёл».


Опр. 1: Вероятность – числовая мера правдоподобия событияОт «probabilitas» (лат.) – вероятнгостьОбозначение: P (заглавная буква латинского алфавита)P(A)

Слайд 4Правило вычисления вероятностей
Вероятность события равна сумме вероятностей элементарных событий, благоприятствующих этому

событию.
, где a, b, c и d – элементарные события, благоприятстующие событию А.
Число элементарных событий, благоприятствующих данному событию, и, значит, число слагаемых в правой части равенства может быть различным.


Правило вычисления вероятностейВероятность события равна сумме вероятностей элементарных событий, благоприятствующих этому событию.

Слайд 5
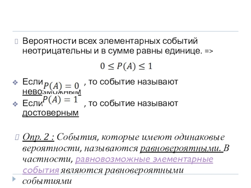
Вероятности всех элементарных событий неотрицательны и в сумме равны единице. =>


Если

, то событие называют невозможным
Если , то событие называют достоверным

Опр. 2 : События, которые имеют одинаковые вероятности, называются равновероятными. В частности, равновозможные элементарные события являются равновероятными событиями




Вероятности всех элементарных событий неотрицательны и в сумме равны единице. =>Если

Слайд 6Пример №1
В шахматной партии, которую Остап Бендер играет любителем шахмат города

Васюки, вероятность выигрыша Остапа равна 0,001, вероятность ничьей равна 0,01. Найдем вероятность события А «Остап не проиграл».
Этому событию благоприятствуют элементарные события «Остап выиграл» и «Партия окончилась вничью». Таким образом:


Пример №1В шахматной партии, которую Остап Бендер играет любителем шахмат города Васюки, вероятность выигрыша Остапа равна 0,001,

Слайд 7Упражнение №1
В случайном опыте четыре элементарных события a, b, c, и

d, вероятности которых соответственно равны 0,1, 0,3, 0,4, и 0,2. найдите вероятность события, которому благоприятствуют элементарные события:

а) a и c
б) a, b, и d
в) b, d и с
г) a и d

Решение:





Упражнение №1В случайном опыте четыре элементарных события a, b, c, и d, вероятности которых соответственно равны 0,1,

Слайд 8Упражнение №2
В шахматной партии Андрей играет с Борисом. Вероятность выигрыша Андрей

равна 0,3, вероятность ничьей равна 0,2, вероятность того, что партия не будет закончена, равна 0,1. Найдите вероятность того, что:
а)Андрей не проиграет
б)Борис не проиграет
в)никто не выиграет
Упражнение №2В шахматной партии Андрей играет с Борисом. Вероятность выигрыша Андрей равна 0,3, вероятность ничьей равна 0,2,

Слайд 9Упражнение №2








Ответ: 0,6; 0,7; 0,3

Упражнение №2Ответ: 0,6; 0,7; 0,3

Слайд 10Упражнение №3
Стрелок один раз стреляет в круглую мишень. При этом вероятности

попадания в зоны мишени представлены в таблице:

Найдите вероятность события
а)«Стрелок выбил меньше 5 очков»
б)«Стрелок выбил больше 7 очков»
в)«Стрелок попал в желтую зону мишени»
г)«Стрелок попал в зеленую зону мишени»
д)«Стрелок не попал в голубую зону мишени»
е)«Стрелок попал в красную зону и при этом выбил больше 3 очков»
Упражнение №3Стрелок один раз стреляет в круглую мишень. При этом вероятности попадания в зоны мишени представлены в

Слайд 11Упражнение №3
Решение:
а)
б)
в)
г)
д)


е)











Упражнение №3Решение: а)б)в)г)д)е)

Слайд 12Теперь вы знаете, что вероятность случайного события равна сумме вероятностей элементарных

событий, благоприятствующих ему. Ещё вы познакомились с равновероятными событиями.


Читать п. 30 учебника
Ответить на вопросы после пункта устно
№№ 4, 5, 6 после пункта
Выучить наизусть записи в тетради (определения, правило, свойства вероятностей, обозначения)

Домашнее задание.

Подведение итогов.

Теперь вы знаете, что вероятность случайного события равна сумме вероятностей элементарных событий, благоприятствующих ему. Ещё вы познакомились

Слайд 13Благоприятствующее элементарное событие.
Элементарное событие, при наступлении которого наступает событие А, называется

элементарным событием, благоприятствующим событию А.
Пример: Событие А: «при бросании игральной кости выпало четное число очков».
Элементарные события, благоприятствующие событию А:
«выпало два очка»
«выпало четыре очка»
«выпало шесть очков»
















Назад

Благоприятствующее элементарное событие.Элементарное событие, при наступлении которого наступает событие А, называется элементарным событием, благоприятствующим событию А.Пример: Событие

Слайд 14Равновозможные элементарные события
Это элементарные события, у которых одинаковые шансы на наступление.


В опыте, состоящем в бросании правильной игральной кости, шесть элементарных событий, и все они равновозможны



























Назад


Равновозможные элементарные событияЭто элементарные события, у которых одинаковые шансы на наступление. В опыте, состоящем в бросании правильной

Что такое shareslide.ru?

Это сайт презентаций, где можно хранить и обмениваться своими презентациями, докладами, проектами, шаблонами в формате PowerPoint с другими пользователями. Мы помогаем школьникам, студентам, учителям, преподавателям хранить и обмениваться учебными материалами.


Для правообладателей

Яндекс.Метрика

Обратная связь

Email: Нажмите что бы посмотреть