Презентация, доклад Развитие интеллектуальных способностей учащихся на уроках математики

Общие формы математической деятельности Использование известных алгоритмов, формул.Преобразование, интерпретация, кодирование.Классификация и систематизация.Правдоподобные рассуждения.Выдвижение и проверка гипотез, доказательство и опровержение.Разработка алгоритмов.

Слайд 1Развитие интеллектуальных способностей учащихся на уроках математики
Подготовила учитель математики высшей категории

МОСШ № 6 Караваева Р.В.
Развитие интеллектуальных способностей учащихся на уроках математикиПодготовила учитель математики высшей категории МОСШ № 6 Караваева Р.В.

Слайд 2Общие формы математической деятельности
Использование известных алгоритмов, формул.
Преобразование, интерпретация, кодирование.
Классификация и

систематизация.
Правдоподобные рассуждения.
Выдвижение и проверка гипотез, доказательство и опровержение.
Разработка алгоритмов.

Общие формы математической деятельности Использование известных алгоритмов, формул.Преобразование, интерпретация, кодирование.Классификация и систематизация.Правдоподобные рассуждения.Выдвижение и проверка гипотез, доказательство

Слайд 3Решите систему уравнений:









Решите систему уравнений:

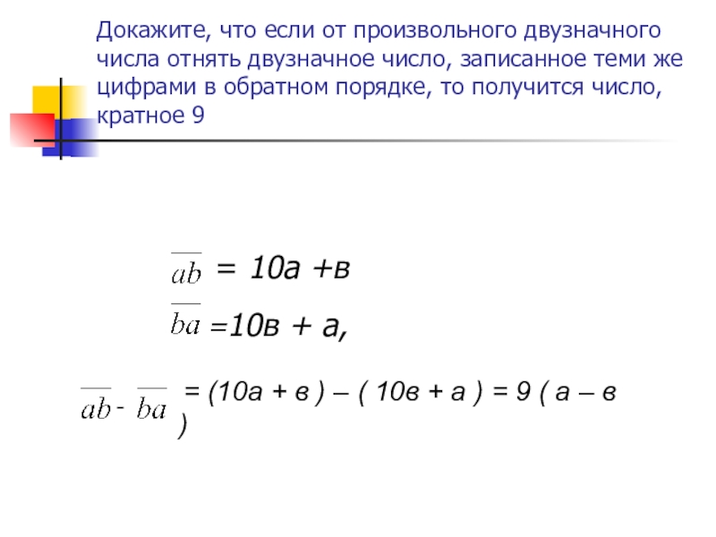
Слайд 4Докажите, что если от произвольного двузначного числа отнять двузначное число, записанное

теми же цифрами в обратном порядке, то получится число, кратное 9



= 10а +в



=10в + а,


-

= (10а + в ) – ( 10в + а ) = 9 ( а – в )

Докажите, что если от произвольного двузначного числа отнять двузначное число, записанное теми же цифрами в обратном порядке,

Слайд 5

Докажите, что



y

3/2
1



1/2 1 2 x





Докажите, что

Слайд 6Примеры:
1.

1)

2) 3) 4) ,


2.

1) [-3;3] 2) [0;3) 3) (- ;0) 4) (-3;3)

3.

1) [-2;0] 2) [2;4] 3) (4;9] 4) (0;2)












Примеры:1.1)            2)

Слайд 7Найти все значения параметра а, при которых неравенство имеет единственное решение.
Решение:
ОДЗ

неравенства состоит из 2-х чисел: 3 и 4.
а=? , x=3 - решение неравенства, x=4 – не является решением неравенства



Решений нет.
a=?, x=3 – не является решением, x=4 – является решением



Ответ:





Найти все значения параметра а, при которых неравенство имеет единственное решение. Решение:ОДЗ неравенства состоит из 2-х чисел:

Что такое shareslide.ru?

Это сайт презентаций, где можно хранить и обмениваться своими презентациями, докладами, проектами, шаблонами в формате PowerPoint с другими пользователями. Мы помогаем школьникам, студентам, учителям, преподавателям хранить и обмениваться учебными материалами.


Для правообладателей

Яндекс.Метрика

Обратная связь

Email: Нажмите что бы посмотреть