Презентация, доклад по теории вероятности на тему Формула Байеса

Цели урока образовательные: изучить формулу Байеса;научить решать задачи на нахождение вероятностей сложных событий; научить применять понятия теории вероятностей в реальных ситуациях. воспитательные: способствовать развитию знаний, пробудить у учащихся интерес к изучению предпосылок

Слайд 1Формула Байеса
Презентация разработана преподавателем КС и ПТ Каракашевой И.В.
Санкт – Петербург
2016

Формула БайесаПрезентация разработана преподавателем КС и ПТ Каракашевой И.В.Санкт – Петербург2016

Слайд 2Цели урока
образовательные:
изучить формулу Байеса;
научить решать задачи на

нахождение вероятностей сложных событий;
научить применять понятия теории вероятностей в реальных ситуациях.
воспитательные:
 способствовать развитию знаний, пробудить у учащихся интерес к изучению предпосылок открытия новых понятий;
формировать у учащихся научное мировоззрение;
продолжать формировать умение самостоятельно работать с различными источниками информации, обобщать материал;
развивать интеллектуальные и творческие способности учащихся.
развивающие:
способствовать развитию общения как метода научного познания, аналитического мышления, смысловой памяти, внимания; умения работать с дополнительной литературой;
развитию навыков исследовательской деятельности.

Цели урока   образовательные: изучить формулу Байеса;научить решать задачи на нахождение вероятностей сложных событий; научить применять

Слайд 3 Формула Байеса
Рассмотрим событие А, которое может наступить лишь при появления одного

из несовместных событий В1, В2, В3,…,Вn , образующих полную группу. Если событие А уже произошло, то вероятность событий В1, В2, В3,…,Вn можно определить по формуле Байеса
Формула БайесаРассмотрим событие А, которое может наступить лишь при появления одного из несовместных событий В1, В2,

Слайд 4Задача 1
Два автомата производят одинаковые детали. Производительность

первого автомата в два раза больше производительности второго. Вероятность производства отличной детали у первого автомата равна 0,60, а у второго 0,84. Наудачу взятая для проверки деталь оказалась отличного качества. Найти вероятность того, что эта деталь произведена первым автоматом.

Задача 1    Два автомата производят одинаковые детали. Производительность первого автомата в два раза больше

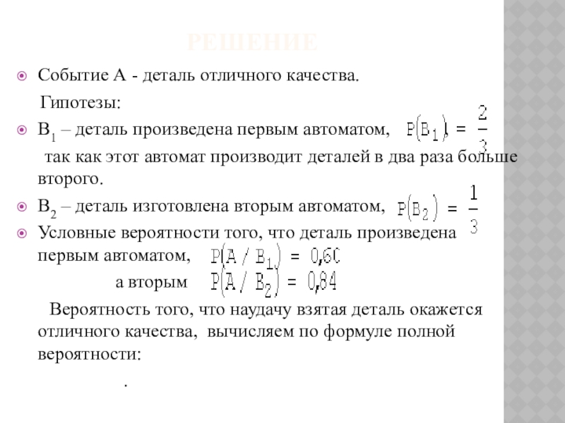
Слайд 5Решение
Событие А - деталь отличного качества.
Гипотезы:
В1 – деталь произведена

первым автоматом,   ,
так как этот автомат производит деталей в два раза больше второго.
В2 – деталь изготовлена вторым автоматом,
Условные вероятности того, что деталь произведена первым автоматом,  
а вторым
Вероятность того, что наудачу взятая деталь окажется отличного качества, вычисляем по формуле полной вероятности:
.

РешениеСобытие А - деталь отличного качества.   Гипотезы:В1 – деталь произведена первым автоматом,  

Слайд 6Решение


Вероятность того, что взятая деталь изготовлена первым

автоматом, вычисляется по формуле Байеса: 














Решение    Вероятность того, что взятая деталь изготовлена первым автоматом, вычисляется по формуле Байеса: 

Слайд 7Задача 2
Число грузовых машин, проезжающих по шоссе, на котором стоит

бензоколонка, относится к числу легковых машин, проезжающих по тому же шоссе, как 4:1. Вероятность того, что будет заправляться грузовая машина, равна 0,2; для легковой машины эта вероятность равна 0,3. К бензоколонке подъезжала для заправки машина. Найти вероятность того, что эта машина грузовая

Задача 2 Число грузовых машин, проезжающих по шоссе, на котором стоит бензоколонка, относится к числу легковых машин,

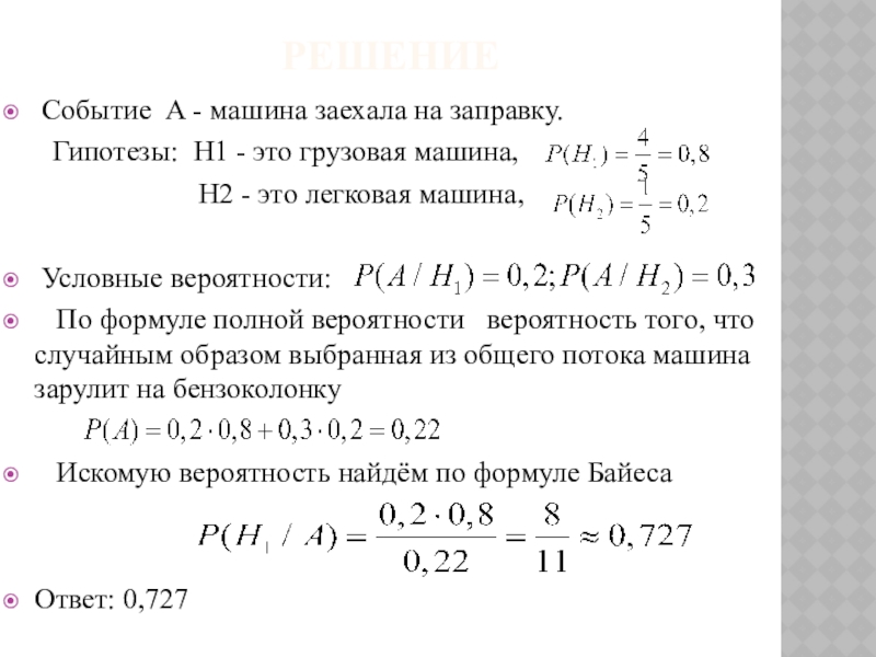
Слайд 8Решение
Cобытие A - машина заехала на заправку.

Гипотезы: H1 - это грузовая машина,
H2 - это легковая машина,

Условные вероятности:
По формуле полной вероятности вероятность того, что случайным образом выбранная из общего потока машина зарулит на бензоколонку

Искомую вероятность найдём по формуле Байеса


Ответ: 0,727
Решение Cобытие A - машина заехала на заправку.    Гипотезы: H1 - это грузовая машина,

Слайд 9Задача 3
Три студентки живут в одной комнате и

по очереди моют посуду. Вероятность разбить тарелку для первой студентки равна 0.03, для второй 0.01, для третьей - 0.04. На кухне раздался звон разбитой тарелки. Найти вероятность того, что третья студентка мыла тарелку.

Задача 3   Три студентки живут в одной комнате и по очереди моют посуду. Вероятность разбить

Слайд 10Решение
Событие A - разбили тарелку.
Гипотезы:
H1 - тарелку

разбила 1-я студентка, P(H1)=0,03
H2 - тарелку разбила 2-я студентка, P(H2)=0,01
H3 - тарелку разбила 3-я студентка, P(H3)=0,04
(гипотезы Н1,Н2,Н3 составляют полную группу событий)
Условные вероятности (кто мыл посуду в момент катастрофы):

РешениеСобытие A - разбили тарелку.  Гипотезы:  H1 - тарелку разбила 1-я студентка, P(H1)=0,03 H2 -

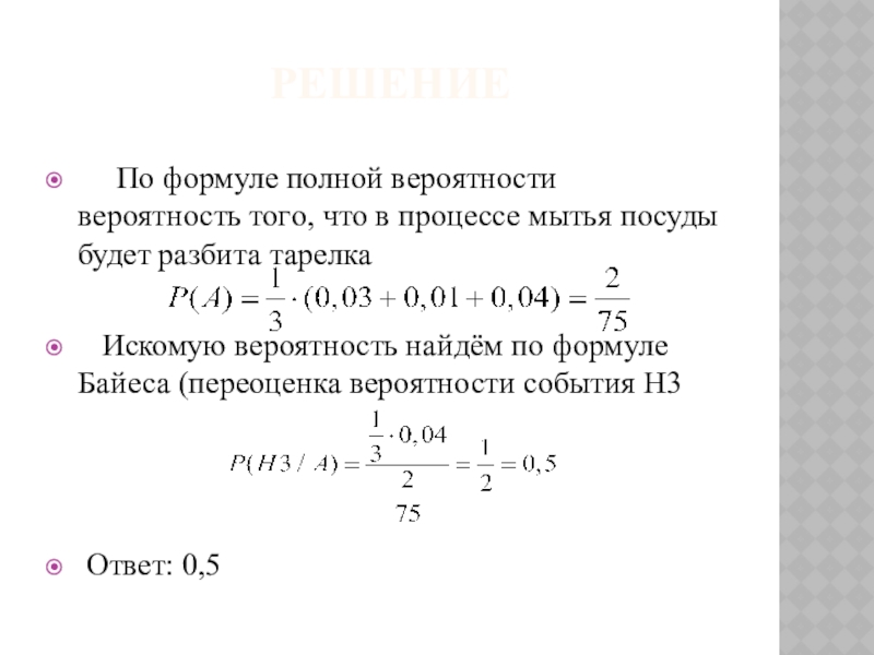
Слайд 11Решение
По формуле полной вероятности вероятность того, что в процессе

мытья посуды будет разбита тарелка

Искомую вероятность найдём по формуле Байеса (переоценка вероятности события H3



Ответ: 0,5

Решение  По формуле полной вероятности вероятность того, что в процессе мытья посуды будет разбита тарелка

Слайд 12Решить Задачи
1. На контроль поступают одинаковые блюда, изготовленные двумя поварами.

Производительность первого повара вдвое больше, чем второго. Процент брака у первого 0.08, а у второго - 0.06. Проверенное блюдо не удовлетворяет требованиям контроля. Найти вероятность того, что блюдо приготовлено первым поваро
2. На хим. заводе установлена система аварийной сигнализации. Когда возникает аварийная ситуация звуковой сигнал срабатывает с вероятностью 0.95, звуковой сигнал может срабатывать случайно и без аварийной ситуации с вероятностью 0.05, реальная вероятность аварийной ситуации равна 0.004. Предположим, звуковой сигнал сработал. Чему равна вероятность реальной аварийной ситуации ?


Решить  Задачи1. На контроль поступают одинаковые блюда, изготовленные двумя поварами. Производительность первого повара вдвое больше, чем

Слайд 13Решить Задачи
3. Устройство состоит из двух независимо работающих элементов. Вероятность

отказа первого элемента равна 0.3, второго - 0.6. Найдите вероятность того, что не отказал первый элемент, если известно, что какой-то один из элементов отказал ?
4. Два стрелка независимо один от другого стреляют по одной мишени, делая каждый по одному выстрелу. Вероятность попадания в мишень для первого стрелка 0.8, для второго - 0.4. После стрельбы в мишени обнаружена одна пробоина. Найти вероятность того, что в мишень попал второй стрелок.
Решить  Задачи3. Устройство состоит из двух независимо работающих элементов. Вероятность отказа первого элемента равна 0.3, второго

Слайд 14Домашнее задание
1. Три орудия сделали залп по цели. Два орудия попали

в цель. Найти вероятность того, что 1-е орудие попало в цель, если вероятности попадания в цель для орудий соответственно равны 0.1, 0.9, 0.95.
2. Каждое изделие в партии изготовлено на одном из двух станков. Вероятность брака на одном станке равна 0.04, на другом - 0.08. Найти вероятность того, что из 10 изделий, изготовленных по 5 на каждом станке, будет не менее 9 годных.

Ответы: 1. 2.
Домашнее задание1. Три орудия сделали залп по цели. Два орудия попали в цель. Найти вероятность того, что

Что такое shareslide.ru?

Это сайт презентаций, где можно хранить и обмениваться своими презентациями, докладами, проектами, шаблонами в формате PowerPoint с другими пользователями. Мы помогаем школьникам, студентам, учителям, преподавателям хранить и обмениваться учебными материалами.


Для правообладателей

Яндекс.Метрика

Обратная связь

Email: Нажмите что бы посмотреть