Презентация, доклад по теме: Квадратные уравнения и способы их решения

Содержание

Важно ли знать несколько способов решения квадратных уравнений? Проблемный вопрос:

Слайд 1
Какова роль квадратных уравнений при изучении математики?
Вопросы учебной темы (проблемные):
Важно ли

знать несколько способов решения квадратных уравнений?
Как много видов уравнений сводятся к квадратным уравнениям?
В каких разделах алгебры применяются квадратные уравнения и с какой целью?
Какие задачи в геометрии и алгебре можно решить с помощью квадратных уравнений?
Кто подарил человечеству формулу корней квадратных уравнений?


Какова роль квадратных уравнений при изучении математики?
Вопросы учебной темы (проблемные):
Важно ли знать несколько способов решения квадратных уравнений?
Как много видов уравнений сводятся к квадратным уравнениям?
В каких разделах алгебры применяются квадратные уравнения и с какой целью?
Какие задачи в геометрии и алгебре можно решить с помощью квадратных уравнений?
Кто подарил человечеству формулу корней квадратных уравнений?

вопросы

Основополагающий вопрос

Какова роль квадратных уравнений при изучении математики?Вопросы учебной темы (проблемные):Важно ли знать несколько способов решения квадратных уравнений?Как

Слайд 2Важно ли знать несколько способов
решения квадратных уравнений?
Проблемный вопрос:

Важно ли знать несколько способов решения квадратных уравнений? Проблемный вопрос:

Слайд 3Тема урока:
«Квадратные уравнения
и способы их решений».

Тема урока:«Квадратные уравнения и способы их решений».

Слайд 4 Развитие и образование ни одному человеку не могут быть даны

или сообщены.
Всякий, кто желает к ним приобщиться, должен достигнуть этого собственной деятельностью, собственными
силами, собственным напряжением.
Из вне он
может получить только возбуждение.
А.Дистервег.

Развитие и образование ни одному человеку не могут быть даны или сообщены. Всякий, кто желает к

Слайд 5Цель урока:
Обобщить, повторить,
систематизировать
изученные виды,
методы и приёмы
решения квадратных


уравнений

и подвести итоги

учебной деятельности.

Цель урока:Обобщить, повторить, систематизировать изученные виды, методы и приёмы решения квадратных уравненийи подвести итоги учебной деятельности.

Слайд 6В ходе занятия учащиеся смогут:
Перечислять способы решения квадратных уравнений и решать

уравнения графически и аналитически;
Сопоставлять формулы для каждого вида квадратных уравнений;
Использовать исторические источники: фрагмент из дополнительной литературы;
Применять приёмы сравнения, анализа, обобщения, выделения главного, переноса знаний в новую ситуацию;
Работать в группах, демонстрировать наглядно продукт исследовательской деятельности;
Соотносить по карточкам виды уравнений и способы их решений;
Составлять дома уравнения и решать их 4 способами;
Высказывать своё мнение и доказывать проблему.

Прогнозируемые

результаты

В ходе занятия учащиеся смогут:Перечислять способы решения квадратных уравнений и решать уравнения графически и аналитически;Сопоставлять формулы для

Слайд 7
Уравнения

Уравнения

Слайд 8

: Решить уравнения и провести классификацию уравнений по виду.

Уравнения Ответы Вид уравнений

0,5 х2+0,7х =0 х1=0, х2=1,4 неполное
2х2+3х+4=0 нет корней полное
х2+6х+4=0 х12=-3± приведённое
25х2+30х+9=0 х1=х2=3/5 полное с чётным
коэффициентом.
х2+5х-6=0 х1=6, х2=-1 приведённое
1-2х+4х2= х2-2х+1 х=0 неполное
8х2-2=0 х1=1/2, х2=-1/2 неполное
Критерии: За все задания – «5»,
за 5-6 – «4», за 4-3 - «3».

Домашнее задание:

: Решить уравнения и

Слайд 9Виды квадратных уравнений
(ах2+вх+с=0, где а≠0)
(в≠0, с ≠0.) №2
Неполные,
приводимые к

виду

Приведённые
(а=1) №3, №5.

ах2+с=0
(в=0)№7.

ах2+вх=0
(с=0)№1

ах2=0
(в=0,с=0)№6

Полные
с чётным
коэффициентом
( в=2к) №4.

Полные а ≠ 0



Виды квадратных уравнений (ах2+вх+с=0, где а≠0)(в≠0, с ≠0.) №2Неполные, приводимые к видуПриведённые (а=1) №3, №5.ах2+с=0(в=0)№7.ах2+вх=0(с=0)№1ах2=0(в=0,с=0)№6Полные с чётным

Слайд 10Из истории уравнений.
Квадратные уравнения умели решать еще в Древнем Вавилоне во

II тысячелетии до н. э.,так как надо было находить площадь земельных участков, а так же люди начинали познавать астрономию и саму математику
Математики Древней Греции решали квадратные уравнения геометрически;например, Евклид- при помощи деления отрезка в среднем и крайнем отношениях. Задачи, приводящие к квадратным уравнениям, рассматриваются во многих древних математических рукописях и трактатах.
Задача из китайского трактата: Имеется город с границей в виде квадрата со стороной неизвестного размера, в центре каждой стороны находятся ворота. Какова сторона границы города? Решение задачи сведется к уравнению вида:
х2 +34х-71000=0.
Из истории уравнений.Квадратные уравнения умели решать еще в Древнем Вавилоне во II тысячелетии до н. э.,так как

Слайд 11Прошло пять- шесть веков после Евклида, веков перестройки греческой математики с

геометрического метода на метод алгебраический. За эти годы вопрос об уравнениях почти не продвинулся, а лишь в III в. н.э. появляется математик-Диофант, много сделавший в области развития учения об уравнениях. Диофант был последним из великих математиков в древней Греции. В «Арифметики» Диофанта есть ряд задач, решаемых при помощи составления квадратных уравнений. Задача: «Найти два числа, зная что их сумма равна 20, а произведение равно 96». Если мы решим эту задачу, выбирая в качестве неизвестного одно из искомых чисел, то мы придем к решению уравнения: у2-20у+96=0. При решении уравнения получится два корня у=2 и у=-2. Решение у=-2 для Диофанта не существует, так как греческая математика знала только положительные числа.
Прошло пять- шесть веков после Евклида, веков перестройки греческой математики с геометрического метода на метод алгебраический. За

Слайд 12Квадратные уравнения в Европе XIII – XVII вв.
Формулы решения квадратных уравнений

по образцу ал-Хорезми в Европе были впервые изложены в «Книге абака», написанной в 1202 г. итальянским математиком Леонардо Фибоначчи. Этот объемистый труд, в котором отражено влияние математики как стран ислама, так и Древней Греции, отличается и полнотой, и ясностью изложения. Автор разработал самостоятельно некоторые новые алгебраические примеры решения задач и первый в Европе подошел к введению отрицательных чисел. Его книга способствовала распространению алгебраических знаний не только в Италии, но и в Германии, Франции и других странах Европы. Многие задачи из «книги абака» переходили почти во все европейские учебники XVI- XVII вв. и частично XVIII.
Общее правило решения квадратных уравнений, приведенных к единому каноническому вид: X2 + bx = c,
при всевозможных комбинациях знаков коэффициентов b, с было сформулировано в Европе лишь в 1544 г. М. Штифелем.
Вывод формулы решения квадратного уравнения в общем виде имеется у Виета, однако Виет признавал только положительные корни. Итальянские математики Тарталья, Кардано, Бомбелли среди первых в XVI в. учитывают, помимо положительных, и отрицательные корни.
Квадратные уравнения в Европе XIII – XVII вв.Формулы решения квадратных уравнений по образцу ал-Хорезми в Европе были

Слайд 13Франсуа Виет ( 1540-1603 ).

Знаменитый французский ученый был по профессии адвокатом.

Свободное время он посвящал астрономии. Занятия астрономией требовали знания тригонометрии и алгебры.
Благодаря его неустанному труду, алгебра становится общей наукой об алгебраических уравнениях, основанной на буквенном исчислении. В 1591 г. Виет впервые ввел буквенные обозначения и для неизвестных, и для коэффициентов уравнений. Благодаря этому, стало возможным выражать свойства уравнений и их корней общими формулами.
Как ал-Хорезми и математики Древней Греции, Виет признавал только положительные числа.Чисел отрицательных, иррациональных ( ал-Хорезми ) и мнимых Виет не признавал, что было одним из самых больших недостатков его алгебры. Чтобы избежать отрицательных решений, он изменял условие задачи или применял какой-нибудь искусственный прием решения, отнимавший много сил и времени, часто запутывавший решение.
Виет сделал много открытий, но сам он больше всего ценил зависимость между корнями и коэффициентами квадратного уравнения, которая называется «теоремой Виета».


Франсуа Виет ( 1540-1603 ).Знаменитый французский ученый был по профессии адвокатом. Свободное время он посвящал астрономии. Занятия

Слайд 14Лишь в XVII в. благодаря трудам Декарта, Ньютона и других ученых

способ решения квадратных уравнений принимает современный вид.
Лишь в XVII в. благодаря трудам Декарта, Ньютона и других ученых способ решения квадратных уравнений принимает современный

Слайд 15
«Формула подчас кажется более мудрой, чем выдумавший ее человек».

Больцано - чешский математик XIX в.

Их величество- уравнения!

Творческая тема проекта урока:

«Формула подчас кажется более мудрой, чем выдумавший ее человек».    Больцано - чешский математик

Слайд 16Корни уравнения находятся по формуле:


где D – дискриминант квадратного уравнения,

D= b2 – 4ac .
Если D> 0, то квадратное уравнение имеет два различных корня x1 и x2
Если D= 0, то квадратное уравнение имеет два равных корня



Если D< 0, то квадратное уравнение не имеет действительных корней.
Поэтому в случае D<0 будем говорить: «Квадратное уравнение не имеет корней».

Квадратное

уравнение

общего вида

ax2 + bx+ c =0, где а≠0.

Корни уравнения находятся по формуле: где D – дискриминант квадратного уравнения, D= b2 – 4ac .Если D>

Слайд 17Решить квадратное уравнение:
6х2+ х-2=0.
а=6, в=1, с=-2.
D=b2-4ac, D=1-4*6*(-2)=49, 49>0 два корня




Х1=

, х2= - Два корня.






Решить квадратное уравнение:6х2+ х-2=0.а=6, в=1, с=-2.D=b2-4ac, D=1-4*6*(-2)=49, 49>0 два корняХ1=      ,

Слайд 18Решить уравнение:4х2-4х+1=0.
Здесь а=4, b=-4, с=1.
По формуле D=b2-4ac, D=16-4*4*1=0,


один корень, т.е.




Ответ: Один корень
Решить уравнение:4х2-4х+1=0.Здесь а=4, b=-4, с=1.По формуле D=b2-4ac, D=16-4*4*1=0, один корень, т.е.

Слайд 19Решить уравнение 2х2+3х+4=0.
По формуле имеем: b2-4ac
D=9-4*2*4=9-32=-23
-23

уравнение не имеет корней.






Ответ: Корней нет.
Решить уравнение 2х2+3х+4=0.По формуле имеем: b2-4ac D=9-4*2*4=9-32=-23-23

Слайд 20Квадратное уравнение с чётным вторым коэффициентом, которое записывается в виде ах2+2kх+с=0

(k-целое число).
Корни этого уравнения удобно вычислять по формуле:

, где D1=k2-ac
Пример: Решить уравнение 3х2-4х+1=0.

По формуле находим:


Х1=1, х2=

Частные виды

квадратного

уравнения:

Квадратное уравнение с чётным вторым коэффициентом, которое записывается в виде ах2+2kх+с=0  (k-целое число).Корни этого уравнения удобно

Слайд 21Приведенное квадратное уравнение.
Уравнению ах2+bх+с=0 часто придают более простой вид, разделив все

его члены на коэффициент при х2.
Обозначив для краткости через р,

а через q,получим х2+рх+q=0 – это

приведенное квадратное уравнение.
Приведенное квадратное уравнение –это уравнение вида х2+рх+q=0, формула корней имеет вид



Пример: х2-14х-15=0.
По формуле находим:

Ответ: Х1=15, Х2= -1



Приведенное квадратное уравнение.Уравнению ах2+bх+с=0 часто придают более простой вид, разделив все его члены на коэффициент при х2.

Слайд 22
Для коэффициентов и корней квадратного уравнения выполняются соотношения:

х1+х2=-p,
х1*х2=g

Эти соотношения называются теоремой Виета, по имени французского математика Ф.Виета(1540-1603). Особенно удобна эта теорема для приведенного квадратного уравнения: х1+х2=-р, х1*х2=q ,т.е.
сумма корней приведённого квадратного уравнения равна второму коэффициенту, взятому с противоположным знаком, а произведение корней равно свободному члену.
Пример:
Составить квадратное уравнение, если его корни равны х1=2, х2=-5. Решение. По теореме Виета х1+х2=-3=-р, отсюда р=3, х1*х2=-10=q
Ответ: х2+3х-10=0
Для коэффициентов и корней квадратного уравнения выполняются соотношения:

Слайд 23
Квадратное уравнение называется неполным, когда в нем нет члена, содержащего x,

или нет свободного члена. Неполные квадратные уравнения могут быть только трех следующих видов:
1) ax2 + c = 0, с≠0; 2) ax2 + bx = 0, b≠0; 3) ax2 = 0.
Рассмотрим решение каждого из них.
I. Из уравнения аx2 + c = 0 находим



a >0, c<0.или а<0, c>0.

Пример 1. 3x2 – 27 = 0.
3x2 = 27:
X2 = 9:
X1= 3, x2 = -3.

Неполные

квадратные

уравнения

Квадратное уравнение называется неполным, когда в нем нет члена, содержащего x, или нет свободного члена. Неполные квадратные

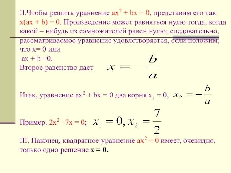
Слайд 24II.Чтобы решить уравнение ax2 + bx = 0, представим его так:

x(ax + b) = 0. Произведение может равняться нулю тогда, когда какой – нибудь из сомножителей равен нулю; следовательно, рассматриваемое уравнение удовлетворяется, если положим, что x= 0 или ax + b =0. Второе равенство дает Итак, уравнение ax2 + bx = 0 два корня x1 = 0, Пример. 2x2 –7x = 0; III. Наконец, квадратное уравнение ax2 = 0 имеет, очевидно, только одно решение x = 0.
II.Чтобы решить уравнение ax2 + bx = 0, представим его так:  x(ax + b) = 0.

Слайд 25
Построим графики двух функций : у=х2 и у=2х+3 Зададим таблицу








Составим

уравнение приравняв эти две функции:
Х2=2х+3 Х2 - 2х - 3=0 получили квадратное уравнение.
Значит абсциссы точек пересечения графиков будут решением квадратного уравнения: Х2 - 2х - 3=0 т.е. х1=-1, х2=3. Ответ : Два корня.


Графический способ

решения

квадратных

уравнений.


-1

3

Построим графики двух функций : у=х2 и у=2х+3 Зададим таблицуСоставим уравнение приравняв эти две функции:Х2=2х+3

Слайд 26Но если точек пересечения будет одна. Значит и корней квадратное уравнение

имеет один. Если нет пересечения, значит корней нет.







Итак. Графический способ решения красив, прост, но не даёт стопроцентной гарантии решения любого квадратного уравнения. Корни получаются приближённые, если дискриминант не извлекается. Но важен для многих заданий из ЕГЭ.




Но если точек пересечения будет одна. Значит и корней квадратное уравнение имеет один. Если нет пересечения, значит

Слайд 27ВИДЫ и СПОСОБЫ РЕШЕНИЯ КВАДРАТНЫХ УРАВНЕНИЙ.
ВИДЫ квадратных
Уравнений.
СПОСОБЫ РЕШЕНИЙ
НЕПОЛНЫЕ
КВАДРАТНЫЕ
УРАВНЕНИЯ:
ах2+вх=0,

х=0 и х=-в/с
ах2 =0, х=0
ах2+с=0 х2=-с/в

ПОЛНОЕ
ах2+вх+с=0
ПО ОБЩЕЙ
ФОРМУЛЕ:
D=b2-4ac
X12=

Приведённое
Х2+рх+g=0
По формулам
теоремы Виета
Х1+Х2=-р
Х1*Х2= g

ах2+2кх+с=0

По формуле
чётного
коэффициента

Графически.
Строим два
графика на одной
системе координат
и находим точки
пересечения.

ВИДЫ и СПОСОБЫ  РЕШЕНИЯ КВАДРАТНЫХ УРАВНЕНИЙ.ВИДЫ квадратных Уравнений.СПОСОБЫ РЕШЕНИЙНЕПОЛНЫЕ КВАДРАТНЫЕ УРАВНЕНИЯ:ах2+вх=0, х=0 и х=-в/сах2 =0, х=0ах2+с=0

Слайд 281 группа получает следующее задание:
Решить по основной формуле квадратное уравнение:

3х^2-3/5х=0.
во время дискуссии
ребята из группы 4 приходят к выводу,
что это уравнение проще и быстрее решить
как неполное квадратное уравнение.
(На доске представители от групп
прорешивают и сопоставляют решения двумя способами).
1 группа получает следующее задание: Решить по основной формуле квадратное уравнение: 3х^2-3/5х=0. во время дискуссии ребята из

Слайд 292 Группа получает на карточке уравнение:
4х^2-х-14=0- решить по формулам теоремы

Виета.

А группа 1 отстаивает свой
способ решения по основной формуле.
2 Группа получает на карточке уравнение: 4х^2-х-14=0- решить по формулам теоремы Виета.А группа 1 отстаивает свой способ

Слайд 303 Группа получает уравнение х^2+9х+20=0
решить графически.
Группа 2 отстаивает свою

точку
зрения по теореме Виета.
3 Группа получает уравнение х^2+9х+20=0 решить графически. Группа 2 отстаивает свою точку зрения по теореме Виета.

Слайд 314 Группа получает уравнение
3/5х^2+16=0 и х^2-4=0 решают неполные квадратные уравнения,


решение этой группы оспаривает
3 группа – графически.
4 Группа получает уравнение 3/5х^2+16=0 и х^2-4=0 решают неполные квадратные уравнения, решение этой группы оспаривает 3 группа

Слайд 32На данном уроке реализовались цели:
1. Обобщив и закрепив знания учащихся по

данной теме, подготовить их к оперативному контролю (тест по теме ).
2. Развивать формально – логические навыки решения квадратных уравнений, предусмотренные стандартом образования;
3. Способствовать развитию умения видеть и применять изученные способы решения квадратных уравнений в нестандартных ситуациях.
На данном уроке реализовались цели:1. Обобщив и закрепив знания учащихся по данной теме, подготовить их к оперативному

Слайд 33Да, путь познания не гладок, Но знаем мы со школьных лет: Загадок больше,

чем отгадок И поискам предела нет!
Да, путь познания не гладок, Но знаем мы со школьных лет: Загадок больше, чем отгадок И поискам

Что такое shareslide.ru?

Это сайт презентаций, где можно хранить и обмениваться своими презентациями, докладами, проектами, шаблонами в формате PowerPoint с другими пользователями. Мы помогаем школьникам, студентам, учителям, преподавателям хранить и обмениваться учебными материалами.


Для правообладателей

Яндекс.Метрика

Обратная связь

Email: Нажмите что бы посмотреть