Презентация, доклад по математике Тригонометрия

Числовая окружность на координатной плоскости

Слайд 1Тригонометрические формулы. Тригонометрические функции.
Преподаватель математики
ГАОУ СПО БМК
Ожго Н. В.

Тригонометрические формулы. Тригонометрические функции. Преподаватель математики ГАОУ СПО БМКОжго Н. В.

Слайд 2Числовая окружность на координатной плоскости

Числовая окружность на координатной плоскости

Слайд 4Таблица 1 знаков синуса и косинуса по четвертям окружности

Таблица 1 знаков синуса и косинуса по четвертям окружности

Слайд 7Таблицы для значений Cos t и Sin t

Таблицы для значений Cos t и Sin t

Слайд 11Таблица для тангенса и котангенса

Таблица для тангенса и котангенса

Слайд 12Таблица основных значений тангенса и котангенса

Таблица основных значений тангенса и котангенса

Слайд 13Важные формулы для тангенса и котангенса

Важные формулы для тангенса и котангенса

Слайд 17Угол в 1 радиан – это такой центральный угол длина дуги

которого равна радиусу окружности.
Радианная и градусная мера связаны зависимостью 1800 = π радиан
1 радиан = 57,30









Угол в 1 радиан – это такой центральный угол длина дуги которого равна радиусу окружности. Радианная и

Слайд 20Формулы приведения

Формулы приведения

Слайд 21Формулы приведения

Формулы приведения

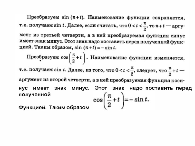
Слайд 22нус имеет знак минус. Этот знак надо поставить перед полученной

Функцией. Таким

образом
нус имеет знак минус. Этот знак надо поставить перед полученнойФункцией. Таким образом

Слайд 27График функции y = sinx на отрезке от - π до


График функции y = sinx на отрезке от - π до +π

Что такое shareslide.ru?

Это сайт презентаций, где можно хранить и обмениваться своими презентациями, докладами, проектами, шаблонами в формате PowerPoint с другими пользователями. Мы помогаем школьникам, студентам, учителям, преподавателям хранить и обмениваться учебными материалами.


Для правообладателей

Яндекс.Метрика

Обратная связь

Email: Нажмите что бы посмотреть