Презентация, доклад по математике Показательная функция

Свойства показательной функции:Функцию вида y=ax, где а>0, a≠1, х – любое число, называют показательной функцией.Область определения показательной функции: D (y)=R – множество всех действительных чисел.Область значений показательной функции: E (y)=R+ - множество всех положительных чисел.Показательная функция  y=ax возрастает при a>1.Показательная функция y=ax убывает при 0

Слайд 1«Показательная функция, ее свойства и график»
Разработала преподаватель математики ГБОУ СПО

(ССУЗ) «Чебаркульский профессиональный техникум» Пуртова Т.И.
«Показательная функция, ее свойства и график» Разработала преподаватель математики ГБОУ СПО (ССУЗ) «Чебаркульский профессиональный техникум» Пуртова Т.И.

Слайд 2Свойства показательной функции:
Функцию вида y=ax, где а>0, a≠1, х – любое

число, называют показательной функцией.

Область определения показательной функции: D (y)=R – множество всех действительных чисел.

Область значений показательной функции: E (y)=R+ - множество всех положительных чисел.

Показательная функция  y=ax возрастает при a>1.

Показательная функция y=ax убывает при 0
Свойства показательной функции:Функцию вида y=ax, где а>0, a≠1, х – любое число, называют показательной функцией.Область определения показательной функции: D

Слайд 3Графики показательной функции:

Графики показательной функции:

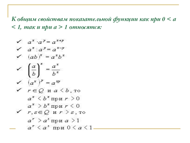
Слайд 4 К общим свойствам показательной функции как при 0 < a

1, так и при a > 1 относятся:


К общим свойствам показательной функции как при 0 < a < 1, так и при a

Слайд 5Построить графики функций: у= (0,5)х и у=2х.

Построить графики функций: у= (0,5)х и у=2х.

Слайд 6В одной координатной плоскости построить графики функций:  y=2x, y=3x, y=5x, y=10x. Сделать

выводы.
В одной координатной плоскости построить графики функций:  y=2x, y=3x, y=5x, y=10x. Сделать выводы.

Слайд 7В одной координатной плоскости построить графики функций:  y=(1/2)x, y=(1/3)x, y=(1/5)x, y=(1/10)x. Сделать

выводы..
В одной координатной плоскости построить графики функций:  y=(1/2)x, y=(1/3)x, y=(1/5)x, y=(1/10)x. Сделать выводы..

Слайд 8Решить графически уравнения: 1) 3x=4-x,  2) 0,5х=х+3.

Решить графически уравнения: 1) 3x=4-x,  2) 0,5х=х+3.

Слайд 9Найти область значений функции: 1) y=-2x; 2) y=(1/3)x+1; 3) y=3x+1-5.

Найти область значений функции: 1) y=-2x; 2) y=(1/3)x+1; 3) y=3x+1-5.

Слайд 10 Домашнее

задание:

Параграф 11 стр 72
№ 196 (чет) стр 76
№ 197 (чет) стр 76

Домашнее задание:Параграф 11 стр 72№ 196 (чет)

Что такое shareslide.ru?

Это сайт презентаций, где можно хранить и обмениваться своими презентациями, докладами, проектами, шаблонами в формате PowerPoint с другими пользователями. Мы помогаем школьникам, студентам, учителям, преподавателям хранить и обмениваться учебными материалами.


Для правообладателей

Яндекс.Метрика

Обратная связь

Email: Нажмите что бы посмотреть