Презентация, доклад по математике по тему Линейные уравнения

Содержание

Өтә яхшияхшиОйлинип олтиримәнҚорқуп олтиримәнМенің көңүл – күйим.

Слайд 1Математика
6 синип

Математика 6 синип

Слайд 2Өтә яхши
яхши
Ойлинип олтиримән
Қорқуп олтиримән
Менің көңүл – күйим.

Өтә яхшияхшиОйлинип олтиримәнҚорқуп олтиримәнМенің көңүл – күйим.

Слайд 3Уюштуруш
Миға шабуыл
1)Функция дегеніміз не?
2) Аргумент деп қандай айнымалыны атайды.
3) Функцияның анықталу

аймағы деген не?
4)Функцияның мәндерінің аймағы деген не?
5) Функцияның графигі дегеніміз не?
6) Графиктен аргументтің берілген мәніне сәйкес функцияның мәні
қалай табылады?
УюштурушМиға шабуыл1)Функция дегеніміз не?2) Аргумент деп қандай айнымалыны атайды.3) Функцияның анықталу аймағы деген не?4)Функцияның мәндерінің аймағы деген

Слайд 4
Дәрисниң мавзуси:
Сизиқлиқ функция вә униң графиги
Сызықты функция және оның графигі

Дәрисниң мавзуси:Сизиқлиқ функция вә униң графигиСызықты функция және оның графигі

Слайд 5 «Луғәт иши: Сизиқлиқ функция

Сызықты функция Түз сизиқ Түзу Булуңлуқ коэффициент Бұрышты коэффициент
«Луғәт иши:  Сизиқлиқ функция

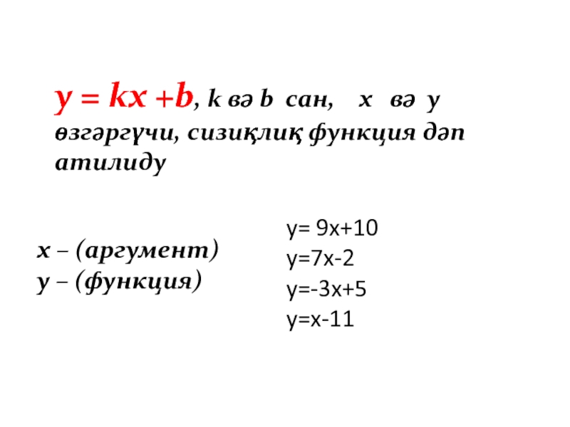
Слайд 6y = kx +b, k вә b сан, x

вә y өзгәргүчи, сизиқлиқ функция дәп атилиду

x – (аргумент)
y – (функция)

у= 9х+10
у=7х-2
у=-3х+5
у=х-11

y = kx +b, k вә b сан,  x  вә y өзгәргүчи, сизиқлиқ функция дәп

Слайд 7Совет:
Әгәр коэффициент k ижабий сан болса,
аргументниң орниға ижабий сан қойиңлар;

әгәр
сәлбий- сәлбий
Совет:Әгәр коэффициент k ижабий сан болса, аргументниң орниға ижабий сан қойиңлар; әгәрсәлбий- сәлбий

Слайд 8y = kx + b сизиқлиқ функцияниң графиги түз сизиқ
y =

3x + 1

-5






-2

1

4

7

y = kx + b сизиқлиқ функцияниң графиги түз сизиқy = 3x + 1 -5-2147

Слайд 9Икки чекит арқилиқ түз сизиқ жүргүзишкә болиду


Сизиқлиқ функцияниң графигини сизиш үчүн

2 мәна бәрсә йетиду!
Икки чекит арқилиқ түз сизиқ жүргүзишкә болидуСизиқлиқ функцияниң графигини сизиш үчүн 2 мәна бәрсә йетиду!

Слайд 10у = -2х +1
0
-2
1
5


у = -2х +10-215

Слайд 11у = 2х - 5
0
3
-5
1


у = 2х - 503-51

Слайд 12
Графиги бойичә функцияни формула арқилиқ йезишни үгинәйли!

Графиги бойичә функцияни формула арқилиқ йезишни үгинәйли!

Слайд 14
Коэффициент
k
Булуңлуқ коэффициент дәп атилиду.

Коэффициент k Булуңлуқ коэффициент дәп атилиду.

Слайд 15y= 0,5 х +2
y= 4 х +2
y= х +2
0
2
4
4


0
2
1
6


0
2
3
5


k = 0,5
k

= 4

k = 1




y= 0,5 х +2y= 4 х +2y= х +2024402160235k = 0,5k = 4k = 1

Слайд 16k > 0 болса, ОХ оқи билән ясилидиған булуң тар булуң

болиду

х

y


k > 0 болса, ОХ оқи билән ясилидиған булуң тар булуң болидухy

Слайд 17k < 0 болса, булуң кәң булуң болиду.
x
y

k < 0  болса, булуң кәң булуң болиду.xy

Что такое shareslide.ru?

Это сайт презентаций, где можно хранить и обмениваться своими презентациями, докладами, проектами, шаблонами в формате PowerPoint с другими пользователями. Мы помогаем школьникам, студентам, учителям, преподавателям хранить и обмениваться учебными материалами.


Для правообладателей

Яндекс.Метрика

Обратная связь

Email: Нажмите что бы посмотреть