Презентация, доклад по математике по теме Показательная функция

Содержание

Повторение материалаНайдите значения следующих выражений

Слайд 1Показательная функция

Показательная функция

Слайд 2Повторение материала
Найдите значения следующих выражений

Повторение материалаНайдите значения следующих выражений

Слайд 3Понятие показательной функции
Функция вида
где
и
называется
показательной функцией с основанием а
Пример: Укажите, какие из

следующих функций являются показательными, поясните ответ
Понятие показательной функцииФункция видагдеиназываетсяпоказательной функцией с основанием аПример: Укажите, какие из следующих функций являются показательными, поясните ответ

Слайд 4График показательной функции
Пример: Построить график функции
Решение:
-3
0,125
-2
0,25
-1
0,5
0
1
1
2
2
4
3
8

График показательной функцииПример: Построить график функции Решение:-30,125-20,25-10,501122438

Слайд 5График показательной функции
Пример: Построить график функции
Решение:

График показательной функцииПример: Построить график функции Решение:

Слайд 6График показательной функции
Пример: Построить график функции
Решение:

График показательной функцииПример: Построить график функции Решение:

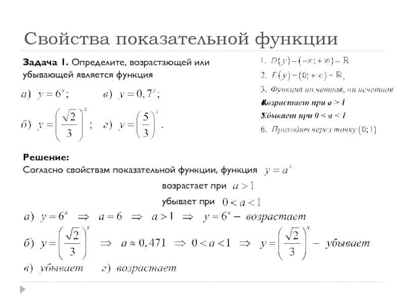
Слайд 7Свойства показательной функции

Свойства показательной функции

Слайд 8Экспонента
Показательная функция вида
где e=2,7182818
называется экспонентой

ЭкспонентаПоказательная функция видагде e=2,7182818называется экспонентой

Слайд 9Свойства показательной функции
Задача 1. Определите, возрастающей или убывающей является функция
Решение:
Согласно свойствам

показательной функции, функция

возрастает при

убывает при

Свойства показательной функцииЗадача 1. Определите, возрастающей или убывающей является функцияРешение:Согласно свойствам показательной функции, функция возрастает приубывает при

Слайд 10Свойства показательной функции
Задача 2. Сравнить числа
Решение:
а) Так как основание
то функция
возрастает
Так

как у возрастающей функции меньшему значению аргумента соответствует меньшее значение функции, то
Свойства показательной функцииЗадача 2. Сравнить числаРешение:а) Так как основание то функциявозрастаетТак как у возрастающей функции меньшему значению

Слайд 11Свойства показательной функции
Задача 2. Сравнить числа
Решение:
б) Так как основание
то функция
убывает
Так

как у убывающей функции меньшему значению аргумента соответствует большее значение функции, то

и

Свойства показательной функцииЗадача 2. Сравнить числаРешение:б) Так как основание то функцияубываетТак как у убывающей функции меньшему значению

Слайд 12Свойства показательной функции
Задача 2. Сравнить числа
Решение:
Тогда
в) Представим 1 в виде

Свойства показательной функцииЗадача 2. Сравнить числаРешение:Тогдав) Представим 1 в виде

Слайд 13Графическое решение уравнений
Задача 3.
а) Решить графически уравнение
Решение:
В одной системе координат

построим графики функций

и

Графики функций пересеклись в точке А(1; 3). Решением уравнения является

Графическое решение уравненийЗадача 3. а) Решить графически уравнениеРешение:В одной системе координат построим графики функцийиГрафики функций пересеклись в

Слайд 14Графическое решение уравнений
Задача 3.
б) Решить графически уравнение
Решение:
В одной системе координат

построим графики функций

и

Графики функций пересеклись в точке В(-1; 2). Решением уравнения является

Графическое решение уравненийЗадача 3. б) Решить графически уравнениеРешение:В одной системе координат построим графики функцийиГрафики функций пересеклись в

Слайд 15Решение задач
На уроке
Домашнее задание
4.54 (а, б, в)
4.55 (а, б, в, г,

д)
4.56
4.60 (а, б, г, д, ж, з)

§ 4.8 (учить)
4.53
4.54 (г, д, е)
4.55 (е, ж, з, и)
4.56
4.60 (а, б, г, д, ж, з)

Решение задачНа урокеДомашнее задание4.54 (а, б, в)4.55 (а, б, в, г, д)4.564.60 (а, б, г, д, ж,

Что такое shareslide.ru?

Это сайт презентаций, где можно хранить и обмениваться своими презентациями, докладами, проектами, шаблонами в формате PowerPoint с другими пользователями. Мы помогаем школьникам, студентам, учителям, преподавателям хранить и обмениваться учебными материалами.


Для правообладателей

Яндекс.Метрика

Обратная связь

Email: Нажмите что бы посмотреть