Презентация, доклад по математике по теме Деление чисел в данном отношении ( 6 класс)

Устный счёт:

Слайд 18.09.15 ДЕЛЕНИЕ ЧИСЛА В ДАННОМ ОТНОШЕНИИ


8.09.15 ДЕЛЕНИЕ ЧИСЛА В ДАННОМ ОТНОШЕНИИ

Слайд 2Устный счёт:

Устный счёт:

Слайд 3Проверь себя!
1. Чем является отношение величин одного наименования? (Ответ: число).
2. Найдите

отношение величин . (Ответ: 20).
3. Упростите отношение величин . (Ответ: 200).
4. Упростите отношение величин . (Ответ: 40).
5. Упростите отношение величин . (Ответ: ).

Проверь себя!1. Чем является отношение величин одного наименования? (Ответ: число).2. Найдите отношение величин . (Ответ: 20).3. Упростите отношение

Слайд 4 Пусть требуется раз-делить между двумя друзьями 60 конфет в отношении

2 : 3.
Запишем условие.


Значит, 2 части – это 24 конфеты,
3 части – 36 конфет.
Запишем решение в тетрадь.

Все конфеты составляют:
2 + 3 = 5 частей,
тогда на 1 часть приходится:
60 : 5 = 12 конфет.

Пусть требуется раз-делить между двумя друзьями 60 конфет в отношении 2 : 3. Запишем условие. Значит,

Слайд 5
Таким образом, чтобы разделить число 60 в отношении 2 : 3,

можно разделить число 60 на сумму членов отношения 2 + 3 и результат умножить на каждый член отношения.

Запишем решение этой задачи иначе:

Таким образом, чтобы разделить число 60 в отношении 2 : 3, можно разделить число 60 на сумму

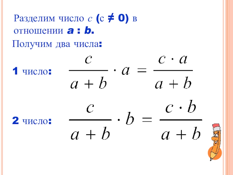
Слайд 6 Разделим число с (с  0) в отношении a :

b.

Получим два числа:

1 число:

2 число:

Разделим число с (с  0) в отношении a : b. Получим два числа: 1 число:

Слайд 8После сбора урожая яблок одна их часть была высушена, а другая

использована для приготовления сока. Сколько яблок пошло на сушку, а сколько на сок?

70

40

50

75

После сбора урожая яблок одна их часть была высушена, а другая использована для приготовления сока. Сколько яблок

Слайд 9Дома:

Дома:

Что такое shareslide.ru?

Это сайт презентаций, где можно хранить и обмениваться своими презентациями, докладами, проектами, шаблонами в формате PowerPoint с другими пользователями. Мы помогаем школьникам, студентам, учителям, преподавателям хранить и обмениваться учебными материалами.


Для правообладателей

Яндекс.Метрика

Обратная связь

Email: Нажмите что бы посмотреть