Презентация, доклад по математике на тему Задачи с параметром

xx2x1xВМxx2x1xВМxx2x1Мxx2x1Мm

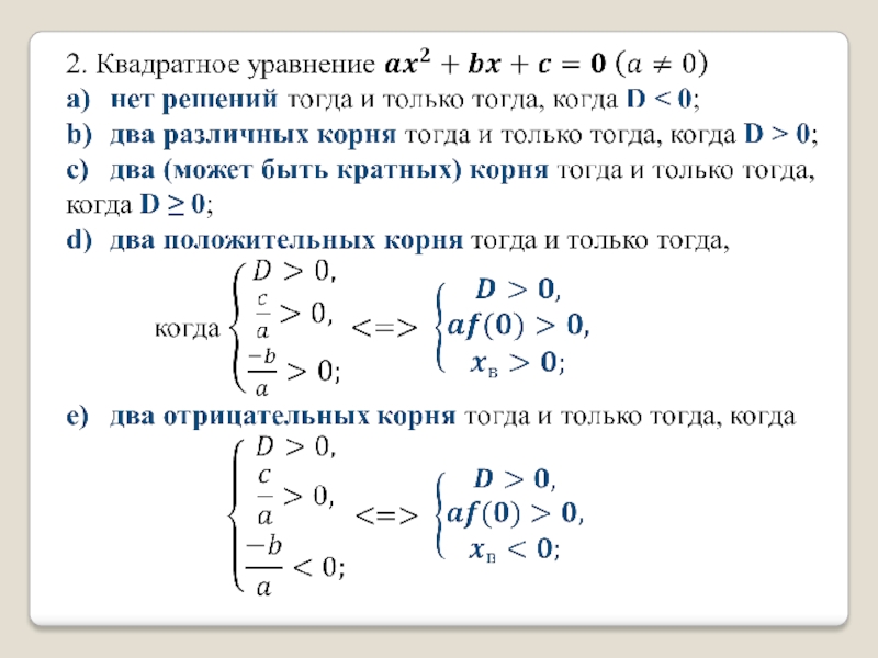
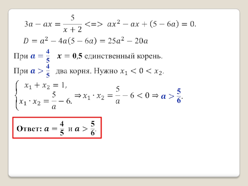
Слайд 1РЕШЕНИЕ УРАВНЕНИЙ И НЕРАВЕНСТВ С ПАРАМЕТРАМИ
Тихомирова Г. Ю. МБОУ «СОШ №

23 г. Владивостока»
РЕШЕНИЕ УРАВНЕНИЙ И НЕРАВЕНСТВ С ПАРАМЕТРАМИТихомирова Г. Ю. МБОУ «СОШ № 23 г. Владивостока»

Слайд 7x
x2
x1

М
x
x2
x1

М
x
x2
x1
М
x
x2
x1
М
m

xx2x1xВМxx2x1xВМxx2x1Мxx2x1Мm

Слайд 8x
x2
x1
М
m
x
x2
x1
m
М
x
x2
x1
М
m
x
x2
x1
М
m

xx2x1Мmxx2x1mМxx2x1Мmxx2x1Мm

Слайд 10x
x2
x1
2
-1
-1
2

xx2x12-1-12

Слайд 11x
x2
x1
-1
-3
-3
-1

xx2x1-1-3-3-1

Слайд 18y
1
2
8
-8
-4
-2
B
A
|y| = -2x
y = x2 - 8
I
II
IV
III
-1
4
-9

y128-8-4-2BA|y| = -2xy = x2 - 8IIIIVIII-14-9

Слайд 19y
1
2
8
-8
-4
-2
B
A
|y| = -2x
y = x2 - 8
I
II
IV
III
-1
4
-9

y128-8-4-2BA|y| = -2xy = x2 - 8IIIIVIII-14-9

Слайд 20Инвариантность
Инварианты-числа, выражения и т.п., связанные с
каким-либо математическим объектом и остающиеся


неизменными при определённых преобразованиях
этого объекта или системы отсчёта, в которой
описывается объект.

Виды: «симметрия относительно знака»,
«симметрия относительно перестановки переменных».
(Условия задачи не меняются при этих
преобразованиях).

ИнвариантностьИнварианты-числа, выражения и т.п., связанные с каким-либо математическим объектом и остающиеся неизменными при определённых преобразованияхэтого объекта или

Слайд 21
Алгоритм решения.
Выполняется проверка на инвариантность.
Из проверки выполнения необходимых

условий
находят допустимые значения параметра (при
«симметрии относительно знака» переменной
подставляется её нулевое значение; при «симметрии
относительно перестановки переменных» все
переменные обозначаются одной буквой.
3. Проверяется достаточность условий (при
найденных допустимых значениях параметра
выполняется проверка того, что при полученных
значениях параметра уравнение и т. д. действительно
имеет требуемое число корней (док-во или
опровержение).
Алгоритм решения.Выполняется проверка на инвариантность.Из проверки выполнения необходимых условий   находят допустимые значения

Слайд 24b
x
1
1
0
-1
-1
-2
-2
2
2
x = b
x = -b
2 способ (функционально-графический)


bx110-1-1-2-222x = bx = -b2 способ (функционально-графический)

Слайд 251
1
0
-1
-1
-2
-2
2
2
b
x
x = b
x = -b

110-1-1-2-222bxx = bx = -b

Слайд 27x
y
1
0
7
7
4
A
B
C
1
3

xy10774ABC13

Слайд 29x
a
ω
0
1
2
3
4
5
-1
-4
-3
-2
-5
5
-5
4
A

xaω012345-1-4-3-2-55-54A

Слайд 30а2
x
а2
x
x
а2
Ответ:

а2xа2xxа2Ответ:

Слайд 31_
_
_
_
_
_
+
+
+
+
+
+
x
x
x

______++++++xxx

Слайд 321
4
а2
x
4
а2
1
x
x
1
4
а2
Ответ:

14а2x4а21xx14а2Ответ:

Слайд 35x
у
3
0
-2
3
-2

xу30-23-2

Слайд 38x
у
10
4
2
0
- 4
12
8
B
A
M
C
-2
- 4

xу10420- 4128BAMC-2- 4

Слайд 41у
x
0
2
O1
-5
5
-5
O4
O2
O3
A
B
C
D
M

уx02O1-55-5O4O2O3ABCDM

Слайд 44|
/
/
/
/
/
/
/
/
/
/
/
/
/

|/////////////

Что такое shareslide.ru?

Это сайт презентаций, где можно хранить и обмениваться своими презентациями, докладами, проектами, шаблонами в формате PowerPoint с другими пользователями. Мы помогаем школьникам, студентам, учителям, преподавателям хранить и обмениваться учебными материалами.


Для правообладателей

Яндекс.Метрика

Обратная связь

Email: Нажмите что бы посмотреть