Презентация, доклад по математике на тему Задачи математической статистики

Содержание

Математическая статистика – раздел математики, изучающий методы сбора, систематизации и обработки результатов наблюдений массовых случайных явлений.Задачи математической статистики: Сбор, хранение и обработка информации.Установление и исследования различного рода зависимостей на основании экспериментальных данных. Изучение вероятностных характеристик моделей

Слайд 1Задачи математической статистики. Генеральная совокупность и выборка. Полигон. Гистограмма частот.

Выборочные характеристики


ГПОУ СПО «Печорский промышленно-экономический техникум»

Преподаватель: Тарасенко Е. В.

Задачи математической статистики.  Генеральная совокупность и выборка.  Полигон. Гистограмма частот.   Выборочные характеристики

Слайд 2
Математическая статистика – раздел математики, изучающий методы сбора, систематизации и обработки

результатов наблюдений массовых случайных явлений.



Задачи математической статистики:
Сбор, хранение и обработка информации.
Установление и исследования различного рода зависимостей на основании экспериментальных данных.
Изучение вероятностных характеристик моделей реальных явлений.
Разработка прогнозов, оценка их достоверности.


Математическая статистика – раздел математики, изучающий методы сбора, систематизации и обработки результатов наблюдений массовых случайных явлений.Задачи математической

Слайд 3



Статистические данные – сведения о числе объектов, какой- либо обширной совокупности,

обладающих теми или иными признаками (число студентов, родившихся в 1980 г; балловые результаты ЕГЭ в городе).

Основной метод обработки статистических данных – выборочный метод.

Алгоритм обработки статистических данных:

Упорядочение и группировка данных;
Составление таблиц распределения данных;
Построение графиков распределения данных;
Расчет основных числовых характеристик статистических данных.

Статистические данные – сведения о числе объектов, какой- либо обширной совокупности, обладающих теми или иными признаками (число

Слайд 4



Выборку, представляющую собой неубывающую последовательность чисел, называют вариационным рядом.
Генеральная совокупность

– совокупность всех исследуемых объектов.

Основные понятия математической статистики:

Выборка – совокупность случайно отобранных объектов генеральной совокупности.

Объем выборки – число объектов выборки или генеральной совокупности.

Размах выборки – разность между наибольшим и наименьшим значением числовой выборки.

Выборку, представляющую собой неубывающую последовательность чисел, называют вариационным рядом. Генеральная совокупность – совокупность всех исследуемых объектов.Основные понятия

Слайд 5Основные понятия математической статистики:
Вариантой называют каждое полученное значение данных конкретного

измерения:

Кратностью или частотой варианты называют число, показывающее, сколько раз варианта встретилась в данном измерении:

Относительной частотой значений выборки называют отношение частоты варианты к объему выборки:




Статистическим рядом называют последовательность пар:


Основные понятия математической статистики: Вариантой называют каждое полученное значение данных конкретного измерения: Кратностью или частотой варианты называют

Слайд 6Таблицы распределения данных:




Статистическое распределение (статистический ряд):

Выборочное распределение (статистический ряд):







Таблицы распределения данных: Статистическое распределение (статистический ряд): Выборочное распределение (статистический ряд):

Слайд 7Графическое представление распределения данных:
Полигон частот:

Графическое представление распределения данных: Полигон частот:

Слайд 8Графическое представление распределения данных:
Гистограмма частот:

Графическое представление распределения данных: Гистограмма частот:

Слайд 9Выборочные характеристики:
Выборочным математическим ожиданием (выборочным средним) называют среднее арифметическое значение

выборки:

Выборочной дисперсией называют среднее арифметическое квадратов отклонений значений выборки от выборочного среднего:

или

или

Среднее квадратичное отклонение:


Выборочные характеристики: Выборочным математическим ожиданием (выборочным средним) называют среднее арифметическое значение выборки: Выборочной дисперсией называют среднее арифметическое

Слайд 10Практическое применение средних величин
(выборочных характеристик)в медицине:
Для оценки состояния

здоровья, например параметров физического развития (средний рост, средний вес, средний объем емкости легких), соматических показателей (средний уровень сахара в крови, средний пульс).

Для оценки организации работы лечебно-профилактических и санитарно-противиэпидемических учреждений, а также деятельности отдельных врачей и других медицинских работников.

Для оценки состояния окружающей среды.


Практическое применение средних величин (выборочных характеристик)в медицине: Для оценки состояния здоровья, например параметров физического развития (средний рост,

Слайд 11Задача:
В результате измерения роста 7 - летних детей (см) получена

выборка: 118, 121, 115, 125,125,117,124,120,120,119,121,119, 122, 127, 118, 120,123,130,123,116, 124, 127, 120, 122.
Представьте эти данные в виде дискретного статистического ряда распределения и постройте полигон частот. Постойте гистограмму, если число частичных промежутков равно 5. Определите среднее значение роста детей и отклонение от него.

Решение:

Составим вариационный ряд выборки: 115, 116, 117, 118, 118, 119, 119, 120, 120, 120, 120, 121, 121, 122, 122, 123, 123, 124,124, 125, 125, 127, 127, 130.

Запишем статистическое распределение (статистический ряд):

Задача: В результате измерения роста 7 - летних детей (см) получена выборка: 118, 121, 115, 125,125,117,124,120,120,119,121,119, 122,

Слайд 12Построим полигон частот:

Определим ширину частичного промежутка:

Число попаданий выборки в частичные

промежутки соответственно равны: [115, 118)-4, [118, 121)-7, [121, 124) - 6, [124, 127) - 4, [127, 130) - 3. Соответственно высоты прямоугольников равны: 4/3; 7/3; 2;4/3;1.
Построим полигон частот:Определим ширину частичного промежутка: Число попаданий выборки в частичные промежутки соответственно равны: [115, 118)-4, [118,

Слайд 13Построим гистограмму частот:


Построим гистограмму частот:

Слайд 14Вычислим среднее значение выборки (средний рост детей):

см
Вычислим дисперсию:

Вычислим

среднее квадратичное отклонение:


см

Вычислим среднее значение выборки (средний рост детей): см Вычислим дисперсию: Вычислим среднее квадратичное отклонение: см

Слайд 15Задачи для самостоятельного решения:
1. Из продукции, произведенной фармацевтической фабрикой за месяц,

случайным образом отобраны 15 коробочек некоторого гомеопатического препарата, количество таблеток в которых оказалось равным соответственно 50, 51, 48, 52, 51, 50, 49, 50, 47, 50, 51, 49, 50, 52, 48. Представьте эти данные в виде дискретного статистического ряда распределения и постройте полигон частот.
2. Постройте гистограмму изменения кровяного давления (мм рт ст) у 200 практически здоровых женщин в возрасте 60-65 лет по данным статистического распределения, если число частичных промежутков равно 3:

3. Исследуя продолжительность (в сек) физической нагрузки до развития приступа стенокардии у 12 человек с ишемической болезнью сердца, получили следующие данные: 289, 203, 359, 243, 232, 210, 215, 246, 224, 239, 220, 211. Найдите среднюю продолжительность допустимой нагрузки для больных с ИБС.
4. Проведены измерения вязкости крови у 9 больных. Значения относительной вязкости крови у больных составили: 5, 4, 3, 2, 6, 3, 4, 8, 10. Вычислите среднее значение относительной вязкости крови и отклонение от него.

Задачи для самостоятельного решения:1. Из продукции, произведенной фармацевтической фабрикой за месяц, случайным образом отобраны 15 коробочек некоторого

Слайд 16Эталоны ответов к задачам для самостоятельного решения:
1. Дискретный статистический ряд распределения

частот:

Полигон частот:


Эталоны ответов к задачам для самостоятельного решения:1. Дискретный статистический ряд распределения частот: Полигон частот:

Слайд 17Эталоны ответов к задачам для самостоятельного решения:
Гистограмма частот изменения кровяного

давления:


2. Ширина частичного промежутка:


Число попаданий выборки в частичные промежутки соответственно равны: [70, 100)-7, [1, 130)-95, [130, 160) - 96.
Высоты прямоугольников равны: 7/30; 95/30; 96/30.

Эталоны ответов к задачам для самостоятельного решения: Гистограмма частот изменения кровяного давления: 2. Ширина частичного промежутка: Число

Слайд 18Эталоны ответов к задачам для самостоятельного решения:
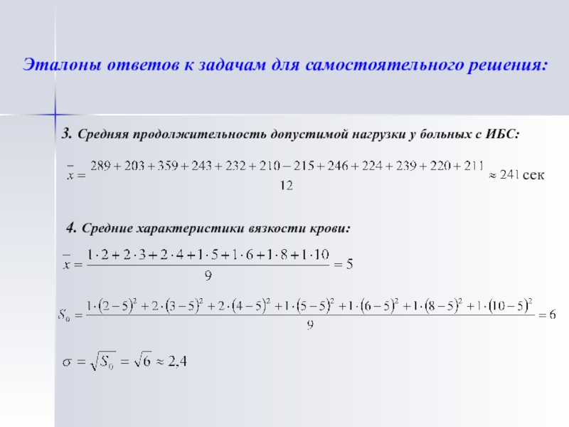
3. Средняя продолжительность допустимой нагрузки

у больных с ИБС:

4. Средние характеристики вязкости крови:



сек




Эталоны ответов к задачам для самостоятельного решения:3. Средняя продолжительность допустимой нагрузки у больных с ИБС:4. Средние характеристики

Слайд 19Тест «Методы обработки и представления статистических данных»
Выберите правильный вариант ответа.
1.

Исходным материалом для статистического исследования являются:
а) статистические данные;
б) генеральные совокупности;
в) выборки.

2. Совокупность всех исследуемых объектов называют:
а) общей совокупностью;
б) выборкой;
в) генеральной совокупностью.

3. Совокупность случайно отобранных объектов из генеральной совокупности называют:
а) выборкой;
б) гистограммой;
в) полигоном.
Тест «Методы обработки и представления статистических данных»Выберите правильный вариант ответа.1.  Исходным материалом для статистического исследования являются:

Слайд 20Тест «Методы обработки и представления статистических данных»
Выберите правильный вариант ответа.
4.

Основной метод обработки статистических данных:
а) разборный метод;
б) выборочный метод;
в) отборочный метод.

5. Размах выборки - это:


б)

в)

а)

6. Относительными частотами выборки называют:

а)

б)

в)




Тест «Методы обработки и представления статистических данных»Выберите правильный вариант ответа.4.  Основной метод обработки статистических данных: а)

Слайд 21Тест «Методы обработки и представления статистических данных»
Выберите правильный вариант ответа.
7.

Статистический ряд - это последовательность пар:

а)

б)

в)




Полигон выборки представляет собой:
а) кривую;
б) ломаную линию;
в) прямую.

9. Дана выборка: 1,-2,10,-2,8,-5,4,7. Объем и размах выборки равен:
а) объем - 8; размах - 15;
б) объем - 10; размах - 13;
а) объем - 3; размах – 5.

Тест «Методы обработки и представления статистических данных»Выберите правильный вариант ответа.7.  Статистический ряд - это последовательность пар:

Слайд 22Тест «Методы обработки и представления статистических данных»
Выберите правильный вариант ответа.



10.

Дана выборки 1,-2,10,-2,8,-5,4,7.
Вариационный ряд этой выборки имеет вид:
а) 10, 8, 7, 4, 1, -2, -2, -5;
б) -5, -2, -2, 1, 4, 7, 8, 10;
в) -2 ,-2 ,-5, 10, 4, 1, 7, 8.

Эталоны ответов к тесту:

Критерии оценивания: за каждый правильный ответ - 1 балл

Тест «Методы обработки и представления статистических данных»Выберите правильный вариант ответа.10.  Дана выборки 1,-2,10,-2,8,-5,4,7.

Слайд 23Уважаемый студент! Оцени своё состояние в конце учебного занятия:

Уважаемый студент! Оцени своё состояние в конце учебного занятия:

Слайд 24Домашнее задание:
1. Изучить материал лекции.
2. Составить и решить статистическую задачу с

медицинским содержанием.

Спасибо за работу на уроке!

Домашнее задание:1. Изучить материал лекции.2. Составить и решить статистическую задачу с медицинским содержанием. Спасибо за работу на

Что такое shareslide.ru?

Это сайт презентаций, где можно хранить и обмениваться своими презентациями, докладами, проектами, шаблонами в формате PowerPoint с другими пользователями. Мы помогаем школьникам, студентам, учителям, преподавателям хранить и обмениваться учебными материалами.


Для правообладателей

Яндекс.Метрика

Обратная связь

Email: Нажмите что бы посмотреть