Презентация, доклад по математике на тему Упрощение выражений

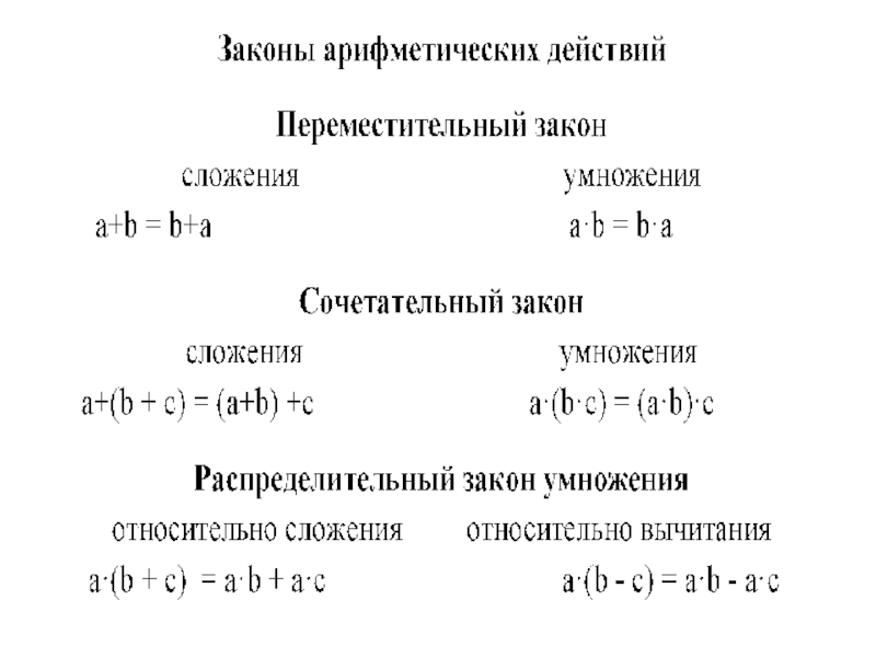
Правила и законы.

Слайд 1


Слайд 4Правила и законы.

Правила и законы.

Слайд 7Определение направления
путешествия

Определение направления путешествия

Слайд 8Найдите значение выражения:

а) 38х+38у, если х+у=10;

б) 100а-100в, если а-в= 26.


ВОСТОК

Найдите значение выражения:а) 38х+38у, если х+у=10;б) 100а-100в, если а-в= 26.  ВОСТОК

Слайд 9Определение маршрута
путешествия

Определение маршрута путешествия

Слайд 10

2у к
18 х + 22х 18х е
18а – 3а + 6а 14у и
(6у +у) – 4 у 6а н
25а – 21а + а 21а п
3х + (7х – 2х) 5а о
12у – у + 14у 25у е
9а –(2а +а) 8х щ
4у + 10у 3у р
19х – х 40х у
19х м

У

Р

П

О

Щ

Е

Н

И

Е


Слайд 11Упрощение выражений

Упрощение выражений

Слайд 12ОСТРОВ УРАВНЕНИЙ

ОСТРОВ УРАВНЕНИЙ

Слайд 13РЕШИТЕ УРАВНЕНИЯ:



2х + 8х= 170
6а – а=145
14у – 12у

+ у=75
РЕШИТЕ УРАВНЕНИЯ:2х + 8х= 170 6а – а=145 14у – 12у + у=75

Слайд 14ОСТРОВ МАТЕМАТИЧЕСКОЙ МОДЕЛИ

ОСТРОВ МАТЕМАТИЧЕСКОЙ МОДЕЛИ

Слайд 155Х см
Х см
Р = 108 см

5Х смХ смР = 108 см

Слайд 16ОСТРОВ «ЗАДАЧ»
ШАХМАТНЫЙ
ОСТРОВ

ОСТРОВ «ЗАДАЧ»ШАХМАТНЫЙОСТРОВ

Слайд 18=
==
=
Чтобы быстрее войти в шахматную жизнь нужно знать следующие равенства.
ФФ
Л
К
С
П

====Чтобы быстрее войти в шахматную жизнь нужно знать следующие равенства.ФФЛКСП

Слайд 19пряники 5Л + 4Л
конфеты
3*(7С -3К)

пряники 5Л + 4Лконфеты3*(7С -3К)

Слайд 205Л + 4Л = 9Л =
= 9П*5П = 45П
3(7С –

3К) = 21С – 9К =
= (21*3)П – (9*3)П =
= 63П – 27П = 36П
5Л + 4Л = 9Л = = 9П*5П = 45П3(7С – 3К) = 21С – 9К ==

Слайд 21«Ум заключается не только
в знаниях, но и в умении
применять


знания на деле»
Аристотель
«Ум заключается не только в знаниях, но и в умении применять знания на деле»

Что такое shareslide.ru?

Это сайт презентаций, где можно хранить и обмениваться своими презентациями, докладами, проектами, шаблонами в формате PowerPoint с другими пользователями. Мы помогаем школьникам, студентам, учителям, преподавателям хранить и обмениваться учебными материалами.


Для правообладателей

Яндекс.Метрика

Обратная связь

Email: Нажмите что бы посмотреть