Презентация, доклад по математике на тему Степень (5 класс)

400 лет назад французский математик Рене Декарт предложил такой способ записи произведения нескольких одинаковых множителей5 · 5 · 5 · 5 = 54Запись 54 читают «пять в четвёртой степени»

Слайд 11. Проверьте правильность расстановки действий:

508*609 – (22313+345):69

34*45 + 56 - 78*356:56*4


2. Как можно иначе записать сумму:
5 + 5 + 5 + 5
3. Как можно иначе записать произведение:
5 ∙ 5 ∙ 5 ∙ 5




1

3

2

4

4

6

5

2

3

1

= ?

= 5∙4

= ?

1. Проверьте правильность расстановки действий:			508*609 – (22313+345):69			34*45 + 56 - 78*356:56*4 2. Как можно иначе записать сумму:				5

Слайд 2400 лет назад французский математик Рене Декарт предложил такой способ записи

произведения нескольких одинаковых множителей

5 · 5 · 5 · 5 = 54

Запись 54 читают «пять в четвёртой степени»

400 лет назад французский математик Рене Декарт предложил такой способ записи произведения нескольких одинаковых множителей5 · 5

Слайд 3Степень числа. Квадрат и куб числа

Степень числа. Квадрат и куб числа

Слайд 4Показатель степени
Основание степени
Выражение 5 4 называют степенью

Показатель степениОснование степениВыражение 5 4 называют степенью

Слайд 554
65
78
65 =6·6·6·6·6
78 =7·7·7·7·7·7·7·7
Что означают записи?
Назовите основание и показатель степени.
54 =5·5·5·5

54657865 =6·6·6·6·678 =7·7·7·7·7·7·7·7Что означают записи? Назовите основание и показатель степени.54 =5·5·5·5

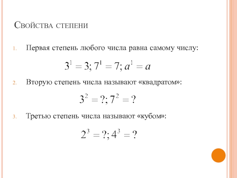
Слайд 6Свойства степени
Первая степень любого числа равна самому числу:


Вторую степень числа называют

«квадратом»:


Третью степень числа называют «кубом»:

Свойства степениПервая степень любого числа равна самому числу:Вторую степень числа называют «квадратом»:Третью степень числа называют «кубом»:

Слайд 7Почему «квадрат» и «куб»?
S = 3 ∙ 3 = 3² =

9

V = 2 ∙ 2 ∙ 2 = 2³ = 8

3 см

2 см

Почему «квадрат» и «куб»?S = 3 ∙ 3 = 3² = 9V = 2 ∙ 2 ∙

Слайд 8В древнем Вавилоне для облегчения вычислений люди составляли таблицы квадратов и

кубов чисел.
В древнем Вавилоне для облегчения вычислений люди составляли таблицы квадратов и кубов чисел.

Слайд 9Степень – действие III ступени
степень

Степень –  действие III ступенистепень

Слайд 10Вычислите устно


10²
10³


10¹
4² + 8

Вычислите устно3²4³10²10³0³1²10¹4² + 8

Слайд 11Работа по учебнику
Стр. 100 № 657 (а, в, з, л)
Домашнее задание
п.

16 (вопросы после параграфа),
№ 666 (1, 2, 3), 667 (1, 2, 3), 668 (а, в, д, ж)
Работа по учебникуСтр. 100 № 657 (а, в, з, л)Домашнее заданиеп. 16 (вопросы после параграфа),№ 666 (1,

Что такое shareslide.ru?

Это сайт презентаций, где можно хранить и обмениваться своими презентациями, докладами, проектами, шаблонами в формате PowerPoint с другими пользователями. Мы помогаем школьникам, студентам, учителям, преподавателям хранить и обмениваться учебными материалами.


Для правообладателей

Яндекс.Метрика

Обратная связь

Email: Нажмите что бы посмотреть