Презентация, доклад по математике на тему Различные методы решения иррациональных неравенств с параметрами

Алгоритм решения простейших иррациональных неравенств

Слайд 1Иррациональные неравенства с параметрами и различные методы их решения

Иррациональные неравенства с параметрами и различные методы их решения

Слайд 2Алгоритм решения простейших иррациональных неравенств

Алгоритм решения простейших иррациональных неравенств

Слайд 4Способ 1

Способ 1

Слайд 7f(y)
y
0

f(y)y0

Слайд 80
f(y)
y

0f(y)y

Слайд 9Способ 2

Способ 2

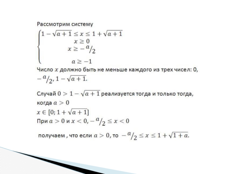
Слайд 11Способ 3

Способ 3

Слайд 15Способ 4

Способ 4

Слайд 24Спасибо за внимание!

Спасибо за внимание!

Что такое shareslide.ru?

Это сайт презентаций, где можно хранить и обмениваться своими презентациями, докладами, проектами, шаблонами в формате PowerPoint с другими пользователями. Мы помогаем школьникам, студентам, учителям, преподавателям хранить и обмениваться учебными материалами.


Для правообладателей

Яндекс.Метрика

Обратная связь

Email: Нажмите что бы посмотреть