Презентация, доклад по математике на тему Применение определенного интеграла к вычистлению физических величин и площадей

Цель: систематизировать знания и навыки применения определенных интегралов для вычисления площадей криволинейных трапеций и физических величин.Ход работы.Ознакомиться с заданиями своего варианта.Записать геометрический и физический смысл определенных интегралов.Выполнить задания своего варианта.Оформить работу и сделать вывод

Слайд 1Практическая работа № 16
Тема: «Применение определенного интеграла к вычислению физических величин

и площадей»
Практическая работа № 16 Тема: «Применение определенного интеграла к вычислению физических величин и площадей»

Слайд 2Цель: систематизировать знания и навыки применения определенных интегралов для вычисления площадей

криволинейных трапеций и физических величин.

Ход работы.
Ознакомиться с заданиями своего варианта.
Записать геометрический и физический смысл определенных интегралов.
Выполнить задания своего варианта.
Оформить работу и сделать вывод


Цель: систематизировать знания и навыки применения определенных интегралов для вычисления площадей криволинейных трапеций и физических величин.Ход работы.Ознакомиться

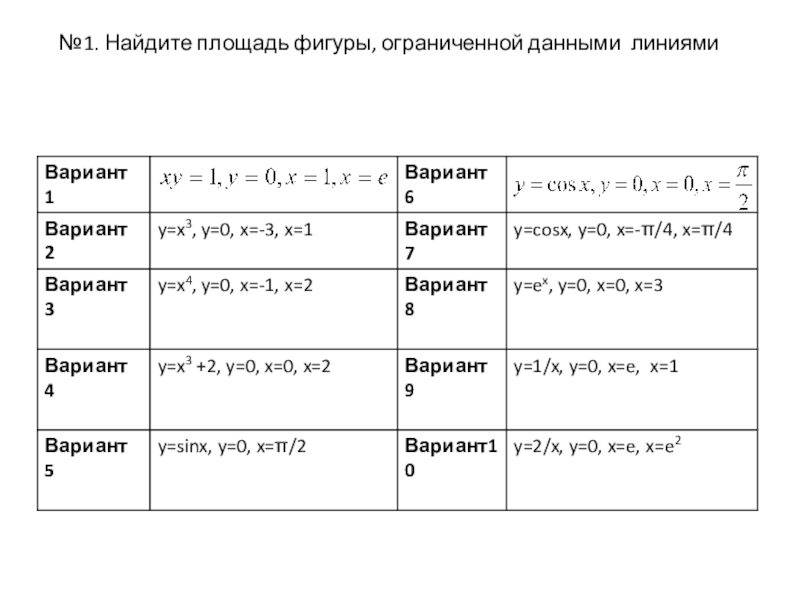
Слайд 3№1. Найдите площадь фигуры, ограниченной данными линиями

№1. Найдите площадь фигуры, ограниченной данными линиями

Слайд 4№2. Найдите площадь фигуры, ограниченной данными линиями

№2. Найдите площадь фигуры, ограниченной данными линиями

Слайд 6№4. Решите задачи с помощью определенного интеграла

№4. Решите задачи с помощью определенного интеграла

Слайд 7№4. Решите задачи с помощью определенного интеграла

№4. Решите задачи с помощью определенного интеграла

Слайд 8Контрольные вопросы :
геометрический смысл определенного интеграла
свойства определенного интеграла
суть метода замены переменной

при вычислении определенного интеграла
применение определенного интеграла при решении задач физики и механики

Контрольные вопросы :геометрический смысл определенного интеграласвойства определенного интеграласуть метода замены переменной при вычислении определенного интегралаприменение определенного интеграла

Что такое shareslide.ru?

Это сайт презентаций, где можно хранить и обмениваться своими презентациями, докладами, проектами, шаблонами в формате PowerPoint с другими пользователями. Мы помогаем школьникам, студентам, учителям, преподавателям хранить и обмениваться учебными материалами.


Для правообладателей

Яндекс.Метрика

Обратная связь

Email: Нажмите что бы посмотреть