Презентация, доклад по математике на тему График линейного уравнения с двумя переменными

Содержание

Цель урока:Повторить, обобщить и систематизировать тему графики линейных уравнений с двумя переменными;Повторить построение графиков линейных функций, графики в частных случаях, взаимное расположение графиков;Повторить выражение одной переменной через другую

Слайд 1График линейного уравнения с двумя переменными (урок – игра «Аукцион»)
Учитель: Байсарина Б.Ж.
Математика

6 класс
График линейного уравнения с двумя переменными (урок – игра «Аукцион»)Учитель: Байсарина Б.Ж.Математика 6 класс

Слайд 2Цель урока:
Повторить, обобщить и систематизировать тему графики линейных уравнений с двумя

переменными;
Повторить построение графиков линейных функций, графики в частных случаях, взаимное расположение графиков;
Повторить выражение одной переменной через другую



Цель урока:Повторить, обобщить и систематизировать тему графики линейных уравнений с двумя переменными;Повторить построение графиков линейных функций, графики

Слайд 3Проверка домашней работы
Ответы:
№ 1462
1вариант

2 вариант
х+2у=4 2) у=-6 3) х=3 4) 4х+у=-2
№ 1465
1 вариант 2 вариант
1) 4/20= 1/5=0,2 2) = 2
Проверка домашней работыОтветы:№ 14621вариант           2 вариантх+2у=4

Слайд 4x
8

6

4

2
-2




































е ж з и

к л м

а б в г д

у ф х ц ч ш щ

й э ю я п р с

н о т й


(-4;6) (-6;2) (2;4) (0;2) (0,4) (-2;2) (-4;-2)

y



-8 -6 -4 -2 0 2 4 6 8

x8642-2е   ж   з   и    к   л

Слайд 5x
8

6

4

2
-2




































е ж з и

к л м

а б в г д

у ф х ц ч ш щ

й э ю я п р с

н о т й


(-4;6) (-6;2) (2;4) (0;2) (0,4) (-2;2) (-4;-2)

А У К Ц И О Н

y



-8 -6 -4 -2 0 2 4 6 8

x8642-2е   ж   з   и    к   л

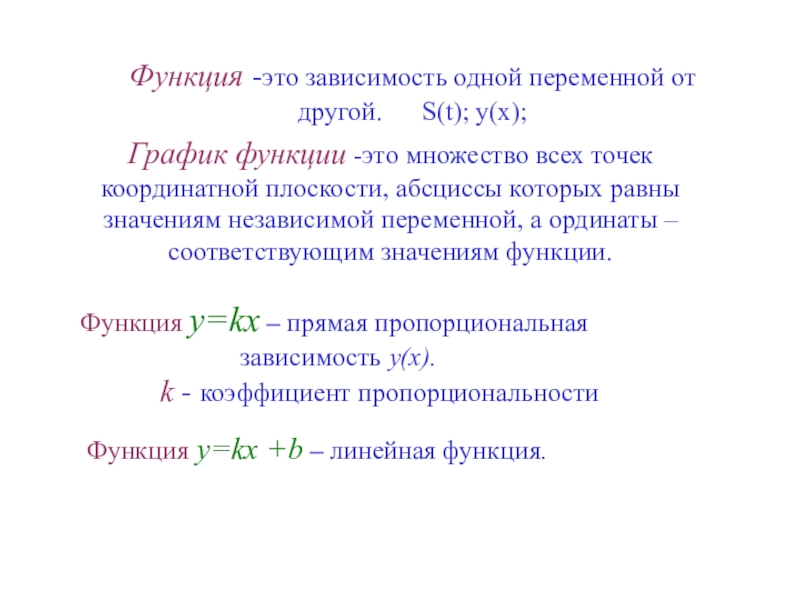
Слайд 6Функция -это зависимость одной переменной от другой. S(t); y(x);
График

функции -это множество всех точек координатной плоскости, абсциссы которых равны значениям независимой переменной, а ординаты –соответствующим значениям функции.

Функция y=kx – прямая пропорциональная
зависимость y(x).
k - коэффициент пропорциональности

Функция y=kx +b – линейная функция.

Функция -это зависимость одной переменной от другой.   S(t); y(x);График функции -это множество всех точек координатной

Слайд 7Если в линейном уравнении коэффициент при х равен нулю, то графиком

такого уравнения является прямая


y=kx +b – линейная функция.
y=0x +b, тогда y=b
Прямые параллельны оси х

х

у

6
4
2

-2
-4




у=6

у=4

у=-4

Если в линейном уравнении коэффициент при х равен нулю, то графиком такого уравнения является прямаяy=kx +b –

Слайд 8Если в линейном уравнении коэффициент при у равен нулю, то графиком

такого уравнения является прямая


Если в линейном уравнении коэффициент при у равен нулю, то графиком такого уравнения является прямая

Слайд 9Построение графика функции y=3x.
-независимая переменная (придумываем)
-зависимая переменная (считаем)
0
2

х
у
-4

0 2 4 6 8

6
4
2

-2
-4





Построение графика функции y=-2x.

Построение графика функции
y=-2x+4.



0 2


0 2



Построение графика функции y=3x.-независимая переменная (придумываем)-зависимая переменная (считаем)02ху-4     0   2

Слайд 10Построение графика функции y=3x.
-независимая переменная (придумываем)
-зависимая переменная (считаем)
0
2
0
6
х
у
-4

0 2 4 6 8

6
4
2

-2
-4





Построение графика функции y=-2x.

Построение графика функции
y=-2x+4.



0 2

0

-4

0 2

4

0

Построение графика функции y=3x.-независимая переменная (придумываем)-зависимая переменная (считаем)0206ху-4     0   2

Слайд 11Построить график функции y=2x.
х
у
-4 0

2 4 6 8

6
4
2

-2
-4





Построить график функции y=2x-2.

Построить график функции
y=2x+6.



0 2


0 3

0 -2

Построить график функции y=2x.ху-4     0   2  4  6

Слайд 12Лот №1 « Устные задания»
(1 балл) Из предложенных уравнений, выбрать линейное

уравнение с двумя переменными:
a) 3х-у=4 b) 5у=16
c) 7ху-5у=12 d) 6х+2у=16
Дополнительный вопрос: Какое уравнение с двумя переменными называется линейным?
Лот №1 « Устные задания»(1 балл) Из предложенных уравнений, выбрать линейное уравнение с двумя переменными:a) 3х-у=4

Слайд 13Лот №1 « Устные задания»
2) (1 балл) Выбрать точку, которая принадлежит

графику уравнения
2х=5у+12:
А(-1;-2), В (2;1), С(4;-4), D(11;-2)
Дополнительный вопрос: Что является графиком линейного уравнения с двумя переменными?
Лот №1 « Устные задания»2) (1 балл) Выбрать точку, которая принадлежит графику уравнения   2х=5у+12: А(-1;-2),

Слайд 14Лот №1 « Устные задания»
3) (2 балла) Найти абциссу точки М(х;-2),


принадлежащей графику уравнения
12х-9у=30.
Дополнительный вопрос: Что называется решением уравнения с двумя переменными?
Лот №1 « Устные задания»3) (2 балла) Найти абциссу точки М(х;-2), принадлежащей графику уравнения 12х-9у=30. Дополнительный вопрос:

Слайд 15Ответы к дополнительным вопросам:
aх+ву+с=0, ах+ву=с – линейные уравнения
Графиком линейного уравнения с

двумя переменными является прямая.
3) Пара значений (х;у), удовлетворяющая линейному уравнению с двумя переменными называется решением уравнения
Ответы к дополнительным вопросам:aх+ву+с=0, ах+ву=с – линейные уравненияГрафиком линейного уравнения с двумя переменными является прямая.3) Пара значений

Слайд 16Выясним, что представляет собой график уравнения 3х+2у=6
Выразим переменную у через х

?
Выразим переменную х через у?



Выясним, что представляет собой график уравнения 3х+2у=6Выразим переменную у через х ? Выразим переменную х через у?

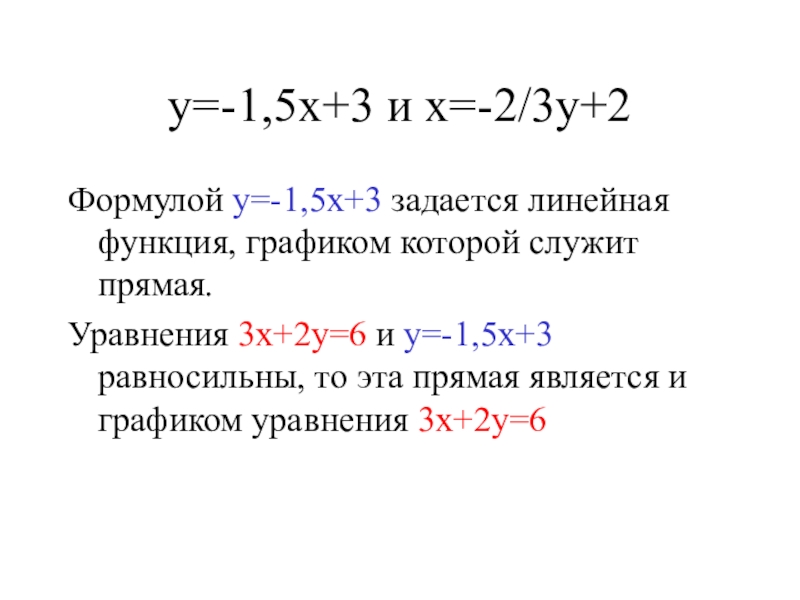
Слайд 17у=-1,5х+3 и х=-2/3у+2
Формулой у=-1,5х+3 задается линейная функция, графиком которой служит прямая.
Уравнения

3х+2у=6 и у=-1,5х+3 равносильны, то эта прямая является и графиком уравнения 3х+2у=6

у=-1,5х+3 и х=-2/3у+2Формулой у=-1,5х+3 задается линейная функция, графиком которой служит прямая.Уравнения 3х+2у=6 и у=-1,5х+3 равносильны, то эта

Слайд 18Построим график функции y=-1,5x+3.
х
у
3
2
1

-1
-2


Пары точек (0;3) и

(2;0)
Являются решением
данного уравнения 3х+2у=6
Построим график функции y=-1,5x+3.ху 3 2 1 -1-2Пары точек (0;3) и (2;0)Являются решением данного уравнения 3х+2у=6

Слайд 19Лот№2 «Математическое лото» (9 баллов)
№ 1467
По готовым графикам, составить

уравнения (работа в тетрадях и на доске)
Составить алгоритм решения?
Лот№2 «Математическое лото» (9 баллов)№ 1467   По готовым графикам, составить уравнения (работа в тетрадях и

Слайд 20Составь выражение:
а) у=2х

наблюдая
б) у=4/3х можно изучать
в) у= х+5 Математику
г) у=4/3х-4 геометрию
д) у=2х-4 как это делает сосед
е) у=к+5 делая
ж) у= -2k-2 как это делает учитель
з) у= 0,4х -2 нельзя изучить
Составь выражение: а) у=2х             наблюдаяб)

Слайд 21а) у=х+5 у=0,4х-2 б)у=2х

у=2х-4

Составим крылатое выражение выбрав правильный ответ:
«Математику нельзя изучить, наблюдая, как это делает сосед»

а) у=х+5     у=0,4х-2  б)у=2х       у=2х-4

Слайд 22Лот №3 «задача»
Разность двух чисел равна единице. А если к

первому числу прибавить утроенное второе число то получится девять. Определите исходные числа?
Работаем в три этапа:
1.Составление математической модели(15 б.)
2. Работа с моделью (15 баллов)



Лот №3 «задача» Разность двух чисел равна единице. А если к первому числу прибавить утроенное второе число

Слайд 23Лот №4 «График» (30 баллов)
Задания данного лота можно упростить.
Построить график:
а) (х-2)

(у+3)= 0 (10 баллов)
б) хх+ху=0 (20 баллов)
Лот №4 «График» (30 баллов)Задания данного лота можно упростить.Построить график:а) (х-2) (у+3)= 0 (10 баллов)б) хх+ху=0 (20

Слайд 24Лот №5 «Основные результаты»
1.Линейное уравнение с двумя переменными
2.Решение линейного уравнения

с двумя переменными
3.Зависимая переменная
4.Независимая переменная
5.График линейного уравнения с двумя переменными
6. Алгоритм построения графика с двумя переменными

Лот №5 «Основные результаты»1.Линейное уравнение с двумя переменными 2.Решение линейного уравнения с двумя переменными3.Зависимая переменная4.Независимая переменная5.График линейного

Слайд 25Упражнения:
№ 1467
Дома:
Ур. А
№ 1466
Ур. В
№ 1470
Ур.С
№ 1468


Упражнения:№ 1467Дома:Ур. А№ 1466Ур. В№ 1470Ур.С№ 1468

Слайд 26Итог урока Рефлексия

* Что мы делали на уроке?
*

Что лично ты узнал нового ?
* Оцени свою работу и активность на уроке на уроке?
Итог урока Рефлексия   * Что мы делали на уроке? * Что лично ты узнал нового

Слайд 27 Определение Графиком линейного уравнения с двумя переменными, в котором хотя бы один

из коэффициентом при переменных не равен нулю, является прямая
Определение  Графиком линейного уравнения с двумя переменными, в котором хотя бы один из коэффициентом при

Слайд 28 Определение Графиком уравнения с двумя переменными называется множество всех точек координатной плоскости,

координаты которых являются решениями этого уравнения
Определение  Графиком уравнения с двумя переменными называется множество всех точек координатной плоскости, координаты которых являются

Слайд 29Уравнение ax+by=c, в котором оба коэффициента при переменных равны нулю, имеет

вид 0x+0y=c. При с=0 любая пара чисел является решением этого уравнения, а его графиком -вся координатная плоскость.

При с≠0 уравнение не имеет решений и его график не содержит ни одной точки
Уравнение ax+by=c, в котором оба коэффициента при переменных равны нулю, имеет вид 0x+0y=c. При с=0 любая пара

Слайд 30Спасибо всем за урок!

ДОСВИДАНИЯ!

Спасибо всем за урок!     ДОСВИДАНИЯ!

Что такое shareslide.ru?

Это сайт презентаций, где можно хранить и обмениваться своими презентациями, докладами, проектами, шаблонами в формате PowerPoint с другими пользователями. Мы помогаем школьникам, студентам, учителям, преподавателям хранить и обмениваться учебными материалами.


Для правообладателей

Яндекс.Метрика

Обратная связь

Email: Нажмите что бы посмотреть