Презентация, доклад по математике на тему

Тригонометрические формулыТригонометрические тождества.Формулы сложения.Формулы двойного аргумента.Формулы половинного аргумента.Формулы приведения.Формулы преобразования суммы и разности в произведение.Формулы преобразования произведения в сумму.

Слайд 1Электронный справочник по тригонометрическим формулам
МБОУ СОШ № 6
г.Нижнекамск
учитель Миннегалиева Р.Х.

Электронный справочник по тригонометрическим формуламМБОУ СОШ № 6г.Нижнекамскучитель Миннегалиева Р.Х.

Слайд 2Тригонометрические формулы
Тригонометрические тождества.
Формулы сложения.
Формулы двойного аргумента.
Формулы половинного аргумента.
Формулы приведения.
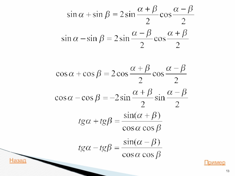
Формулы преобразования суммы

и разности в произведение.
Формулы преобразования произведения в сумму.
Тригонометрические формулыТригонометрические тождества.Формулы сложения.Формулы двойного аргумента.Формулы половинного аргумента.Формулы приведения.Формулы преобразования суммы и разности в произведение.Формулы преобразования произведения

Слайд 3Пример
Назад

ПримерНазад

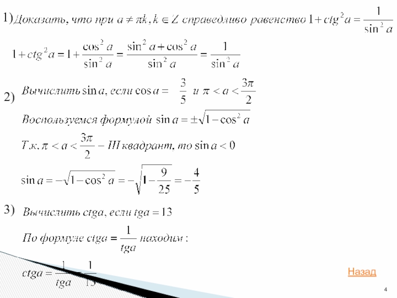
Слайд 41)
2)
3)






Назад

1)2)3)Назад

Слайд 5Пример
Назад

ПримерНазад

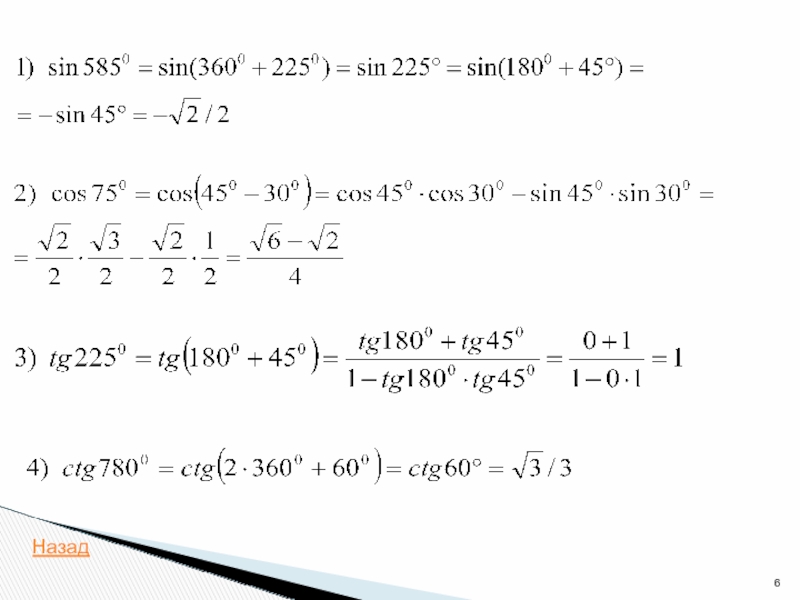
Слайд 6Назад

Назад

Слайд 7Пример
Назад

ПримерНазад

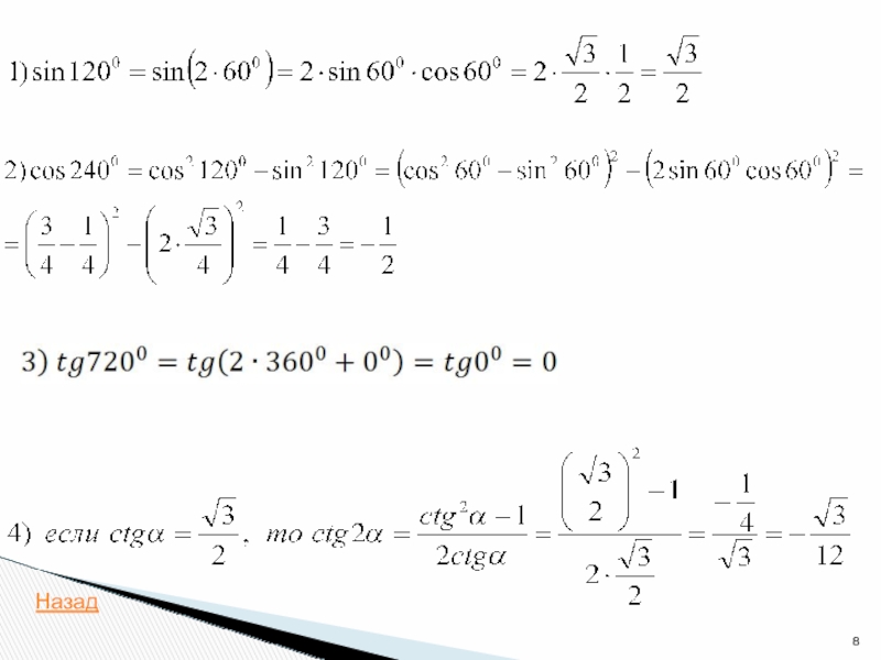
Слайд 8

Назад


Назад

Слайд 9Пример
Назад

ПримерНазад

Слайд 10Назад

Назад

Слайд 11


Пример
Назад

ПримерНазад

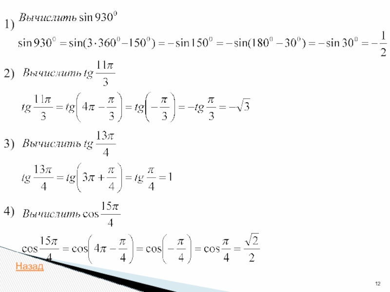
Слайд 121)
2)
3)
4)
Назад

1)2)3)4)Назад

Слайд 13Пример
Назад

ПримерНазад

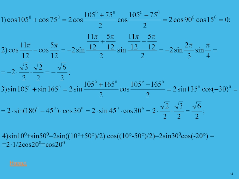
Слайд 144)sin100+sin500=2sin((10°+50°)/2) cos((10°-50°)/2)=2sin300cos(-20°) = =2·1/2cos200=cos200
Назад

4)sin100+sin500=2sin((10°+50°)/2) cos((10°-50°)/2)=2sin300cos(-20°) = =2·1/2cos200=cos200Назад

Слайд 15Пример
Назад

ПримерНазад

Слайд 16

1 ) Преобразовать произведение в сумму
2) Решить уравнение:
















16
Назад

1 ) Преобразовать произведение в сумму2) Решить уравнение:16Назад

Что такое shareslide.ru?

Это сайт презентаций, где можно хранить и обмениваться своими презентациями, докладами, проектами, шаблонами в формате PowerPoint с другими пользователями. Мы помогаем школьникам, студентам, учителям, преподавателям хранить и обмениваться учебными материалами.


Для правообладателей

Яндекс.Метрика

Обратная связь

Email: Нажмите что бы посмотреть