Презентация, доклад по математике Комбинаторика

Комбинаторика - это раздел математики, в котором изучаются вопросы о том, сколько различных комбинаций, подчиненных тем или иным условиям, можно составить из заданных объектов. Основы комбинаторики очень важны для оценки вероятностей случайных событий, т.к. именно

Слайд 1Комбинаторика

Комбинаторика

Слайд 2
Комбинаторика - это раздел математики, в котором изучаются вопросы о том,

сколько различных комбинаций, подчиненных тем или иным условиям, можно составить из заданных объектов. Основы комбинаторики очень важны для оценки вероятностей случайных событий, т.к. именно они позволяют подсчитать принципиально возможное количество различных вариантов развития событий.

Комбинаторика - это раздел математики, в котором изучаются вопросы о том, сколько различных комбинаций, подчиненных тем

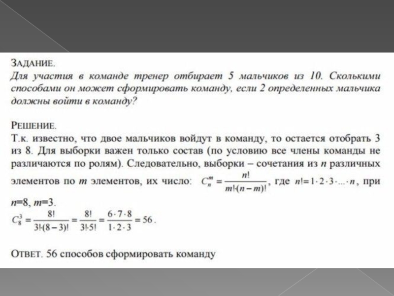
Слайд 4 Примеры:

Примеры:

Слайд 9 Литература
1. Книга «Комбинаторика» Автор: Виленкин Н.Я., Виленкин А.Н., Виленкин

П.А. 2. Популярная комбинаторика. Виленкин Н.Я  
3. Книга Виленкина "Индукция. Комбинаторика" 4.  «Комбинаторика» М. Холл 5. «Введение в комбинаторный анализ» Дж. Риордан.

Литература  1. Книга «Комбинаторика» Автор: Виленкин Н.Я., Виленкин А.Н., Виленкин П.А. 2. Популярная комбинаторика. Виленкин Н.Я  

Что такое shareslide.ru?

Это сайт презентаций, где можно хранить и обмениваться своими презентациями, докладами, проектами, шаблонами в формате PowerPoint с другими пользователями. Мы помогаем школьникам, студентам, учителям, преподавателям хранить и обмениваться учебными материалами.


Для правообладателей

Яндекс.Метрика

Обратная связь

Email: Нажмите что бы посмотреть