Презентация, доклад по математике Числовые последовательности. Пределы

Аналитический способ задания числовой последовательности

Слайд 1Числовые последовательности
Определение 1.

Способы задания числовой последовательности:

Словесный
(последовательность

простых чисел: 2, 3, 5, 7, 11, 13,
17, 19,23, …
Аналитический ;
Рекуррентный .

Числовые последовательности Определение 1.  Способы задания числовой последовательности: Словесный (последовательность простых чисел: 2, 3, 5, 7,

Слайд 2Аналитический способ задания числовой
последовательности

Аналитический способ задания числовой последовательности

Слайд 3Рекуррентный способ задания числовой
последовательности
1.АРИФМЕТИЧЕСКАЯ ПРОГРЕССИЯ
2.ГЕОМЕТРИЧЕСКАЯ ПРОГРЕССИЯ

Рекуррентный способ задания числовой последовательности1.АРИФМЕТИЧЕСКАЯ ПРОГРЕССИЯ2.ГЕОМЕТРИЧЕСКАЯ ПРОГРЕССИЯ

Слайд 4СВОЙСТВА ЧИСЛОВЫХ ПОСЛЕДОВАТЕЛЬНОСТЕЙ
Ограниченность
Монотонность

СВОЙСТВА ЧИСЛОВЫХ ПОСЛЕДОВАТЕЛЬНОСТЕЙОграниченностьМонотонность

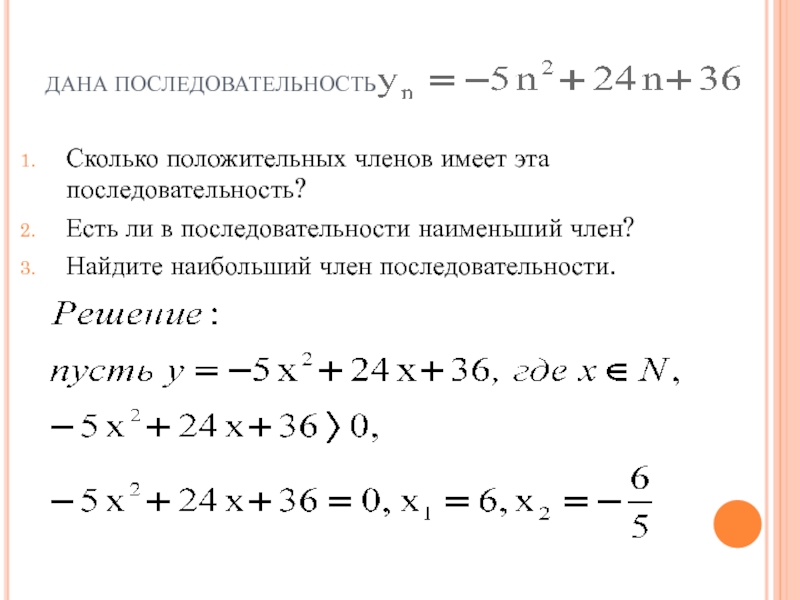
Слайд 5ДАНА ПОСЛЕДОВАТЕЛЬНОСТЬ
Сколько положительных членов имеет эта последовательность?
Есть ли в последовательности наименьший

член?
Найдите наибольший член последовательности.


ДАНА ПОСЛЕДОВАТЕЛЬНОСТЬСколько положительных членов имеет эта последовательность?Есть ли в последовательности наименьший член?Найдите наибольший член последовательности.

Слайд 664,8
36

64,836

Слайд 72)Последовательность называется ограниченной снизу, если для

любого выполняется

1)ПОСЛЕДОВАТЕЛЬНОСТЬ НАЗЫВАЕТСЯ ОГРАНИЧЕННОЙ СВЕРХУ, ЕСЛИ ДЛЯ ЛЮБОГО ВЫПОЛНЯЕТСЯ

- 1; - 4; - 9; - 16; - 25 … …

1; 4; 9; 16; 25 … …

2)Последовательность      называется ограниченной снизу, если для любого

Слайд 84) Последовательность называется убывающей, если каждый

её член, кроме первого, меньше предыдущего

3) Последовательность называется возрастающей, если каждый её член, кроме первого, больше предыдущего

Монотонные последовательности

Пример: 1; 4; 9; 16; … …- возрастающая

- убывающая

4) Последовательность      называется убывающей, если каждый её член, кроме первого, меньше предыдущего

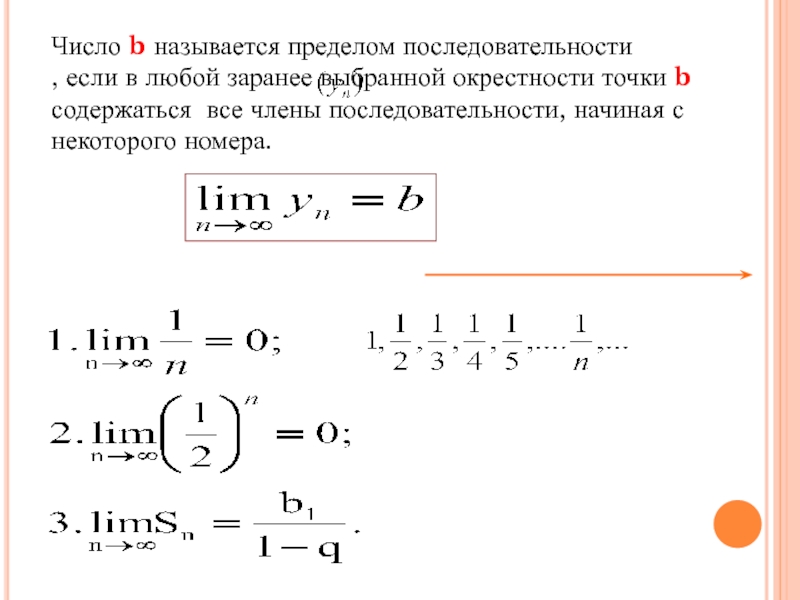
Слайд 9Число b называется пределом последовательности , если в

любой заранее выбранной окрестности точки b содержаться все члены последовательности, начиная с некоторого номера.
Число b называется пределом последовательности    , если в любой заранее выбранной окрестности точки b

Слайд 10
Предел числовой последовательности



Теорема:

Предел функции на бесконечность



Правила вычисления
пределов функций

Предел числовой последовательности Теорема:Предел функции на бесконечность Правила вычисления пределов функций

Слайд 11Р

ПРЕДЕЛ ФУНКЦИИ В ТОЧКЕ
Определение. Функцию

называют непрерывной в точке
х = а, если выполняется соотношение:





А

М

Р

(х,у)

у

РПРЕДЕЛ ФУНКЦИИ В ТОЧКЕОпределение. Функцию            называют

Что такое shareslide.ru?

Это сайт презентаций, где можно хранить и обмениваться своими презентациями, докладами, проектами, шаблонами в формате PowerPoint с другими пользователями. Мы помогаем школьникам, студентам, учителям, преподавателям хранить и обмениваться учебными материалами.


Для правообладателей

Яндекс.Метрика

Обратная связь

Email: Нажмите что бы посмотреть