Презентация, доклад по Логическим методам экономического анализа

В детерминированном факторном анализе используют следующие основные способы:-метод цепных подстановок;-метод абсолютных разниц;-метод пропорционального деления;

Слайд 1Методы детерминированного факторного анализа
Подготовила
Студентка Эзу-201/15
Эмирова М.У.

Методы детерминированного факторного анализа Подготовила Студентка Эзу-201/15Эмирова М.У.

Слайд 2В детерминированном факторном анализе используют следующие основные способы:

-метод цепных подстановок;
-метод абсолютных

разниц;
-метод пропорционального деления;

В детерминированном факторном анализе используют следующие основные способы:-метод цепных подстановок;-метод абсолютных разниц;-метод пропорционального деления;

Слайд 3
Наиболее универсальным способом является способ цепных подстановок, который используется для расчета

влияния факторов во всех типах детерминированных факторных моделей – аддитивных, мультипликативных, кратных, смешанных.

Данный способ основан на элиминировании. Элиминировать – значит устранить, исключить воздействие всех факторов на величину результативного показателя, кроме одного
Наиболее универсальным способом является способ цепных подстановок, который используется для расчета влияния факторов во всех типах детерминированных

Слайд 6
Вывод.
Таким образом, на изменение объема производства продукции положительное влияние

оказало увеличение на 5 человек численности персонала, что вызвало увеличение объема производства на 730 тыс. руб., и отрицательное влияние оказало снижение выработки на 10 тыс. руб., что вызвало снижение объема на 250 тыс. руб.
Суммарное влияние двух факторов привело к увеличению объема производства на 480 тыс. руб.
Вывод. Таким образом, на изменение объема производства продукции положительное влияние оказало увеличение на 5 человек численности

Слайд 7Способ абсолютных разниц (абсолютных отклонений) является модификацией способа цепных подстановок. Он

прост в расчетах, но менее универсален – с его помощью производят расчет влияния факторов только для мультипликативных моделей и моделей смешанного типа.

Для мультипликативной модели расчет производится умножением абсолютного прироста исследуемого фактора на базисную величину факторов, находящихся справа от него, и на фактическую величину факторов, расположенных в модели слева от него.
Способ абсолютных разниц (абсолютных отклонений) является модификацией способа цепных подстановок. Он прост в расчетах, но менее универсален

Слайд 10
Таким образом, на изменение объема производства продукции положительное влияние оказало увеличение

на 5 человек численности работников, что вызвало увеличение объема производства на 730 тыс. руб. и увеличение количества отработанных дней на 8 каждым работником, что вызвало увеличение объема производства на 146 тыс. руб.

Отрицательное влияние оказало снижение среднедневной выработки на 80 руб., что вызвало снижение объема производства на 416 тыс. руб.

Суммарное влияние трех факторов привело к увеличению объема производства на 460 тыс. руб.


Таким образом, на изменение объема производства продукции положительное влияние оказало увеличение на 5 человек численности работников, что

Слайд 11
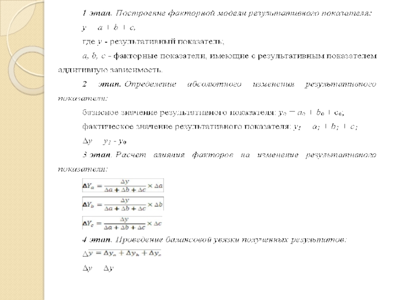
Способ пропорционального деления

Данный способ применяется для определения величины влияния факторов на

изменение результативного показателя в аддитивных и смешанных моделях кратно-аддитивного типа:

Суть способа пропорционального деления состоит в том, что необходимо общее изменение результативного показателя распределить пропорционально влиянию каждого фактора.
Способ пропорционального деленияДанный способ применяется для определения величины влияния факторов на изменение результативного показателя в аддитивных и

Слайд 135 этап.
Формулирование выводов по результатам проведенного анализа.
Таким образом, рассчитать влияние

факторов в аддитивной факторной модели способом пропорционального деления можно следующим образом:

где ∆уXi- абсолютное изменение результативного показателя под влиянием хi-го фактора;
∆у - абсолютное изменение результативного показателя;
∆хi - абсолютное отклонение хi-го фактора, влияющего на изменение результативного показателя;
п - количество факторов, влияющих на изменение результативного показателя.
5 этап. Формулирование выводов по результатам проведенного анализа.Таким образом, рассчитать влияние факторов в аддитивной факторной модели способом

Что такое shareslide.ru?

Это сайт презентаций, где можно хранить и обмениваться своими презентациями, докладами, проектами, шаблонами в формате PowerPoint с другими пользователями. Мы помогаем школьникам, студентам, учителям, преподавателям хранить и обмениваться учебными материалами.


Для правообладателей

Яндекс.Метрика

Обратная связь

Email: Нажмите что бы посмотреть