Презентация, доклад по геометрии Параллельность плоскостей

Содержание

«Параллельный мир - нечто, состоящее из слов и линий» Помню снов тоску. Тогда перед зеркалом стоял и взгляд находил, растворял. Мысли бились друг о друга. Так, бильярдные шары у вечерней пустоты

Слайд 1Урок геометрии в 10 классе по теме «Параллельность плоскостей»

Урок геометрии в 10 классе  по теме «Параллельность плоскостей»

Слайд 2 «Параллельный мир - нечто, состоящее из слов и линий»
Помню снов тоску. Тогда

перед зеркалом стоял и взгляд находил, растворял. Мысли бились друг о друга. Так, бильярдные шары у вечерней пустоты откалывают штукатурку звуков. Так, будильник-сфинкс равнодушно и угрюмо кожу чувств царапает, глотает. Но в молчанье свой предел. Всполохнутся мошки бликов, солнце-сердце растопит все снега. Это прошлое взбунтует и вздохнет уснувшая мечта.
Анатолий Кудрявцев
«Параллельный мир - нечто, состоящее из слов и линий» Помню снов тоску.  Тогда перед зеркалом

Слайд 3Две плоскости называются параллельными, если они не пересекаются.
Плоскости
Пересекаются
Параллельны
β
α
α || β
α

∩ β
Две плоскости называются параллельными, если они не пересекаются.ПлоскостиПересекаютсяПараллельныβαα || β α ∩ β

Слайд 4Параллельные плоскости в технике
Параллельные плоскости «летают»

Параллельные плоскости в техникеПараллельные плоскости «летают»

Слайд 5Параллельные плоскости в быту
В своей сущности и основе геометрия –это пространственное

воображение, пронизанное и организованное строгой логикой
В ней всегда присутствуют эти два неразрывно связанных элемента: наглядная картина и точная формулировка, строгий логический вывод.
Там, где нет одной из этих сторон, нет и подлинной геометрии.


Параллельные плоскости в бытуВ своей сущности и основе геометрия –это пространственное воображение, пронизанное и организованное строгой логикой

Слайд 6Параллельные плоскости в искусстве
Д.Грин
«Мечты»
Силуэты мальчика расположены в параллельных плоскостях

Параллельные плоскости в искусствеД.Грин «Мечты»Силуэты мальчика расположены в параллельных плоскостях

Слайд 7Невозможные структуры Жос Де Мей.(Jos de Mey)
Жос де Мей (Jos de

Mey) родился в 1928 году в Бельгии. Первые его работы были основаны на использовании различных математических законов и последовательностей, таких как ряд Фибоначчи и золотое сечение, но с 1976 года он с особой выразительностью стал использовать обман зрения, наряду с точным воспроизведением материалов и эффекта света и тени. Изображение невозможных фигур как таковых только увеличивает кажущуюся реалистичность.

Невозможные структуры  Жос Де Мей.(Jos de Mey) Жос де Мей (Jos de Mey) родился в 1928

Слайд 8Невозможные структуры Жос Де Мей.(Jos de Mey)
Часто на картинах Жоса де

Мея изображена сова.
Эта птица в Голландии имеет двоякое значение, с одной стороны – она является символом теоретических знаний, а с другой стороны – совой голландцы называют человека, которые выглядит глупо.
Невозможные структуры  Жос Де Мей.(Jos de Mey) Часто на картинах Жоса де Мея изображена сова.Эта птица

Слайд 9Невозможные фигуры возможны!
Речной вокзал в Твери. Кстати, это место, где снимали

несколько сцен фильма "Чучело". От этой пристани в финале фильма отходит пароход. Неправильно направленный на объект фотоаппарат сделал параллельные плоскости непараллельными
Невозможные фигуры возможны! Речной вокзал в Твери. Кстати, это место, где снимали несколько сцен фильма

Слайд 10Две плоскости называются параллельными, если они не пересекаются.
Плоскости
Пересекаются
Параллельны
β
α
α || β
α

∩ β
Две плоскости называются параллельными, если они не пересекаются.ПлоскостиПересекаютсяПараллельныβαα || β α ∩ β

Слайд 11Признак параллельности плоскостей Если две пересекающиеся прямые одной плоскости соответственно параллельны двум

прямым другой плоскости, то эти плоскости параллельны.

Дано:
а α; вα; а∩в=М;
а1  β; в1 β;
а║а1; в║в1
Доказать,
что α || β

α

β

а

b

М

b1

а1

М1

Признак параллельности плоскостей Если две пересекающиеся прямые одной плоскости соответственно параллельны двум прямым другой плоскости, то эти

Слайд 12Доказательство от противного

α
β
а
b
М
b1
а1
М1
с
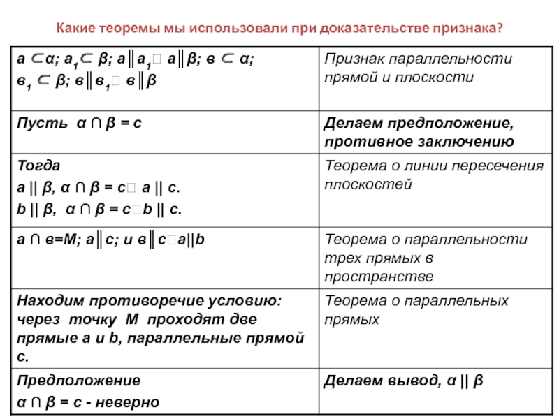
а α; а1 β; а║а1а║β
в  α;

в1  β; в║в1в║β

Пусть α ∩ β = с
Тогда
а || β, α ∩ β = с а || с.
b || β, α ∩ β = сb || с.

а ∩ в=М; а║с; и в║са||b

Находим противоречие условию: через точку М проходят две прямые а и b, параллельные прямой с.
Предположение α ∩ β = с - неверно
Доказательство от противного αβаbМb1а1М1са α; а1 β; а║а1а║β в  α; в1  β; в║в1в║βПусть α ∩

Слайд 13Какие теоремы мы использовали при доказательстве признака?

Какие теоремы мы использовали при доказательстве признака?

Слайд 14Задача № 51. (еще один признак параллельности)
Дано: т ∩ п = К,

т Є α, п Є α,
т || β, п || β.
Доказать: α || β.

1) Допустим, что ___________

2) Так как __________________,
то ______________________.

Получаем, что
______________________________________________________.

Вывод:

α ∩ β = с

п || β, т || β

т || с и п || с

через точку К проходят две прямые параллельные прямой с.

α || β

Задача № 51. (еще один признак параллельности)Дано: т ∩ п = К, т Є α, п Є

Слайд 15Задача № 53.
Дано: отрезки А1А2; В1В2; С1С2
О Є А1А2; О Є

В1В2; О Є С1С2
А1О = ОА2; В1О = ОВ2; С1О = ОС2
Доказать: А1В1С1 || А2В2С2

А1

В1

А2

В2

С2

С1

О

Задача № 53.Дано: отрезки А1А2; В1В2; С1С2О Є А1А2; О Є В1В2; О Є С1С2А1О = ОА2;

Слайд 16Задача № 53. Дано: отрезки А1А2, В1В2, С1С2 не лежат в

одной плоскости и имеет общую середину - точку О. Доказать: А1В1С1║А2В2С2.

Доказательство:
А1А2, и В1В2 лежат в одной плоскости по следствию из А1 (через две пересекающиеся прямые проходит плоскость, и притом только одна).
А1В1А2В2 - параллелограмм (диагонали четырехугольника пересекаются и в точке пересечения делятся пополам). Следовательно, А1В1║ А2В2
Аналогично А1А2, и С1С2 лежат в одной плоскости. А1С1А2С2 - параллелограмм.
Отсюда, А1С1 ║ А2С2
А1В1 ∩ А1С1 =А1; А2В2 ∩ А2С2 = А2.
По признаку параллельности плоскостей А1В1 С1║А2В2С2.

А1

В1

А2

В2

С2

С1

О

Задача № 53. Дано: отрезки А1А2, В1В2, С1С2 не лежат в одной плоскости и имеет общую середину

Слайд 17Задача № 54.
Дано: ΔАDС. М, К, Р - середины ВА, ВС,

ВD соответственно. SADC = 48 см2.
Доказать: а) МРN║ АDС. б) Найти: SMNP.

М

Р

N

А

В

D

C

Задача № 54.Дано: ΔАDС. М, К, Р - середины ВА, ВС, ВD соответственно. SADC = 48 см2.Доказать:

Слайд 18Отвечаем на вопросы
Могут ли прямая и плоскость не иметь общих точек?
Верно

ли, что если две прямые не пересекаются, то они параллельны?
Плоскости  и β параллельны, прямая m не лежит в плоскости . Верно ли, что прямая m параллельна плоскости β?
Верно ли, что если прямая а параллельна одной из двух параллельных плоскостей, с другой плоскостью прямая а имеет одну общую точку?
Боковые стороны трапеции параллельны плоскости . Верно ли, что плоскость трапеции параллельна плоскости ?
Две стороны трапеции лежат в параллельных плоскостях. Могут ли эти стороны быть боковыми сторонами трапеции?
Верно ли, что плоскости параллельны, если прямая, лежащая в одной плоскости, параллельна другой плоскости?
Верно ли, что линия пересечения двух плоскостей параллельна одной из этих плоскостей?
Верно ли, что любые четыре точки лежат в одной плоскости?
Верно ли, что если две стороны треугольника параллельны плоскости , то и третья сторона параллельна плоскости ?
Отвечаем на вопросыМогут ли прямая и плоскость не иметь общих точек?Верно ли, что если две прямые не

Слайд 19Проверяем свою работу
Могут ли прямая и плоскость не иметь общих точек?

Да
Верно ли, что если две прямые не пересекаются, то они параллельны? Нет
Плоскости  и β параллельны, прямая m не лежит в плоскости . Верно ли, что прямая m параллельна плоскости β? Да
Верно ли, что если прямая а параллельна одной из двух параллельных плоскостей, с другой плоскостью прямая а имеет одну общую точку? Нет
Боковые стороны трапеции параллельны плоскости . Верно ли, что плоскость трапеции параллельна плоскости ? Да
Две стороны трапеции лежат в параллельных плоскостях. Могут ли эти стороны быть боковыми сторонами трапеции? Нет
Верно ли, что плоскости параллельны, если прямая, лежащая в одной плоскости, параллельна другой плоскости? Нет
Верно ли, что линия пересечения двух плоскостей параллельна одной из этих плоскостей? Нет
Верно ли, что любые четыре точки лежат в одной плоскости? Нет
Верно ли, что если две стороны треугольника параллельны плоскости , то и третья сторона параллельна плоскости ? Да
Проверяем свою работуМогут ли прямая и плоскость не иметь общих точек? ДаВерно ли, что если две прямые

Слайд 20Домашнее задание
П. 10, № 55, 56, 57.
Пояснения к домашнему заданию:
В №

55 запишите в тетрадь и разберите решение задачи, приведенное в учебнике.
Дополнительная задача:
Прямая а параллельна плоскости . Существует ли плоскость, проходящая через прямую а и параллельная плоскости . Если существует, то сколько таких плоскостей? Ответ обоснуйте.
Домашнее заданиеП. 10, № 55, 56, 57.Пояснения к домашнему заданию:В № 55 запишите в тетрадь и разберите

Что такое shareslide.ru?

Это сайт презентаций, где можно хранить и обмениваться своими презентациями, докладами, проектами, шаблонами в формате PowerPoint с другими пользователями. Мы помогаем школьникам, студентам, учителям, преподавателям хранить и обмениваться учебными материалами.


Для правообладателей

Яндекс.Метрика

Обратная связь

Email: Нажмите что бы посмотреть