Презентация, доклад по алгебре Степень с рациональным показателем

Задание 2. Упростите выражение:

Слайд 1Степень с рациональным показателем

Степень с рациональным показателем

Слайд 2Задание 2. Упростите выражение:

Задание 2. Упростите выражение:

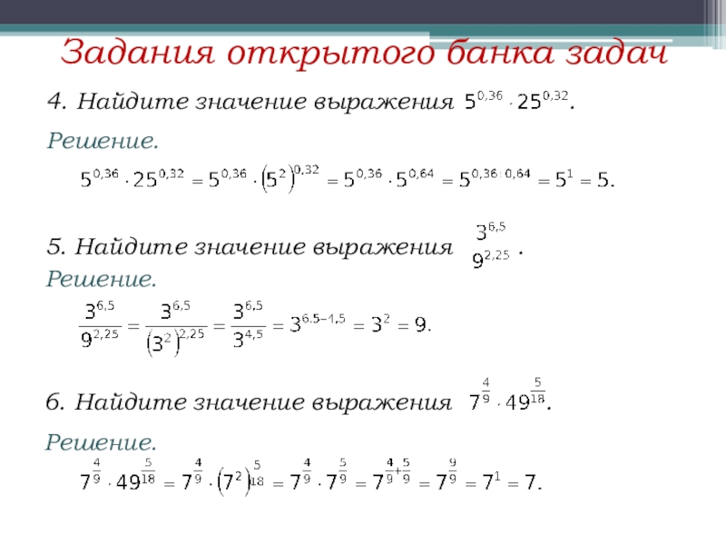
Слайд 4Задания открытого банка задач
Решение.
Решение.
Решение.

Задания открытого банка задачРешение. Решение. Решение.

Слайд 5определение степени с натуральным показателем.

a1 = a
an = a· а· а…- n раз

определение степени с натуральным показателем.a1 = a an = a· а· а…- n раз

Слайд 6Понятие степени с рациональным показателем
Примеры

Понятие степени с рациональным показателемПримеры

Слайд 7Свойства степени с рациональным показателем (для n ∈ Q, k ∈

Q)
Свойства степени с рациональным показателем (для n ∈ Q, k ∈ Q)

Слайд 8Задания открытого банка задач
Решение.
Решение.
Решение.

Задания открытого банка задачРешение. Решение. Решение.

Слайд 9Задания открытого банка задач
Решение.
Решение.
Решение.

Задания открытого банка задачРешение. Решение. Решение.

Слайд 10Задания открытого банка задач
Решение.
Решение.

Задания открытого банка задачРешение. Решение.

Слайд 11Задания открытого банка задач
Решение.
Решение.

Задания открытого банка задачРешение. Решение.

Слайд 12В классе и дома:
4.2
4.3
4.7

В классе и дома:4.24.34.7

Что такое shareslide.ru?

Это сайт презентаций, где можно хранить и обмениваться своими презентациями, докладами, проектами, шаблонами в формате PowerPoint с другими пользователями. Мы помогаем школьникам, студентам, учителям, преподавателям хранить и обмениваться учебными материалами.


Для правообладателей

Яндекс.Метрика

Обратная связь

Email: Нажмите что бы посмотреть