Презентация, доклад по алгебре на тему Неравенства с абсолютными величинами

1 способПервый способ решения неравенств, содержащих абсолютные величины – использование геометрического смысла модуля:Геометрическое выражение |x-4,5| означает расстояние на координатной прямой между точками х и 4,5. Значит, нужно найти все такие точки х, удаленные от точки 4,5

Слайд 1Неравенства с абсолютными величинами
Учащийся 10 а класса МОУ СОШ г.Сурска
Юдин Антон
Учитель:

Маслова Людмила Викторовна
Неравенства  с абсолютными величинамиУчащийся 10 а класса МОУ СОШ г.СурскаЮдин АнтонУчитель: Маслова Людмила Викторовна

Слайд 21 способ
Первый способ решения неравенств, содержащих абсолютные величины – использование геометрического

смысла модуля:






Геометрическое выражение |x-4,5| означает расстояние на координатной прямой между точками х и 4,5. Значит, нужно найти все такие точки х, удаленные от точки 4,5 более чем на 4. Это точки из промежутков Ответ: х<0,5; x>8,5.


1 способПервый способ решения неравенств, содержащих абсолютные величины – использование геометрического смысла модуля:Геометрическое выражение |x-4,5| означает расстояние

Слайд 3Второй способ. Если обе части заданного неравенства неотрицательны, то возведение их

в квадрат есть равносильное преобразование неравенства.








Применяем метод интервалов:



Второй способ. Если обе части заданного неравенства неотрицательны, то возведение их в квадрат есть равносильное преобразование неравенства.

Слайд 4


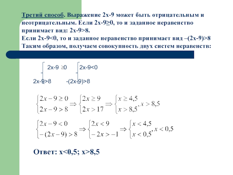
Ответ: х8,5

Ответ: х8,5

Слайд 7




x2 – 1 > 1 – x
x2 + x

– 2 > 0
D = 9
x1 = 1 x2 = -2
(x - 1)(x + 2) > 0


x2 – 1 > 1 – xx2 + x – 2 > 0D = 9x1

Слайд 8














Ответ: 12


Слайд 9Найдем значения функции в точке х=-1 и в концах отрезка
f(-1)=0
f(-2)=-112
f(0)=-48



Ответ: yнаим.=f(-2)=-112

Найдем значения функции в точке х=-1 и в концах отрезкаf(-1)=0f(-2)=-112f(0)=-48Ответ: yнаим.=f(-2)=-112

Слайд 10
Подкоренное выражение может принимать
только неотрицательные значения:


2+3+4=9
Ответ: 9.

Подкоренное выражение может принимать только неотрицательные значения:2+3+4=9Ответ: 9.

Слайд 11

Переходим к неравенству:

Подставим полученное значение в уравнение

Ответ: (3;0), (2;0)

Переходим к неравенству:Подставим полученное значение в уравнениеОтвет: (3;0), (2;0)

Что такое shareslide.ru?

Это сайт презентаций, где можно хранить и обмениваться своими презентациями, докладами, проектами, шаблонами в формате PowerPoint с другими пользователями. Мы помогаем школьникам, студентам, учителям, преподавателям хранить и обмениваться учебными материалами.


Для правообладателей

Яндекс.Метрика

Обратная связь

Email: Нажмите что бы посмотреть