Презентация, доклад по алгебре на тему Арифметическая прогрессия

Содержание

Способы задания числовых последовательностейаналитический (указана формула n-го члена последовательности);реккурентный (правило, позволяющее вычислить n-й член последовательности, если известны ее предыдущие члены).

Слайд 1Арифметическая прогрессия
Амзаракова С.К.
учитель математики
МБОУ «СОШ №4» г. Абакана

Арифметическая прогрессияАмзаракова С.К. учитель математикиМБОУ «СОШ №4» г. Абакана

Слайд 2Способы задания числовых последовательностей

аналитический (указана формула n-го члена последовательности);
реккурентный (правило, позволяющее

вычислить n-й член последовательности, если известны ее предыдущие члены).
Способы задания числовых последовательностейаналитический (указана формула n-го члена последовательности);реккурентный (правило, позволяющее вычислить n-й член последовательности, если известны

Слайд 3Арифметической прогрессией называется последовательность, каждый член которой, начиная со второго, равен

предыдущему члену, сложенному с одним и тем же числом.




Арифметической прогрессией называется последовательность, каждый член которой, начиная со второго, равен предыдущему члену, сложенному с одним и

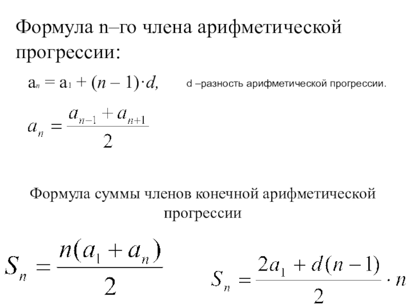
Слайд 4Формула суммы членов конечной арифметической прогрессии


Формула n–го члена арифметической прогрессии:

аn

= а1 + (n – 1)·d,

d –разность арифметической прогрессии.

Формула суммы членов конечной арифметической прогрессииФормула n–го члена арифметической прогрессии: 	аn = а1 + (n – 1)·d,

Слайд 5Устная работа
1. В последовательности (хn):

2; 0; -2; -4; -6;….;...

назовите первый, третий

и шестой члены.
Устная работа1. В последовательности (хn):					2; 0; -2; -4; -6;….;...				назовите первый, третий и шестой 	члены.

Слайд 6Устная работа
2. Последовательность (аn) задана формулой
аn = 7n - 1.


Найдите a1, а2, a3 ; а20, а100, аk.
Устная работа2. Последовательность (аn) задана формулой 				аn = 7n - 1. 	Найдите a1, а2, a3 ; а20,

Слайд 7Устная работа
3. Назовите пять первых членов последовательности (сn), если:

с1 = 32;

сn+1 = 0,5сn.

32;


Устная работа3. Назовите пять первых членов последовательности (сn), если:		с1 = 32; 	сn+1 = 0,5сn. 32;

Слайд 8Устная работа
3. Назовите пять первых членов последовательности (сn), если:

с1 = 32;

сn+1 = 0,5сn.

32;16;


Устная работа3. Назовите пять первых членов последовательности (сn), если:		с1 = 32; 	сn+1 = 0,5сn. 32;16;

Слайд 9Устная работа
3. Назовите пять первых членов последовательности (сn), если:

с1 = 32;

сn+1 = 0,5сn.

32;16; 8;


Устная работа3. Назовите пять первых членов последовательности (сn), если:		с1 = 32; 	сn+1 = 0,5сn. 32;16; 8;

Слайд 10Устная работа
3. Назовите пять первых членов последовательности (сn), если:

с1 = 32;

сn+1 = 0,5сn.

32;16; 8; 4;


Устная работа3. Назовите пять первых членов последовательности (сn), если:		с1 = 32; 	сn+1 = 0,5сn. 32;16; 8; 4;

Слайд 11Устная работа
3. Назовите пять первых членов последовательности (сn), если:

с1 = 32;

сn+1 = 0,5сn.

32;16; 8; 4; 2; …


Устная работа3. Назовите пять первых членов последовательности (сn), если:		с1 = 32; 	сn+1 = 0,5сn. 32;16; 8; 4;

Слайд 12Из предложенных последовательностей выберите ту, которая может являться арифметической прогрессией.
1; 2;

4; 9; 16…
2; 4; 8; 16…
17; 28; 39; 50…
5; 5; 5; 5…


Почему остальные не могут являться
арифметической прогрессией?


Из предложенных последовательностей выберите ту, которая может являться арифметической прогрессией.1; 2; 4; 9; 16…2; 4; 8; 16…17;

Слайд 13Устная работа
Найдите разность арифметической прогрессии , если ее первый член равен

-3, а седьмой 3.
d=1

Устная работаНайдите разность арифметической прогрессии , если ее первый член равен -3, а седьмой 3.d=1

Слайд 14 диктант
Вариант 1

Вариант 2
1. a1= 4, a2= 6 1. a1= 6, a2= 2 найти d найти d
2. a1= 6, a2= 2 2. a1= 4, a2= 6
найти a3 найти a3
3. a1= 1 d= 4 3. a1= 1 d= 5
найти a10 найти a8
4. a1= 5, a30= 15 4. a1= 4, a10= 20
найти S30 найти S10





диктантВариант 1

Слайд 15 ответы
Вариант 1

Вариант 2
1. d=2 . 1. d=-4
2. a3 = -2 2. a3= 8,
3. a10= 37 3. a8= 36
4. S30= 300 4. S10=120

ответыВариант 1

Слайд 16В концертном зале расположены 10 рядов. В каждом следующем ряду на

20 мест больше, чем в предыдущем. В последнем ряду 280 мест. Сколько мест в концертном зале?
S10= 1900
В концертном зале расположены 10 рядов. В каждом следующем ряду на 20 мест больше, чем в предыдущем.

Слайд 17ГИА
1 группа вторая часть с. 149 № 7.15(1)

2 группа № 14

с. 17 , с. 21

ГИА 1 группа вторая часть с. 149 № 7.15(1)2 группа № 14 с. 17 , с. 21

Слайд 18с. 17
а1=3, а2=6, a3= 9
d=3 an= 3n
Ответ

г:102
С.21
а1=6, а2=12, a3= 18
d=6 an= 6n
Ответ г: 96

с. 17  а1=3, а2=6, a3= 9 d=3  an= 3nОтвет г:102     С.21

Слайд 19При хранении бревен строевого леса их укладывают так, как показано на

рисунке. Сколько бревен находится в одной кладке, если в ее основание положить 12 бревен?






























































При хранении бревен строевого леса их укладывают так, как показано на рисунке. Сколько бревен находится в одной

Слайд 20№ 609(в) с. 151
Найти сумму всех натуральных чисел, кратных 4

не превосходящих 300.
План:
1. формула
2. сколько членов этой прогрессии
3. a1= , an=
4. Sn =
S75 =11400

№ 609(в)  с. 151Найти сумму всех натуральных чисел, кратных 4 не превосходящих 300.План:1. формула 2. сколько

Слайд 21В арифметической прогрессии ( ап ) выполняются условия:





Вам предлагается четыре

ответа.
Какой из них вы предпочитаете?


1)


2)


3)


4)


В арифметической прогрессии ( ап ) выполняются условия: Вам предлагается четыре ответа. Какой из них вы предпочитаете?1)2)3)4)

Слайд 22Р е ш е н и е:
Ответ:

Р е ш е н и е:Ответ:

Слайд 23 З А Д А Н И Е №7.
Задача очень непроста:
Как сделать,

чтобы быстро
От единицы и до сто
Сложить в уме все числа?
Пять первых связок изучи,
Найдешь к решению ключи!


101

101

101

101

101

З А Д А Н И Е №7. Задача очень непроста:Как сделать, чтобы быстроОт единицы и

Слайд 24Давным-давно сказал один мудрец
Что прежде надо
Связать начало и конец
У численного ряда.

5050

Давным-давно сказал один мудрецЧто прежде надоСвязать начало и конецУ численного ряда.5050

Слайд 25Домашнее задание
№619
№ 620
Гиа 1 группа № 14 с. 25, с.

45
2 группа 7.11, 7.12
Домашнее задание№619 № 620Гиа 1 группа № 14 с. 25, с. 452 группа 7.11, 7.12

Слайд 26Спасибо за урок!

Спасибо за урок!

Что такое shareslide.ru?

Это сайт презентаций, где можно хранить и обмениваться своими презентациями, докладами, проектами, шаблонами в формате PowerPoint с другими пользователями. Мы помогаем школьникам, студентам, учителям, преподавателям хранить и обмениваться учебными материалами.


Для правообладателей

Яндекс.Метрика

Обратная связь

Email: Нажмите что бы посмотреть