Презентация, доклад нахождение дроби от числа и наоборот

Нахождение дроби от числа и наооболрот

Слайд 1Проверка домашнего задания

Проверка домашнего задания

Слайд 2

Нахождение дроби от числа и наооболрот

Нахождение дроби от числа и наооболрот

Слайд 3 От дыни массой 2 кг 400 г

Ване отрезали дыни, а Маше  дыни. Сколько граммов дыни осталось?






Ответ: 1520 грамм осталось

От дыни массой 2 кг 400 г   Ване отрезали дыни, а

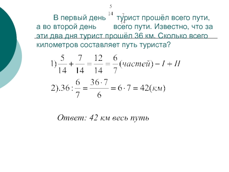
Слайд 4 В первый день турист прошёл всего

пути, а во второй день   всего пути. Известно, что за эти два дня турист прошёл 36 км. Сколько всего километров составляет путь туриста?




Ответ: 42 км весь путь

В первый день   турист прошёл всего пути, а во второй день 

Слайд 5До обеда выгрузили   зерна, находившегося в товарном вагоне. Сколько тонн

зерна было в вагоне, если выгрузили 42 т?


Ответ: было 70 тонн

До обеда выгрузили    зерна, находившегося в товарном вагоне. Сколько тонн зерна было в вагоне, если выгрузили

Слайд 6Из сливок получили 22 кг масла, что составляет  массы сливок.

Сколько кг сливок было взято?




Ответ: надо 110 кг сливок

Из сливок получили 22 кг масла, что составляет   массы сливок. Сколько кг сливок было взято?Ответ: надо

Слайд 7Маша взяла на покупки 60 рублей. За молоко заплатила половину денег,

за булку треть всех денег. Купила шоколадку за 10 рублей. Сколько сдачи осталось.


Ответ: сдачи нет

Маша взяла на покупки 60 рублей. За молоко заплатила половину денег, за булку треть всех денег. Купила

Слайд 8Классная работа.
«Решение задач на дроби»

Цель:
Отработка и закрепление умений и навыков

решения задач на дроби 
Классная работа.«Решение задач на дроби»Цель: Отработка и закрепление умений и навыков решения задач на дроби 

Слайд 9Решаем устно

Решаем устно

Слайд 10Найдите ошибки и решите правильно

Найдите ошибки и решите правильно

Слайд 11Путешествие в сказку
А.С. Пушкин

Путешествие в сказкуА.С. Пушкин

Слайд 12Алексей Толстой

Алексей Толстой

Слайд 13Шарль Перро

Шарль Перро

Слайд 14Владимир Одоевский

Владимир Одоевский

Слайд 15
А.С. Пушкин
Алексей Толстой
Шарль Перро
Владимир Одоевский

А.С. Пушкин Алексей ТолстойШарль ПерроВладимир Одоевский

Слайд 16Королевич Елисей ехал за невестой со скоростью 18 км/ч, и эта

скорость составляла от скорости
ветра, который подсказал Елисею местонахождение царевны. Какова скорость ветра?

Масса одного богатыря равна 90 кг и составляет от массы дядьки Черномора. Какова общая масса 33 богатырей и дядьки Черномора?
Ручная белка разгрызает в день 48 кг орехов, отделяя золотые скорлупки от ядер-изумрудов.

Масса изумрудов составляет от общей массы орехов. Сколько золота получится у белки за 5 дней?






Королевич Елисей ехал за невестой со скоростью 18 км/ч, и эта скорость составляла    от

Слайд 17
Черепахе Тортилле 200 лет, а возраст Дуремара составляет возраста

Тортиллы.
Сколько лет Дуремару?
Буратино закопал на Поле Чудес в Стране Дураков 4 золотых монеты, что составило количества монет, которые он хотел потом откопать. Сколько монет хотел откопать Буратино?
Папа Карло подарил Буратино азбуку. В азбуке 350 страниц.

всех страниц были с картинками. Сколько в азбуке страниц без картинок?



Черепахе Тортилле 200 лет, а возраст Дуремара составляет   возраста Тортиллы. Сколько лет Дуремару?  Буратино

Слайд 18
Хрустальную туфельку, потерянную Золушкой, по приказу принца примерило 248 принцесс, герцогинь

и придворных дам, что составило всех женщин в королевстве. Сколько всего женщин в королевстве?
Красная Шапочка прошла всего пути от своего дома до бабушкиного, что составило пройти 800 м. Каков весь путь?
Скорость движения Красной Шапочки составляет от скорости дровосеков, а скорость движения

дровосеков составляет от скорости волка. Найти скорость Красной Шапочки и скорость дровосеков, если скорость волка 15 км/ч.



Хрустальную туфельку, потерянную Золушкой, по приказу принца примерило 248 принцесс, герцогинь и придворных дам, что составило

Слайд 19 Высота терема Мороза Ивановича равна 18 метров, а высота дома

девочек равна от высоты терема Какова высота дома?
Мороз Иванович подарил за работу Рукодельнице ведерко с горстью серебряных монет, а Ленивице сундук с ледяными сосульками. Монет было 63, что составило от числа сосулек. Сколько сосулек получила Ленивица?
Рукодельница выбивала ежедневно 24 подушки, что
составляет всех в тереме у Мороза Ивановича. Сколько подушек всего было?

Высота терема Мороза Ивановича равна 18 метров, а высота дома девочек равна от высоты терема Какова высота дома?
Мороз Иванович подарил за работу Рукодельнице ведерко с горстью серебряных монет, а Ленивице сундук с ледяными сосульками. Монет было 63, что составило от числа сосулек. Сколько сосулек получила Ленивица?
Рукодельница выбивала ежедневно 24 подушки, что
составляет всех в тереме у Мороза Ивановича. Сколько подушек всего было?



Высота терема Мороза Ивановича равна 18 метров, а высота дома девочек равна    от

Слайд 20Итог

Итог

Что такое shareslide.ru?

Это сайт презентаций, где можно хранить и обмениваться своими презентациями, докладами, проектами, шаблонами в формате PowerPoint с другими пользователями. Мы помогаем школьникам, студентам, учителям, преподавателям хранить и обмениваться учебными материалами.


Для правообладателей

Яндекс.Метрика

Обратная связь

Email: Нажмите что бы посмотреть