Презентация, доклад Методы решения тригонометрических уравнений

Содержание

ВведениеТригонометрические уравнения возникают при решении задач по планиметрии, стереометрии, астрономии, физики и в других областях. Еще древнегреческие математики, используя элементы тригонометрии для решения прямоугольных треугольников, фактически составляли и решали простейшие тригонометрические уравнения. Исторически учение о решении

Слайд 1Методы решения тригонометрических уравнений (проектное задание)
Выполнила:
Остапенко Татьяна Ивановна, учитель математики и физики
МБОУ

«Бехтеевская СОШ Корочанского района Белгородской области»
Руководитель курса:
Вертелецкая О.В., старший преподаватель кафедры естественно-
математического образования
 

Методы решения тригонометрических уравнений (проектное задание) Выполнила:Остапенко Татьяна Ивановна, учитель математики и физикиМБОУ «Бехтеевская СОШ Корочанского района

Слайд 2Введение
Тригонометрические уравнения возникают при решении задач по планиметрии, стереометрии, астрономии, физики

и в других областях. Еще древнегреческие математики, используя элементы тригонометрии для решения прямоугольных треугольников, фактически составляли и решали простейшие тригонометрические уравнения. Исторически учение о решении тригонометрических уравнений формировалось с развитием теории тригонометрических функций, а также черпало из алгебры общие методы их решения.
Цель работы: изучить методы решения тригонометрических уравнений, исследовать применение их к решению уравнений повышенной сложности и задач различного содержания.
ВведениеТригонометрические уравнения возникают при решении задач по планиметрии, стереометрии, астрономии, физики и в других областях. Еще древнегреческие

Слайд 3Рекомендации по решению тригонометрических уравнений
1. Если аргументы функций одинаковые, попробовать получить

одинаковые функции, использовав формулы без изменения аргументов.
2. Если аргументы функций отличаются в два раза, попробовать получить одинаковые аргументы, использовав формулы двойного аргумента.
3. Если аргументы функций отличаются в четыре раза, попробовать их привести к промежуточному двойному аргументу.
4. Если есть функции одного аргумента, степени свыше первой, попробовать понизить степень, используя формулы понижения степени или формулы сокращенного умножения.
5. Если есть сумма одноименных функций первой степени с разными аргументами (вне случаев 2,3), попробовать преобразовать сумму в произведение для появления общего множителя.
6. Если есть сумма разноимённых функций первой степени с разными аргументами (вне случаев 2, 3), попробовать использовать формулы приведения, получить затем случай 5.
7. Если в уравнении есть произведение косинусов (синусов) различных аргументов, попробовать свести его к формуле синус двойного аргумента, умножив и разделив это выражение на синус (косинус) подходящего аргумента:



8. Если в уравнении есть числовое слагаемое (множитель), то его можно представить в виде значений функции угла. Например:


Рекомендации по решению тригонометрических уравнений1. Если аргументы функций одинаковые, попробовать получить одинаковые функции, использовав формулы без изменения

Слайд 4IIII. Приведение к однородному уравнению первого порядка

II. Приведение тригонометрического уравнения к

алгебраическому виду.


IIIIII. Приведение уравнения к однородному уравнению III. Приведение уравнения к однородному уравнению IIIII. Приведение уравнения к однородному уравнению II порядка


IVIV. Разложение левой части на множители


VV. Понижение степени


VI.Трехчленное уравнение

IIII. Приведение к однородному уравнению первого порядкаII. Приведение тригонометрического уравнения к алгебраическому виду. IIIIII. Приведение уравнения к

Слайд 5Решение уравнений разложением на множители

Решение уравнений разложением на множители

Слайд 6Пример 1

Решение:
Ответ:

Пример 1 Решение:Ответ:

Слайд 7Решение уравнений, сводящихся к квадратным уравнениям

Решение уравнений, сводящихся к квадратным уравнениям

Слайд 8Пример 2

Решение:
Пусть

,

ответ:

Пример 2Решение:Пусть          ,   ответ:

Слайд 9Пример 3



Решение:



Ответ:

Пример 3 Решение:Ответ:

Слайд 10Решение однородных и сводящихся к ним уравнений

Решение однородных и  сводящихся к ним уравнений

Слайд 11Пример 4

Решение:
Т.к. значения x при которых cos3x равен нулю, не являются

корнем уравнения ,то разделим обе части уравнения

ответ:

Пример 4Решение:Т.к. значения x при которых cos3x равен нулю, не являются корнем уравнения ,то разделим обе части

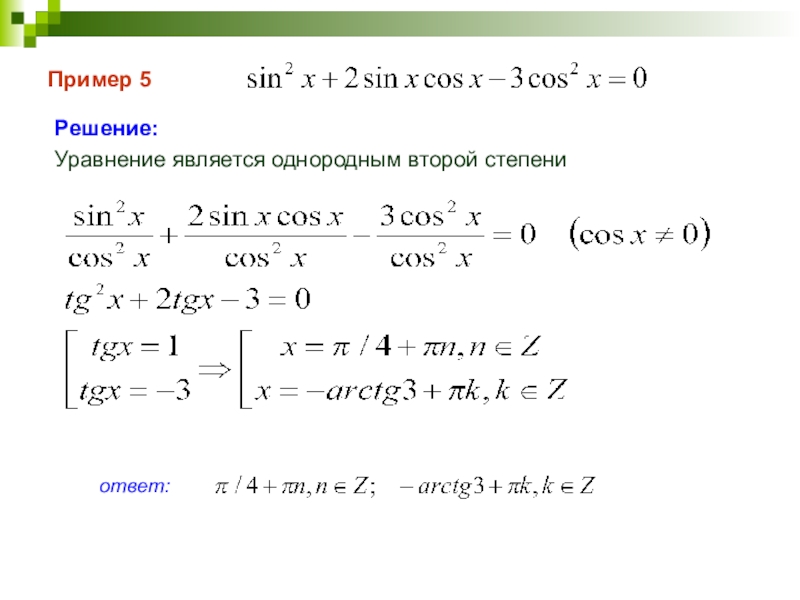
Слайд 12Пример 5
Решение:
Уравнение является однородным второй степени
ответ:

Пример 5  Решение: Уравнение является однородным второй степениответ:

Слайд 13Пример 6:
Решение:


В этом уравнении нельзя делить на cosx







Ответ:




Пример 6:Решение:В этом уравнении нельзя делить на cosxОтвет:

Слайд 14Решение уравнений с помощью введения вспомогательного аргумента

Решение уравнений с помощью введения вспомогательного аргумента

Слайд 15Пример 7

Решение:






Ответ:

Пример 7 Решение:Ответ:

Слайд 16Решение уравнений преобразованием суммы тригонометрических функций в произведение

Решение уравнений преобразованием суммы тригонометрических функций в произведение

Слайд 17Пример 8

Решение:







Ответ:

Пример 8Решение:Ответ:

Слайд 18Решение уравнений преобразования произведения тригонометрических функций в сумму

Решение уравнений преобразования произведения тригонометрических функций в сумму

Слайд 19Пример 9

Решение:










Ответ:

Пример 9Решение:Ответ:

Слайд 20Решение уравнений вида
Asinx+Bcosx=C
где A,B,C - действительные числа, A,B ≠0
Решается подстановкой

Решение уравнений видаAsinx+Bcosx=Cгде A,B,C - действительные числа, A,B ≠0 Решается подстановкой

Слайд 21Пример 10
Решение:







Ответ:

Пример 10Решение:Ответ:

Слайд 22Заключение.
Изучение тригонометрических уравнений позволяет учащимся овладеть конкретными математическими знаниями, необходимыми

для применения в практической деятельности, для изучения смежных дисциплин, развития умственных способностей, умение извлекать учебную информацию на основе сопоставительного анализа графиков, самостоятельно выполнять различные творческие работы.
В данной работе рассмотрены основные методы решения тригонометрических уравнений, причем, как специфические, характерные только для тригонометрических уравнений, так и общие функциональные методы решения уравнений, применительно к тригонометрическим уравнениям.
Для успешного решения уравнений необходимо знать формулы корней простейших тригонометрических уравнений, значение тригонометрических функций для основных углов и значение обратных тригонометрических функций, универсальные правила решения уравнений. Рассмотрено решение элементарных тригонометрических уравнений, метод разложения на множители, методы сведения тригонометрических уравнений к алгебраическим.
Приведенные методы не исчерпывают все многообразие способов решений тригонометрических уравнений. Однако рассмотренные типы уравнений встречаются наиболее часто и важно уметь распознавать в данном уравнении тот или иной тип.
Результаты данной работы могут быть использованы в качестве учебного материала при подготовке творческих работ, при составлении факультативных курсов для школьников, так же работа может применяться при подготовке учащихся к Единому государственному экзамену, вступительным экзаменам.

 
 
 
 
 
 
 

Заключение.	 Изучение тригонометрических уравнений позволяет учащимся овладеть конкретными математическими знаниями, необходимыми для применения в практической деятельности, для

Слайд 23Библиография
Алексеев А. Тригонометрические подстановки. // Квант. – 1995. - №2. –с.

40 – 42.
Выгодский М. Я. «Справочник по элементарной математике». М., «Наука», 1982 г.
Г. И. Глейзер История математики в школе. – М.: «Просвещение» 1983г.
Карасев В.А., Лёвшина Г.Д. «12 уроков по тригонометрии» - М.: Илекса, 2013.- 200 с.:ил.
Крамор В.С. Тригонометрические функции. – М.: Просвещение, 1979.
Сост. Гряда Н. Н. и др. Обобщающее повторение в системе подготовки к ЕГЭ по теме «Тригонометрические уравнения», Армавир, 2005г.
Цукарь А.Я. Упражнения практического характера по тригонометрии //Математика в школе. 1993-№3- с 12-15.
Шаталов В.Ф. Методические рекомендации для работы с опорными сигналами по тригонометрии. - М.: Новая школа, 1993.

БиблиографияАлексеев А. Тригонометрические подстановки. // Квант. – 1995. - №2. –с. 40 – 42.Выгодский М. Я. «Справочник

Что такое shareslide.ru?

Это сайт презентаций, где можно хранить и обмениваться своими презентациями, докладами, проектами, шаблонами в формате PowerPoint с другими пользователями. Мы помогаем школьникам, студентам, учителям, преподавателям хранить и обмениваться учебными материалами.


Для правообладателей

Яндекс.Метрика

Обратная связь

Email: Нажмите что бы посмотреть