Презентация, доклад методическая-разработка Деятельность по введению математического понятия - КВАДРАТНОЕ УРАВНЕНИЕ

Содержание

ДВПопределение понятия;подведение под понятие;классификация (или обобщение) понятия.

Слайд 1Выполнила работу
Красносельских А.В.
учитель математики
Деятельность по введению математического понятия "Квадратное уравнение"

Выполнила работуКрасносельских А.В.учитель математикиДеятельность по введению  математического понятия

Слайд 2ДВП
определение понятия;
подведение под понятие;
классификация (или обобщение) понятия.

ДВПопределение понятия;подведение под понятие;классификация (или обобщение) понятия.

Слайд 3
Как называются выражения, записанные на доске?
Уравнения и функции
Чем отличаются уравнения от

функций?

Функция имеет две переменных, а в уравнении – одна.

Из данных выражений уберите функции.

Сегодня мы будем работать с уравнениями.

Разделите оставшиеся выражения на две группы

Действие определения понятия

Операция: выделение родового понятия и видовых отличий

Как называются выражения, записанные на доске?Уравнения и функцииЧем отличаются уравнения от функций?Функция имеет две переменных, а в

Слайд 4По какому основанию вы разделили?

Как называются уравнения первой группы?
Линейные уравнения
Как вы

думаете в математике называются уравнения
второй группы?

Квадратные уравнения

Запишите уравнения первой и второй группы в общем виде

Чем отличаются квадратные уравнения от линейных
уравнений?

Сформулируйте определение квадратного уравнения?

Каким должен быть коэффициент при ?

По какому основанию вы разделили?Как называются уравнения первой группы?Линейные уравненияКак вы думаете в математике называются уравнения второй

Слайд 5
Квадратным уравнением называют
уравнение вида
где коэффициенты а, в, с –

любые
действительные числа, причем

Операция: Формулировка определния в текстовой форме

Квадратным уравнением называют уравнение вида где коэффициенты а, в, с – любые действительные числа, причем Операция: Формулировка

Слайд 6Квадратным уравнением уравнения:

где


Посмотрите на общий вид квадратного уравнения, как называются
коэффициенты?

а – первый или старший коэффициент
в – второй коэффициент
с – свободный член

Операция: Формулировка определния в знаковой форме

Квадратным уравнением      уравнения:

Слайд 7Задание 1.
Определите, является ли квадратными следующие уравнения:

Действие подведение под

понятие

Операция: Принадлежность объекта объему данного понятия

Задание 1.  Определите, является ли квадратными следующие уравнения:Действие подведение под понятиеОперация: Принадлежность объекта объему  данного

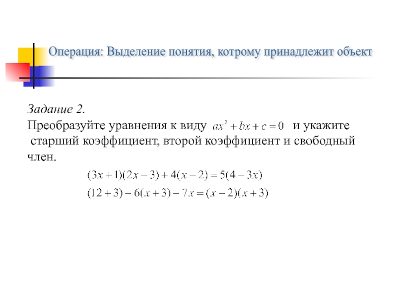
Слайд 8Задание 2.
Преобразуйте уравнения к виду

и укажите
старший коэффициент, второй коэффициент и свободный член.

Операция: Выделение понятия, котрому принадлежит объект

Задание 2.Преобразуйте уравнения к виду

Слайд 9Задание 3.
Составьте квадратное уравнение, у которого:
а) старший коэффициент равен 8, второй

коэффициент равен 5, свободный член равен 1;
б) старший коэффициент равен -12, коэффициент при х равен 3;
в) старший коэффициент равен 1, свободный член равен 4;
г) старший коэффициент равен 9, коэффициент при х равен -2, свободный член равен 3;




Операция: Выделение понятия, под который следует подвести данный объект

Задание 3.Составьте квадратное уравнение, у которого:а) старший коэффициент равен 8, второй коэффициент равен 5, свободный член равен

Слайд 10Разделите предложенные уравнения на две группы
Полные квадратные уравнения
Неполные квадратные уравнения


Разделите неполные квадратные уравнения на 3 группы

Как называются уравнения первой группы и второй группы?

Действие классификации понятия

Операция: Выбор основания классификации

Разделите предложенные уравнения на две группыПолные квадратные уравнения Неполные квадратные уравнения Разделите неполные квадратные уравнения на 3

Слайд 11Запишите уравнение в общем виде, указывая отсутствующие
коэффициенты

Операция: Исследование возможности дальнейшего

деления
Запишите уравнение в общем виде, указывая отсутствующие коэффициентыОперация: Исследование возможности дальнейшего деления

Слайд 12Квадратное уравнение

Полные
квадратные уравнения
Неполные
квадратные уравнения
Операция: Деление множества на подмножества

Квадратное уравнениеПолные квадратные уравненияНеполные квадратные уравненияОперация: Деление множества на подмножества

Слайд 13
Разделите эти уравнения на две группы
Почему вы так разделили?
Как называются уравнения

первой группы?

Как называются уравнения второй группы?

Приведенные
а = 1

Неприведенные
а 1

Операции: Исследование возможности дальнейшего деления. Выбор основания классификации

Разделите эти уравнения на две группыПочему вы так разделили?Как называются уравнения первой группы?Как называются уравнения второй группы?Приведенныеа

Слайд 14Квадратное уравнение
Приведенные
а = 1
Неприведенные
а 1
Операция: Деление множества

на подмножества
Квадратное уравнениеПриведенныеа = 1Неприведенныеа   1  Операция: Деление множества на подмножества

Слайд 15Спасибо за внимание

Спасибо  за внимание

Что такое shareslide.ru?

Это сайт презентаций, где можно хранить и обмениваться своими презентациями, докладами, проектами, шаблонами в формате PowerPoint с другими пользователями. Мы помогаем школьникам, студентам, учителям, преподавателям хранить и обмениваться учебными материалами.


Для правообладателей

Яндекс.Метрика

Обратная связь

Email: Нажмите что бы посмотреть