Презентация, доклад к уроку Вычисление алгебраической суммы ( 6 класс)

Содержание

Цели и задачи урока урока

Слайд 1Правила вычисления алгебраической суммы
Учитель: Чуруброва С.Н.
МБОУ СОШ №5 города Балтийска

Правила вычисления алгебраической суммыУчитель: Чуруброва С.Н.МБОУ СОШ №5 города Балтийска

Слайд 2 Цели и задачи урока урока

Цели и задачи урока урока

Слайд 3 ЭПИГРАФ:
«Не стыдно чего – ни будь не знать, но

стыдно не хотеть учиться»
( Сократ – древнегреческий философ )
ЭПИГРАФ: «Не стыдно чего – ни будь не знать, но стыдно не хотеть учиться» ( Сократ

Слайд 41) Координатная прямая. Это……..
2) Единичный отрезок это…….
3) Расстояние от точки отсчета

до любой точки на луче, называется….
4) Как называются два числа, отличающиеся только знаками?
5) Какое выражение называется алгебраической суммой?
6)Как сложить два числа с одинаковыми знаками?
7)Как сложить два числа с разными знаками?
8) Сумма двух противоположных чисел равна…..
9)Как сравнить два числа с одинаковыми знаками?
10) Как сравнить два числа с разными знаками?
1) Координатная прямая. Это……..2) Единичный отрезок это…….3) Расстояние от точки отсчета до любой точки на луче, называется….4)

Слайд 5ОТВЕТЬТЕ: ВЕРНО ИЛИ НЕВЕРНО УТВЕРЖДЕНИЕ
- 5 …….отрицательное число
А какие числа называются

отрицательными?
Нуль – это какое число : положительное или отрицательное?
| - 6 | = - 6
Что означает эта запись?
- 7 и 7 противоположные числа
Дайте определение противоположных чисел. Чему равна их сумма?
Приведите еще пример
- 15,79 < 7, 29
Дайте пояснение
Уравнение | х | = 7 имеет один корень х = 7
Что можно сказать о модуле противоположных чисел?
Верно ли, что 5 – (- 6 ) = 11 ?
Это алгебраическая сумма : + 5 – 3 – ( - 4 )?
Дайте определение алгебраической суммы




ОТВЕТЬТЕ: ВЕРНО ИЛИ НЕВЕРНО УТВЕРЖДЕНИЕ- 5 …….отрицательное числоА какие числа называются отрицательными?Нуль – это какое число :

Слайд 6ЗАДАНИЕ 1 : Расположите карточки так, чтобы числа, записанные на них,

следовали в порядке возрастания

+ ( - 0,97)
государственной

12,4
местного

+ ( - 7,53 )
органов

24,3
Выборы

- ( - 8,1)
и

+ ( + 43,01)
самоуправления

- 0,9
власти

15,8
способ

( + 13,7)
формирования

ЗАДАНИЕ 1 : Расположите карточки так, чтобы числа, записанные на них, следовали в порядке возрастания + (

Слайд 7ОТВЕТ:
Выборы – способ формирования органов государственной власти и местного самоуправления.

ОТВЕТ:Выборы – способ формирования органов государственной власти и местного самоуправления.

Слайд 8Кто руководит избирательной компанией в масштабе всей страны? 1) Государственная Дума; 2) Президент

страны; 3) Центральная избирательная комиссия Российской Федерации (ЦИК РФ).
Кто руководит избирательной компанией в масштабе всей страны?  1) Государственная Дума;  2) Президент страны;

Слайд 9Задание 2 : Для того чтобы узнать правильный ответ, найдите значения

данных выражений и выберите наибольшее из них: 1) – 43 – 39 + 43 – 51 2) 86 – 34 – 56 + 24 3) 92 – 48 – 32 + 18
Задание 2 : Для того чтобы узнать правильный ответ, найдите значения данных выражений и выберите наибольшее из

Слайд 10Кто руководит избирательной компанией в масштабе всей страны? 1) Государственная Дума; 2) Президент

страны; 3) Центральная избирательная комиссия Российской Федерации (ЦИК РФ).
Кто руководит избирательной компанией в масштабе всей страны?  1) Государственная Дума;  2) Президент страны;

Слайд 11Избирательные комиссии организуют выборы. На них возлагаются : подготовка, проведение и

контроль за выборами.

Кто может принимать участие в выборах? Как называют граждан Российской Федерации, обладающих активным избирательным правом, т.е. правом избирать?
Задание 3: Чтобы ответить на этот вопрос, восстановите цепочку действий и выберите правильный ответ из предложенных:
1 + 2 – 3 + 4 – 5 + 6 – 7 + 8 – 9 + 10 – 11 + 12

Избирательные комиссии организуют выборы. На них возлагаются : подготовка, проведение и контроль за выборами. Кто может принимать

Слайд 12Кто может принимать участие в выборах? Как называют граждан Российской Федерации,

обладающих активным избирательным правом, т.е. правом избирать?

Кандидат 21
Избиратель 8
Предприниматель 30

Кто может принимать участие в выборах? Как называют граждан Российской Федерации, обладающих активным избирательным правом, т.е. правом

Слайд 13Задание 4: Вычислите наиболее удобным способом. Выберите правильный ответ
1. Ребята, а

вы можете быть избирателями? Во сколько лет гражданин РФ может участвовать в выборах? 
– 45,37 + 21,84 – 34,63 + 17,16 
25; в 21 год
41; в 18 лет
– 41; в 25 лет
2. Гражданин РФ, достигший на день голосования 18 лет, не имеет права:
23,14 – 3,5 – (– 2,71) – 23,14 – 42,71
43,5; Участвовать в выдвижении кандидатов на должность
Президента РФ
- 43,5; Быть избранным на пост Президента РФ
0; Участвовать в предвыборной агитации

Задание 4: Вычислите наиболее удобным способом. Выберите правильный ответ1. Ребята, а вы можете быть избирателями?

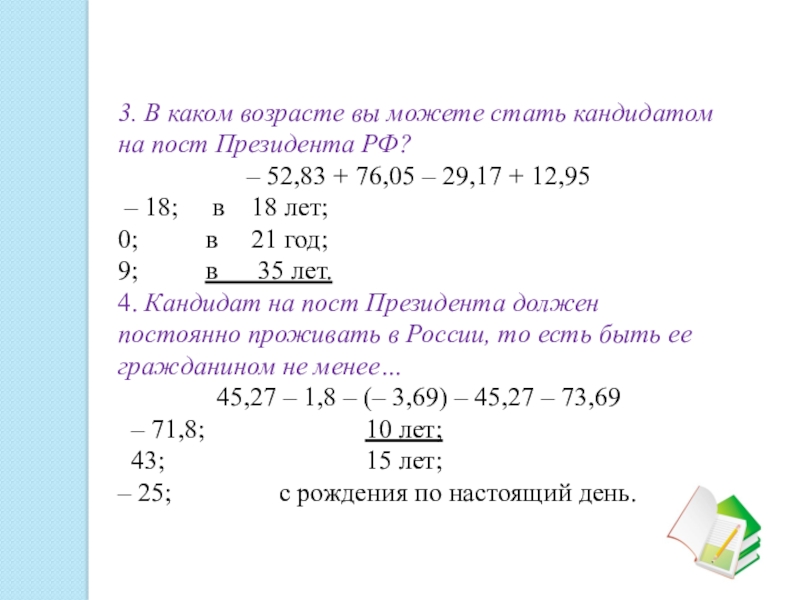
Слайд 143. В каком возрасте вы можете стать кандидатом на пост Президента

РФ?
– 52,83 + 76,05 – 29,17 + 12,95
 – 18; в 18 лет;
0; в 21 год;
9; в 35 лет.
4. Кандидат на пост Президента должен постоянно проживать в России, то есть быть ее гражданином не менее…
45,27 – 1,8 – (– 3,69) – 45,27 – 73,69
  – 71,8; 10 лет;
43; 15 лет;
– 25; с рождения по настоящий день.
 
3. В каком возрасте вы можете стать кандидатом на пост Президента РФ?– 52,83 + 76,05 – 29,17

Слайд 15ИТОГ любых выборов…..это голосование. Оно проводится в один из выходных дней,

о чем избиратели оповещаются через средства массовой информации не позднее, чем за 20 дней. Избирательная комиссия обязана обеспечить тайну голосования и учет голосов избирателей при подведении итогов.
ИТОГ любых выборов…..это голосование. Оно проводится в один из выходных дней, о чем избиратели оповещаются через средства

Слайд 16Задание 5: собрать правильно буквы и ответить на вопросы
1. Используя рисунки,

запишите выражения для вычисления координат точек. Найдите значения этих выражений и вы узнаете какой документ нужно заполнять чтоб участвовать в голосовании

Задание 5: собрать правильно буквы и ответить на вопросы    1. Используя рисунки, запишите выражения

Слайд 17Б
ю
л
л
е
т
е
н
ь

Бюллетень

Слайд 182. Подчеркните слагаемые алгебраической суммы, запишите выражение без скобок и найдите

его значение и вы узнаете, как называется документ, который заполняется при подсчете голосов и установлении результатов голосования.

Т 48 – 39 + (– 23) – (– 36) 
П – 54 + (– 26) – (+ 30) + 18 
Л (– 17) – (– 12) – (+ 8) + 5 
Р 100 – (– 42) – 85 + 37 
К 56 – 38 + (– 27) – (– 42) 
О (– 16) – (– 13) – (+ 9) + 14

2. Подчеркните слагаемые алгебраической суммы, запишите выражение без скобок и найдите его значение и вы узнаете, как

Слайд 19Ответ:
п
р
о
т
о
к
о
л

Ответ:протокол

Слайд 20На основании протоколов избирательных комиссий путем сложения содержащихся в них данных

окружная избирательная комиссия устанавливает результаты выборов по избирательному округу и публикует их в печати.
ДОМАШНЕЕ ЗАДАНИЕ: сайт TESTEDU.RU Тест. Положительные и отрицательные числа № 2 на стр. №3

На основании протоколов избирательных комиссий путем сложения содержащихся в них данных окружная избирательная комиссия устанавливает результаты выборов

Что такое shareslide.ru?

Это сайт презентаций, где можно хранить и обмениваться своими презентациями, докладами, проектами, шаблонами в формате PowerPoint с другими пользователями. Мы помогаем школьникам, студентам, учителям, преподавателям хранить и обмениваться учебными материалами.


Для правообладателей

Яндекс.Метрика

Обратная связь

Email: Нажмите что бы посмотреть