Презентация, доклад к уроку: Сравнение десятичных дробей 5 класс

Ответь на вопросыИзменится ли десятичная дробь, если в конце её приписать нуль? А три нуля?Как сравнить десятичные дроби у которых целая часть различна?Как сравнить десятичные дроби с равной целой частью?

Слайд 1Сравнение десятичных дробей
Математика 5 класс

Сравнение десятичных дробейМатематика 5 класс

Слайд 5Ответь на вопросы
Изменится ли десятичная дробь, если в конце её приписать

нуль? А три нуля?
Как сравнить десятичные дроби у которых целая часть различна?
Как сравнить десятичные дроби с равной целой частью?
Ответь на вопросыИзменится ли десятичная дробь, если в конце её приписать нуль? А три нуля?Как сравнить десятичные

Слайд 6Сравните числа

Сравните числа

Слайд 7Самостоятельная работа
Вариант 1
1. Сравните числа:
а) 37,11 и 41,16;

б) 21,44 и 21,48;
в) 16,3247 и 16,325.
2. Расставьте в порядке возрастания числа:
0,121; 0,016; 0,001; 0,347; 0,811.
3. Найдите два значения х, при которых верно неравенство:
2 < х < 2,0001.
4. № 1192 (а, в, д).
5. № 1198 (а, б, д, е, и, к).

Вариант 2

1. Сравните числа:
а) 26,41 и 31,1;
б) 17,7 и 17,700;
в) 0,247 и 0,25.
2. Расставьте в порядке убывания числа:
0,016; 0,476; 0,4754; 0,0134; 0,282.
3. Найдите два значения х, при которых верно неравенство:
1,999 < х < 2.
4. № 1192 (б, г, е).
5. № 1198 (в, г, ж, з, л, м).

Самостоятельная работаВариант 11. Сравните числа:а) 37,11 и 41,16;    б) 21,44 и 21,48;

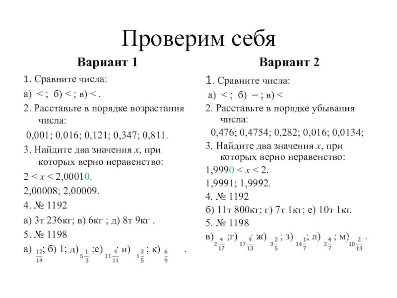
Слайд 8Проверим себя
Вариант 1
1. Сравните числа:
а) < ; б) < ; в)

< .
2. Расставьте в порядке возрастания числа:
0,001; 0,016; 0,121; 0,347; 0,811.
3. Найдите два значения х, при которых верно неравенство:
2 < х < 2,00010.
2,00008; 2,00009.
4. № 1192
а) 3т 236кг; в) 6кг ; д) 8т 9кг .
5. № 1198
а) ; б) 1; д) ;е) ; и) ; к) .

Вариант 2

1. Сравните числа:
а) < ; б) = ; в) <
2. Расставьте в порядке убывания числа:
0,476; 0,4754; 0,282; 0,016; 0,0134;
3. Найдите два значения х, при которых верно неравенство:
1,9990 < х < 2.
1,9991; 1,9992.
4. № 1192
б) 11т 800кг; г) 7т 1кг; е) 10т 1кг.
5. № 1198
в) ;г) ; ж) ; з) ; л) ; м) .

Проверим себяВариант 11. Сравните числа:а) < ; б) < ; в) < .2. Расставьте в порядке возрастания

Слайд 9Домашнее задание:
п. 31, с. 185-186;
№ 1195, 1207, 1210(а).

Домашнее задание:п. 31, с. 185-186; № 1195, 1207, 1210(а).

Слайд 10Оцените свою деятельность на уроке
На уроке я работал активно / пассивно
Своей работой

на уроке я
доволен / не доволен
Урок для меня показался
коротким / длинным
За урок я
не устал / устал
Мое настроение
стало лучше / стало хуже
Материал урока мне был
полезен / бесполезен
интересен / скучен
Домашнее задание мне кажется
легким / трудным
интересно / не интересно
Оцените свою деятельность на урокеНа уроке я работал						активно / пассивноСвоей работой на уроке я

Что такое shareslide.ru?

Это сайт презентаций, где можно хранить и обмениваться своими презентациями, докладами, проектами, шаблонами в формате PowerPoint с другими пользователями. Мы помогаем школьникам, студентам, учителям, преподавателям хранить и обмениваться учебными материалами.


Для правообладателей

Яндекс.Метрика

Обратная связь

Email: Нажмите что бы посмотреть