Презентация, доклад к уроку на тему Свойства корня n-ой степени

Тема урока Свойства корня n-ой степени

Слайд 1«Учиться можно только весело… Чтобы переваривать знания, надо поглощать их с

аппетитом» Анатоль Франс (1844-1924)
«Учиться можно только весело… Чтобы переваривать знания, надо поглощать их с аппетитом»

Слайд 2Тема урока
Свойства корня n-ой степени

Тема урока Свойства корня n-ой степени

Слайд 3КАТЕХИЗИС

КАТЕХИЗИС

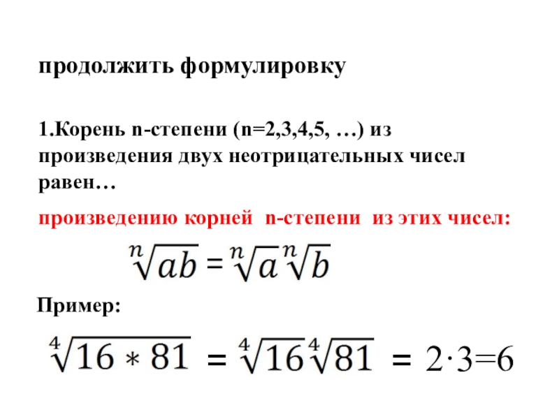
Слайд 4продолжить формулировку
1.Корень n-степени (n=2,3,4,5, …) из произведения двух неотрицательных чисел равен…


произведению корней n-степени из этих чисел:

=

Пример:

=

=

2·3=6

продолжить формулировку1.Корень n-степени (n=2,3,4,5, …) из произведения двух неотрицательных чисел равен… произведению корней n-степени из этих чисел:=Пример:

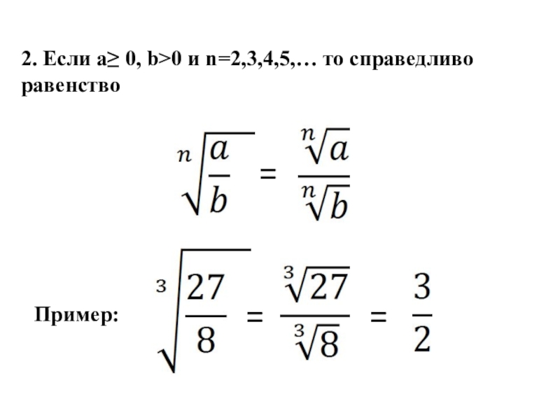
Слайд 52. Если a≥ 0, b>0 и n=2,3,4,5,… то справедливо равенство


=

Пример:

=

=

2. Если a≥ 0, b>0 и n=2,3,4,5,… то справедливо равенство   =Пример: ==

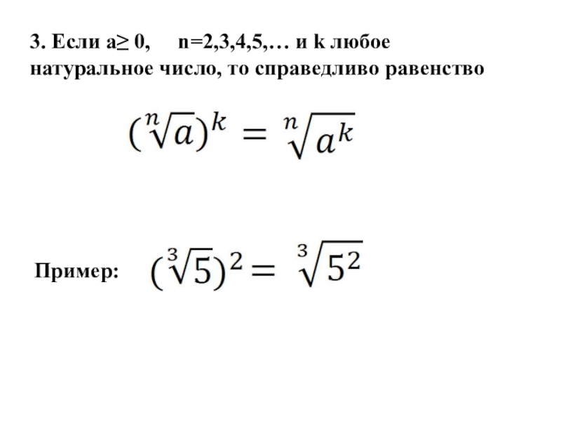
Слайд 63. Если a≥ 0, n=2,3,4,5,… и k любое натуральное

число, то справедливо равенство

Пример:

3. Если a≥ 0,   n=2,3,4,5,… и k любое натуральное число, то справедливо равенство

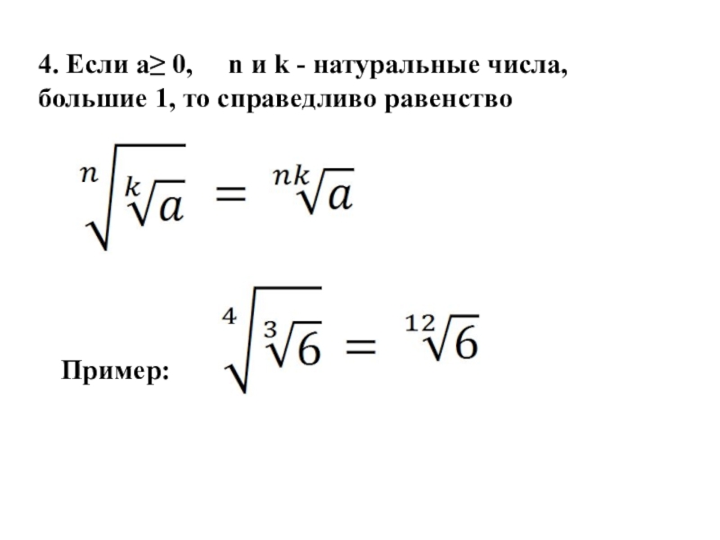
Слайд 74. Если a≥ 0, n и k - натуральные

числа, большие 1, то справедливо равенство

Пример:

4. Если a≥ 0,   n и k - натуральные числа, большие 1, то справедливо равенство

Слайд 85. Если показатели корня и подкоренного выражения умножить или разделить на

одно и то же натуральное число, то…

значение корня не изменится

Пример:

5. Если показатели корня и подкоренного выражения умножить или разделить на одно и то же натуральное число,

Слайд 9«Любое правило хорошо тем, что если с самого начала мы можем

предвидеть и впоследствии подтвердить его, то, следуя этому, мы достигнем цели» Вильгельм Лейбниц
«Любое правило хорошо тем, что если с самого начала мы можем предвидеть и впоследствии подтвердить его, то,

Слайд 10 Найдите значение числового выражения

1,5
2
2)



3)

2

1)

Найдите значение числового выражения 1,522)

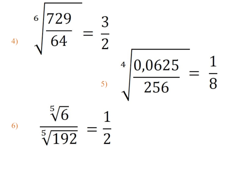
Слайд 11
4)


5)

6)

4)

Слайд 12
сравните
2)


>

1)

<

3)

>

сравните2)

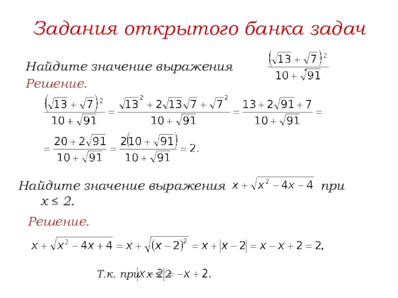
Слайд 13Задания открытого банка задач

.


Решение.

Решение.

Задания открытого банка задач            . Решение.

Слайд 14Решение.
Задания открытого банка задач
Решение.

Решение. Задания открытого банка задачРешение.

Слайд 15? – мне есть над чем работать

– всё понял (а)

– Ура! Всё супер
? – мне есть над чем работать     – всё понял (а)

Слайд 16«Вы - талантливые дети! Когда – нибудь вы сами приятно поразитесь,

какие вы умные, как много вы сумеете, если будете постоянно работать над собой…» Жан-Жак Руссо
«Вы - талантливые дети! Когда – нибудь вы сами приятно поразитесь, какие вы умные, как много вы

Что такое shareslide.ru?

Это сайт презентаций, где можно хранить и обмениваться своими презентациями, докладами, проектами, шаблонами в формате PowerPoint с другими пользователями. Мы помогаем школьникам, студентам, учителям, преподавателям хранить и обмениваться учебными материалами.


Для правообладателей

Яндекс.Метрика

Обратная связь

Email: Нажмите что бы посмотреть