Презентация, доклад к уроку математики по теме: Задачи на совместную работу. Методика изучения

Задача.На фарфоровом заводе мастер расписывает 6 тарелок за 3 часа, а его ученик – только за 6 часов. За сколько часов мастер и его ученик распишут эти тарелки, работая вместе?

Слайд 1Задачи на совместную работу с неизвестным объемом работы, единым для всех

участников

Выполнила:
Корнилова Е.А. учитель математики МАОУ СОШ №10 г.Таганрога

Задачи на совместную работу с неизвестным объемом работы, единым для всех участниковВыполнила: Корнилова Е.А. учитель математики МАОУ

Слайд 2Задача.
На фарфоровом заводе мастер расписывает 6 тарелок за 3 часа, а

его ученик – только за 6 часов. За сколько часов мастер и его ученик распишут эти тарелки, работая вместе?
Задача.На фарфоровом заводе мастер расписывает 6 тарелок за 3 часа, а его ученик – только за 6

Слайд 3Решение. 1. 6:3=2 (т/ч)- производительность мастера. 2. 6:6=1 (т/ч)- производительность ученика. 3.

2+1=3 (т/ч)- производительность матера и ученика вместе. 4. 6:3=2 (ч)- время работы мастера и ученика вместе. Ответ. За 2 часа.
Решение. 1. 6:3=2 (т/ч)- производительность мастера.  2. 6:6=1 (т/ч)- производительность ученика.  3. 2+1=3 (т/ч)- производительность

Слайд 4  
Производительность при совместной работе равна сумме

производительностей участников при индивидуальной работе.

Обобщение.

  Производительность при совместной работе равна сумме производительностей участников

Слайд 5Задача.
На фарфоровом заводе мастер может расписать чайный сервиз за 3 часа,

а его ученик – за 6 часов. За сколько часов они его распишут, работая вместе?

Задача.На фарфоровом заводе мастер может расписать чайный сервиз за 3 часа, а его ученик – за 6

Слайд 9Внесем полученные данные в таблицу.

Внесем полученные данные в таблицу.

Слайд 11Ответ: потребуется 2 часа.

Ответ: потребуется 2 часа.

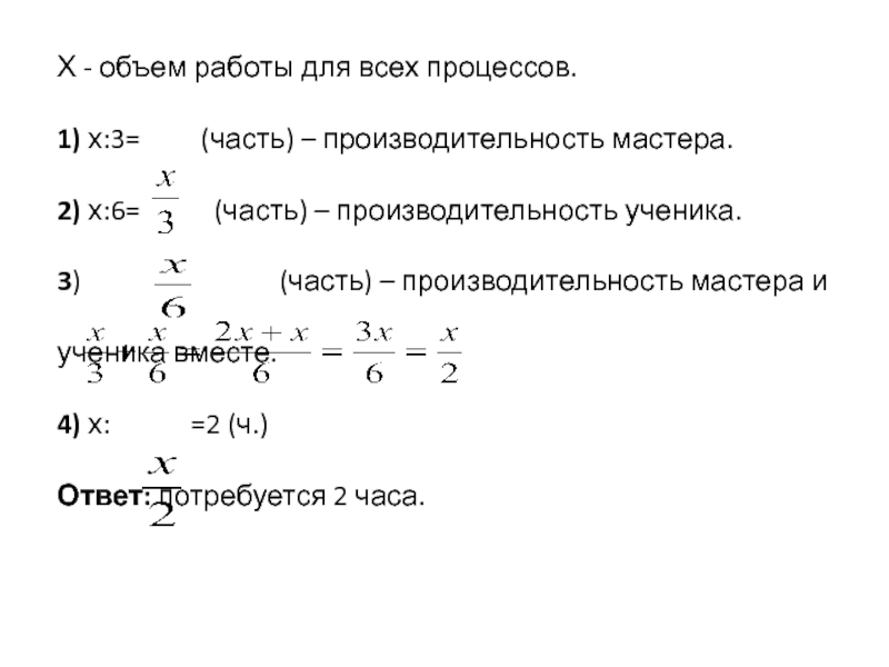
Слайд 12Краткая запись. Х - объем работы для всех процессов. 1) х:3=

(часть) – производительность мастера. 2) х:6= (часть) – производительность ученика. 3) (часть) – производительность мастера и ученика вместе. 4) х: =2 (ч.) Ответ: потребуется 2 часа.
Краткая запись. Х - объем работы для всех процессов. 1) х:3=     (часть) –

Слайд 13Какое бы значение числа х в нашей задаче мы не взяли,

это не влияет на результат решения.
Какое бы значение числа х в нашей задаче мы не взяли, это не влияет на результат решения.

Слайд 19Краткая запись. 1 - объем работы для всех процессов. 1) 1:3=

(часть) – производительность мастера. 2) 1:6= (часть) – производительность ученика. 3) (часть) – производительность мастера и ученика вместе. 4) 1: =2 (ч.) Ответ: потребуется 2 часа.
Краткая запись. 1 - объем работы для всех процессов. 1) 1:3=   (часть) – производительность мастера.

Слайд 20План. 1. Прочитать задачу. 2. Заполнить по условию таблицу. 3. Если объем работы

для всех процессов задачи один, но он не известен, принять всю работу за 1. 4. Заполнить пустые места в таблице, используя формулу работы. 5. Найти требуемое в задаче. 6. Записать ответ.
План. 1. Прочитать задачу. 2. Заполнить по условию таблицу.  3. Если объем работы для всех процессов

Слайд 21Вывод. Мы узнали способ решения задач на совместную работу, построили план для

решения задачи на совместную работу, при неизвестном объеме работы, едином для всех участников.  
Вывод. Мы узнали способ решения задач на совместную работу, построили план для решения задачи на совместную работу,

Слайд 22Задача. Первый трактор может вспахать поле за 10 часов, второй трактор эту

же работу может выполнить за 12 часов, третий трактор за 15 часов. Сколько часов выполнят эту работу 3 трактора, работая вместе?
Задача. Первый трактор может вспахать поле за 10 часов, второй трактор эту же работу может выполнить за

Слайд 27Краткая запись. 1 - объем работы для всех процессов. 1)

(часть) – производительность первого трактора. 2) (часть) – производительность второго трактора. 3) (часть) – производительность третьего трактора. 4) (часть) – производительность трех тракторов. 5) (ч.) Ответ: за 4 часа выполнят эту работу 3 трактора, работая вместе.
Краткая запись. 1 - объем работы для всех процессов. 1)

Слайд 28 Мы научились решать задачи на совместную работу с неизвестным объемом работы,

единым для всех участников, составили план для решения таких задач.

Вывод.

Мы научились решать задачи на совместную работу с неизвестным объемом работы, единым для всех участников, составили

Слайд 29Спасибо за внимание!

Спасибо за внимание!

Что такое shareslide.ru?

Это сайт презентаций, где можно хранить и обмениваться своими презентациями, докладами, проектами, шаблонами в формате PowerPoint с другими пользователями. Мы помогаем школьникам, студентам, учителям, преподавателям хранить и обмениваться учебными материалами.


Для правообладателей

Яндекс.Метрика

Обратная связь

Email: Нажмите что бы посмотреть