Презентация, доклад к уроку математики на тему Сравнение десятичных дробей (5 класс)

Графический диктант_ _ _ _ _ _ Λ Λ _ Λ Да – «_»Нет – «Λ»

Слайд 1 Пусть математика сложна, Ее до края не познать, Откроет двери всем она, В

них только надо постучать. Эпиграф


Пусть математика сложна,  Ее до края не познать, Откроет двери всем она, В

Слайд 2Графический диктант
_ _ _ _ _ _ Λ Λ _ Λ


Да – «_»
Нет – «Λ»












































Графический диктант_ _ _ _ _ _ Λ Λ _ Λ Да – «_»Нет – «Λ»

Слайд 4Сравнение десятичных дробей

Сравнение десятичных дробей

Слайд 57,5 7,34 7,278

7,4
7,5     7,34    7,278   7,4

Слайд 6Если в конце десятичной дроби приписать нуль или отбросить нуль, то

получится дробь, равная данной.

0,87 = 0,870 = 0,8700

141 = 141,0 = 141,00 = 141,000

0,900 = 0,90 = 0,9

60,000 = 60,00 = 60,0 = 60

Если в конце десятичной дроби приписать нуль или отбросить нуль, то получится дробь, равная данной.0,87 = 0,870

Слайд 75,345
5,36
и
Сравнить
5,345
5,360

5,3455,36иСравнить5,3455,360

Слайд 8Физкультминутка
Если правильно – сидим,
А неправильно – встаём !
2,15

ФизкультминуткаЕсли правильно – сидим,А неправильно – встаём !2,15

Слайд 9
25,73>25,7

25,73>25,7

Слайд 10
91,11>94,89

91,11>94,89

Слайд 12
3,343>3,35

3,343>3,35

Слайд 14
6,504>6,505

6,504>6,505

Слайд 15Тренировочная работа
«Проверь себя»

Тренировочная работа «Проверь себя»

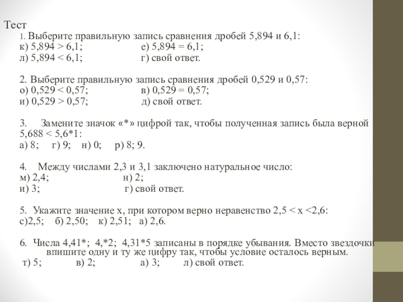
Слайд 16Тест

1. Выберите правильную запись сравнения дробей 5,894 и 6,1:
к) 5,894 >

6,1; е) 5,894 = 6,1;
л) 5,894 < 6,1; г) свой ответ.

2. Выберите правильную запись сравнения дробей 0,529 и 0,57:
о) 0,529 < 0,57; в) 0,529 = 0,57;
и) 0,529 > 0,57; д) свой ответ.

3. Замените значок «*» цифрой так, чтобы полученная запись была верной
5,688 < 5,6*1:
а) 8; г) 9; н) 0; р) 8; 9.

4. Между числами 2,3 и 3,1 заключено натуральное число:
м) 2,4; н) 2;
и) 3; г) свой ответ.

5. Укажите значение х, при котором верно неравенство 2,5 < x <2,6:
с)2,5; б) 2,50; к) 2,51; а) 2,6.

6. Числа 4,41*; 4,*2; 4,31*5 записаны в порядке убывания. Вместо звездочки впишите одну и ту же цифру так, чтобы условие осталось верным.
т) 5; в) 2; а) 3; л) свой ответ.
Тест1. Выберите правильную запись сравнения дробей 5,894 и 6,1:к) 5,894 > 6,1;

Слайд 17



№ 1200,1206


Что такое shareslide.ru?

Это сайт презентаций, где можно хранить и обмениваться своими презентациями, докладами, проектами, шаблонами в формате PowerPoint с другими пользователями. Мы помогаем школьникам, студентам, учителям, преподавателям хранить и обмениваться учебными материалами.


Для правообладателей

Яндекс.Метрика

Обратная связь

Email: Нажмите что бы посмотреть