Презентация, доклад 9 класс Ю.Н.Макарычев Решение неравенств методом интервалов

Содержание

Равносильные преобразования неравенств.Правило 1. Любой член неравенства можно перенести из одной части неравенства в другую с противоположным знаком, не меняя при этом знак неравенства.Правило 2. Обе части неравенства можно умножить или разделить на одно и то

Слайд 1Решение неравенств методом интервалов 9 класс Ю.Н.Макарычев ,Н.Г.Миндюк учитель математики :Булгакова Т.Д. МКОУ «БАБЯКОВСКАЯ СОШ

№ 2»
Решение неравенств методом интервалов 9 класс Ю.Н.Макарычев ,Н.Г.Миндюк   учитель математики :Булгакова Т.Д. МКОУ «БАБЯКОВСКАЯ СОШ

Слайд 2Равносильные преобразования неравенств.
Правило 1. Любой член неравенства можно перенести из одной

части неравенства в другую с противоположным знаком, не меняя при этом знак неравенства.
Правило 2. Обе части неравенства можно умножить или разделить на одно и то же положительное число, не меняя при этом знак неравенства.
Равносильные преобразования неравенств.Правило 1. Любой член неравенства можно перенести из одной части неравенства в другую с противоположным

Слайд 3Основные правила решения неравенств.
Правило 3. Обе части неравенства можно умножить или

разделить на одно и то же отрицательное число, изменив при этом знак неравенства на противоположный
Основные правила решения неравенств.Правило 3. Обе части неравенства можно умножить или разделить на одно и то же

Слайд 41.

-4
х
Решаем неравенства:

1.-4хРешаем неравенства:

Слайд 5 5х + 3(2х – 1)>13х - 1

Решение: 5х + 6х –

3 >13х – 1
5х + 6х – 13х > 3 – 1
-2х > 2 (: (-2))
х < -1
-1
\\\\\\\\\\\\\\\\\


Ответ: (-∞; -1)

x


2.

5х + 3(2х – 1)>13х - 1Решение: 5х + 6х – 3 >13х – 1

Слайд 6Решение квадратных неравенств методом интервалов.
Разложить квадратный трехчлен на множители, воспользовавшись формулой

ах2+вх+с=а(х-х1)(х-х2).
Отметить на числовой прямой корни квадратного трехчлена.
Определить на каких промежутках трехчлен имеет положительный или отрицательный знак.
Учитывая знак неравенства, включить нужные промежутки в ответ.
Решение квадратных неравенств методом интервалов.Разложить квадратный трехчлен на множители, воспользовавшись формулой ах2+вх+с=а(х-х1)(х-х2).Отметить на числовой прямой корни квадратного

Слайд 7Решение неравенств
2. Решить квадратное неравенство:
а) х2>16

б) х2+5>0
х2-16>0 Ответ: верно при
(х-4)(х+4)>0 любом значении Х.
в) х2+ 5<0
Ответ: не имеет
Ответ:(-∞;-4)U(4;+∞) решений.

Решение неравенств2. Решить квадратное неравенство:а) х2>16

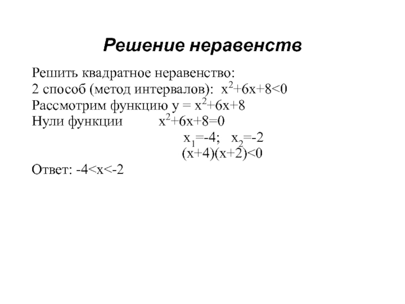
Слайд 8Решение неравенств
Решить квадратное неравенство:
2 способ (метод интервалов): х2+6х+8

х2+6х+8
Нули функции х2+6х+8=0
х1=-4; х2=-2
(x+4)(x+2)<0
Ответ: -4







Решение неравенствРешить квадратное неравенство:2 способ (метод интервалов): х2+6х+8

Слайд 9Решите неравенства методом интервалов:
Вариант 1.
Вариант 2.
Самостоятельная работа

Решите неравенства методом интервалов:Вариант 1.Вариант 2.Самостоятельная работа

Слайд 10





Проверь своё решение
Вариант 1.
Вариант 2.
а)
а)
2,5
0,4





-3





-4
Ответ:
Ответ:
+
+

+
+

б)

б)

1/2






-3/2

+

+


Ответ:

1/3






-2/3

+

+


Ответ:

Проверь своё решениеВариант 1.Вариант 2.а)а)2,50,4-3-4Ответ:Ответ:++ – ++ –  б)  б) 1/2-3/2++ – Ответ:1/3-2/3++ – Ответ:

Слайд 11


Решим неравенство
1) Данный многочлен имеет корни:
x = -5, кратности

6; x = -2, кратности 3; x = 0, кратности 1;
x = 1, кратности 2; x = 3, кратности 5.

2) Нанесем эти корни на числовую ось.

3) Определим знак многочлена на каждом интервале. Теперь легко ответить на вопрос задачи, при каких значениях х знак многочлена неотрицательный. Отметим на рисунке нужные нам области, получим:

+

+






4) Запишем ответ:

!






!

Решим неравенство1)  Данный многочлен имеет корни: x = -5, кратности 6;   x = -2,

Слайд 12Обобщая ваши наблюдения, делаем выводы:
При четном k многочлен справа и слева

от х0 имеет один и тот же знак (знак многочлена не меняется)

При нечетном k многочлен справа и слева от х0 имеет противоположные знаки (знак многочлена изменяется)

Для решения неравенства важно знать, является ли k четным или нечетным числом

Обобщая ваши наблюдения, делаем выводы:При четном k многочлен справа и слева от х0 имеет один и тот

Слайд 13Решите неравенство
1 вариант:
2 вариант:
Сделайте выводы о смене знака на интервалах, в

зависимости от степени кратности корня.
Решите неравенство1 вариант:2 вариант:Сделайте выводы о смене знака на интервалах, в зависимости от степени кратности корня.

Слайд 14Решение дробно-рациональных неравенств методом интервалов
1. Привести данное неравенство к виду
2.

Разложить числитель и знаменатель дроби на множители;
3. Нанести на числовую ось числа, при которых каждый множитель равен нулю и разделить числовую ось на промежутки;
4.Изобразить выбитыми те точки, которые не являются решением неравенства;
5. Выяснить знаки промежутков;
6. Выбрать ответ.
Решение дробно-рациональных неравенств методом интервалов1. Привести данное неравенство к виду 2. Разложить числитель и знаменатель дроби на

Слайд 15Самостоятельная работа. Решить неравенства:
1 вариант

2 вариант
а)5х+4 < 9х-12 а)7х-11≥ 10х-8
б)х2+ 3х-4≥ 0 б)х2-5х-36<0
в)(х+5)(х-7)<0 в)(х+1)(х-4)>0
г)(х-1)2(2х-1)(х+2)≤ 0 г)(х-2)2(5х+4)(х-7)≥0
д) д)



Самостоятельная работа.  Решить неравенства:   1 вариант

Слайд 16Проверь себя:
1 Вариант 2 Вариант
1. х>4 1. x≤-3
2. x≤-4; x≥1

2. -43. -54. -25. -3≤x≤-2; x>5 5. x≤-8: -2
Проверь себя: 1 Вариант			2 Вариант1. х>4				  1. x≤-32. x≤-4; x≥1			  2. -4

Слайд 17Решите неравенства методом интервалов:
Вариант 1.
Вариант 2.
Самостоятельная работа
а) (2х-5)(х+3)≥0
б) 4х2+4х-3

х

а) (5х-2)(х+4)<0
б) 9х2+3х-2≥0
в) (х+2)(х-4)
х


≤0

≤0

Решите неравенства методом интервалов:Вариант 1.Вариант 2.Самостоятельная работаа) (2х-5)(х+3)≥0б) 4х2+4х-3

Слайд 18





Проверь своё решение
Вариант 1.
Вариант 2.
а)
а)
2,5
0,4





-3





-4
Ответ:
Ответ:
+
+

+
+

б)

б)

1/2






-3/2

+

+


Ответ:

1/3






-2/3

+

+


Ответ:

Проверь своё решениеВариант 1.Вариант 2.а)а)2,50,4-3-4Ответ:Ответ:++ – ++ –  б)  б) 1/2-3/2++ – Ответ:1/3-2/3++ – Ответ:

Слайд 19Проверь своё решение
Вариант 1.
Вариант 2.
в) (х-3)(х+1)

х
ОДЗ: х≠0
- + - +
-1 0 3
Ответ: (-∞;-1]U(0;3]


в) (х+2)(х-4)
х
ОДЗ: х≠0
- + - +
-2 0 4
Ответ: (-∞;-2]U(0;4]



≤0

≤0



















Проверь своё решениеВариант 1.Вариант 2.в) (х-3)(х+1)      хОДЗ: х≠0 -   +

Что такое shareslide.ru?

Это сайт презентаций, где можно хранить и обмениваться своими презентациями, докладами, проектами, шаблонами в формате PowerPoint с другими пользователями. Мы помогаем школьникам, студентам, учителям, преподавателям хранить и обмениваться учебными материалами.


Для правообладателей

Яндекс.Метрика

Обратная связь

Email: Нажмите что бы посмотреть