Презентация, доклад на тему Правило Крамера. НПК учеников

Система двух линейных уравнений с двумя неизвестнымиx, y – неизвестные величины,некоторые заданные числаСистема двух линейных уравнений называется системой уравнений 1 степени, если хотя бы одно из уравнений содержит ненулевой коэффициент при х или при у

Слайд 1Правило Крамера.
Павлов Максим
9 Б класс
МОБУ СОШ № 2

Правило Крамера.Павлов Максим9 Б классМОБУ СОШ № 2

Слайд 2Система двух линейных уравнений с двумя неизвестными
x, y – неизвестные величины,

некоторые

заданные числа

Система двух линейных уравнений называется системой уравнений 1 степени, если хотя бы одно из уравнений содержит ненулевой коэффициент при х или при у

Система двух линейных уравнений с двумя неизвестнымиx, y – неизвестные величины,некоторые заданные числаСистема двух линейных уравнений называется

Слайд 3Системы уравнений 1 степени

Системы уравнений 1 степени

Слайд 4Решением системы двух линейных уравнений с двумя неизвестными называется пара чисел

(х ; у ), которая каждое уравнение этой системы обращает в числовое равенство.

Например, (0; 0) является решением системы уравнений

Решением системы двух линейных уравнений с двумя неизвестными называется пара чисел (х ; у ), которая каждое

Слайд 5Система уравнений, имеющий хотя бы одно решение, называется совместной, а не

имеющий ни одного решения- несовместной.

совместная

несовместная

Система уравнений, имеющий хотя бы одно решение, называется совместной, а не имеющий ни одного решения- несовместной.совместнаянесовместная

Слайд 6Чтобы решить систему двух линейных уравнений с двумя неизвестными необходимо:
1. Выяснить,

является ли система совместной;
2. Если система совместна, найти ее решение.
Чтобы решить систему двух линейных уравнений с двумя неизвестными     необходимо:1. Выяснить, является ли

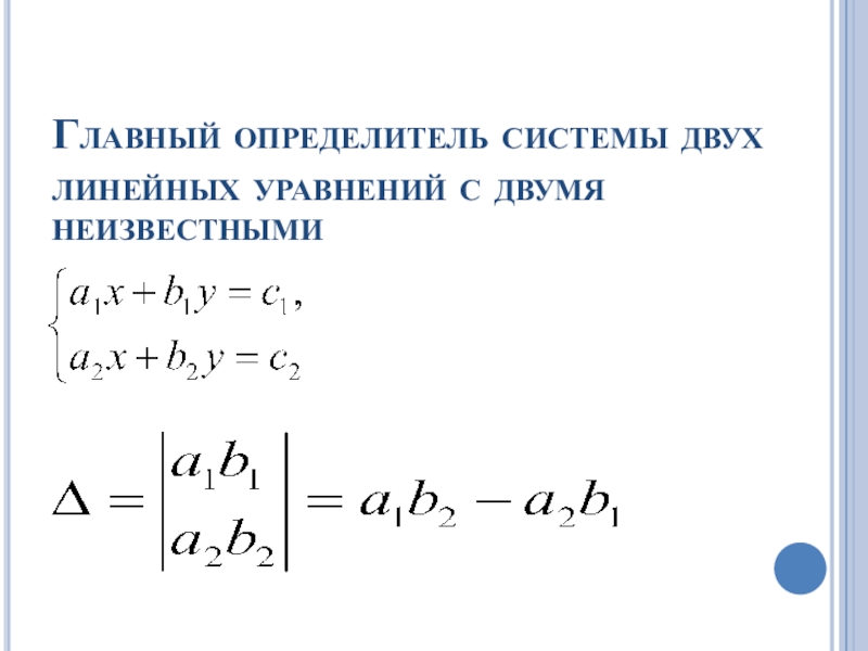
Слайд 7Главный определитель системы двух линейных уравнений с двумя неизвестными

Главный определитель системы двух линейных уравнений с двумя неизвестными

Слайд 8Первый вспомогательный определитель системы уравнений

Первый вспомогательный определитель системы уравнений

Слайд 9Второй вспомогательный определитель системы уравнений

Второй вспомогательный определитель системы уравнений

Слайд 10Правило Крамера: Если главный определитель системы уравнений не равен нулю, то

система уравнений совместна и имеет единственное решение:
Правило Крамера:  Если главный определитель системы уравнений не равен нулю, то система уравнений совместна и имеет

Слайд 11Решение системы двух линейных уравнений с двумя неизвестными по правилу Крамера


Если

, то

Решение системы двух линейных уравнений с двумя неизвестными по правилу Крамера Если , то

Что такое shareslide.ru?

Это сайт презентаций, где можно хранить и обмениваться своими презентациями, докладами, проектами, шаблонами в формате PowerPoint с другими пользователями. Мы помогаем школьникам, студентам, учителям, преподавателям хранить и обмениваться учебными материалами.


Для правообладателей

Яндекс.Метрика

Обратная связь

Email: Нажмите что бы посмотреть