Презентация, доклад на тему Подготовка к ЕГЭ_Задачи типа С5

Задача 1. Найти все значения a, при каждом из которых уравнение имеет ровно 8 решений. Решение.1. Преобразуем уравнение 2. Если

Слайд 1 ЗАДАНИЯ С РАЗВЕРНУТЫМ ОТВЕТОМ ПОВЫШЕННОГО УРОВНЯ СЛОЖНОСТИ С5.
Подготовка к ЕГЭ.
Бех Оксана

Николаевна
учитель математики
ЗАДАНИЯ С РАЗВЕРНУТЫМ ОТВЕТОМ ПОВЫШЕННОГО УРОВНЯ СЛОЖНОСТИ С5. Подготовка к ЕГЭ.Бех Оксана Николаевна учитель математики

Слайд 2 Задача 1. Найти все значения a, при каждом из которых уравнение

имеет ровно 8 решений.

Решение.
1. Преобразуем уравнение



2. Если , то уравнение имеет два корня, отличающихся знаком.
Если ,то имеется ровно один корень .
Если , то корней нет. Поэтому для выполнения условия задачи, необходимо и достаточно, чтобы было
положительно при n=0,1,2,3 и отрицательно при n=4,5,k
3. Получаем систему неравенств:
Ответ: .

Задача 1. Найти все значения a, при каждом из которых уравнение

Слайд 3Алгоритм решения задач с параметром графическим методом
1. Преобразовываем исходное условие задачи

к системе неравенств, в которых неизвестное выражается через параметр, или, наоборот, параметр выражается через неизвестное.
2. Вводим систему координат (а;х), если мы неизвестное выражали через параметр, или (х;а) , если, наоборот, параметр выражали через неизвестное.
3. Изображаем в выбранной координатной плоскости фигуру, которая задается множеством решений системы неравенств.
4. «Сканируем» эту фигуру, двигаясь вдоль оси параметра и определяем, при каких значениях параметра выполняются заданные в задаче условия.
5. Записываем ответ.

Алгоритм решения задач с параметром графическим методом1. Преобразовываем исходное условие задачи к системе неравенств, в которых неизвестное

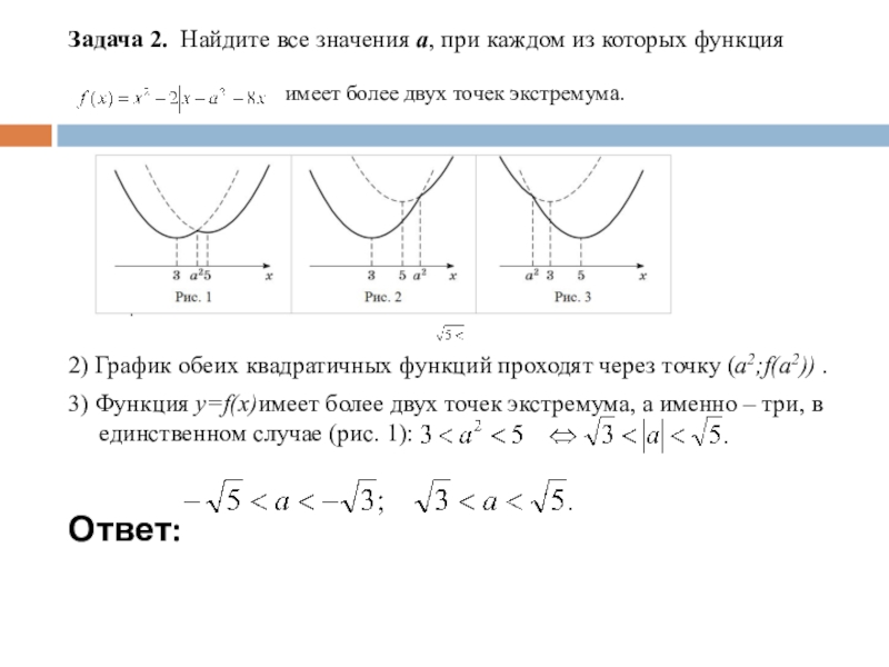
Слайд 4Задача 2. Найдите все значения a, при каждом из которых функция

имеет более двух точек экстремума.

Решение.
1. Функция f имеет вид:

а) при

, поэтому ее график есть часть параболы

б) при

, поэтому ее график есть часть параболы с


Все возможные виды графика функции f(x) показаны на рисунках:

с ветвями, направленными вверх, и осью симметрии x=5;

ветвями, направленными вверх, и осью симметрии x=3.

Задача 2. Найдите все значения a, при каждом из которых функция

Слайд 5Задача 2. Найдите все значения a, при каждом из которых функция







2) График обеих квадратичных функций проходят через точку (a2;f(a2)) .
3) Функция y=f(x)имеет более двух точек экстремума, а именно – три, в единственном случае (рис. 1):

Ответ:

имеет более двух точек экстремума.

Задача 2. Найдите все значения a, при каждом из которых функция     2) График

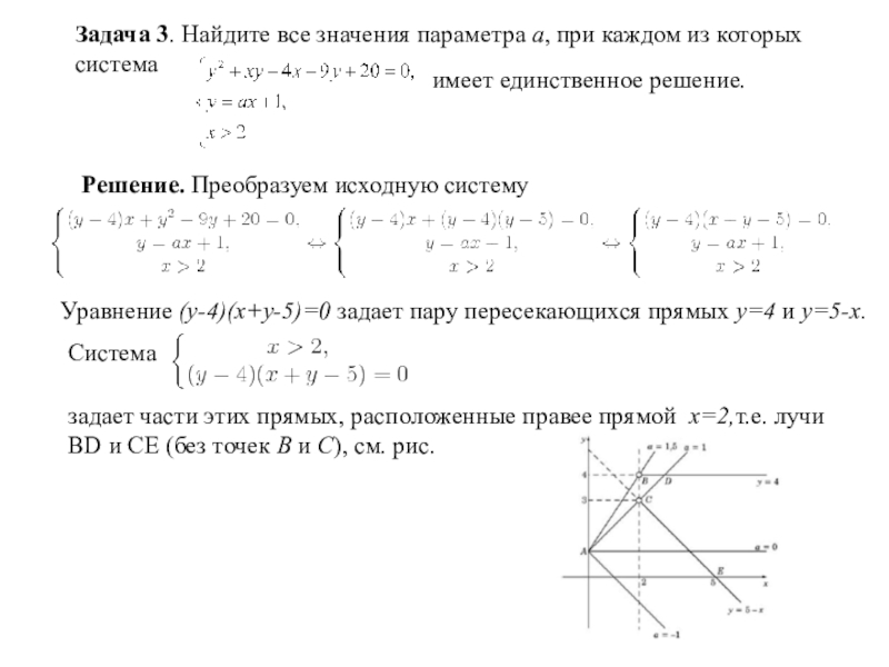
Слайд 6Задача 3. Найдите все значения параметра a, при каждом из которых

система

имеет единственное решение.

Решение. Преобразуем исходную систему



.

Уравнение (y-4)(x+y-5)=0 задает пару пересекающихся прямых y=4 и y=5-x.

Система

задает части этих прямых, расположенные правее прямой x=2,т.е. лучи BD и СЕ (без точек B и С), см. рис.

Задача 3. Найдите все значения параметра a, при каждом из которых  система имеет единственное решение. Решение.

Слайд 7Уравнение y=ax+1 задает прямую m с угловым коэффициентом a, проходящую через

точку A(0;1). Следует найти все значения a, при каждом из которых прямая m имеет единственную общую точку с объединением лучей BD и CE.
Прямая AB задается уравнением y=1,5x+1. Поэтому при
прямая m не пересечет ни луч BD, ни луч CE.

б) Прямая AC задается уравнением y=x+1 Поэтому при
прямая m пересечет луч BD, но не пересечет луч CE.

в) При 0г) При

прямая m пересечет только луч CE, а при она не

пересечет ни луч BD, и ни луч CE.

Ответ.

Уравнение y=ax+1 задает прямую m с угловым коэффициентом a, проходящую через точку A(0;1). Следует найти все значения

Слайд 8Задача 4. Найдите все значения а, такие, что уравнение |x+3| -

1=|2x - a| имеет единственное решение.

Решение. Решим с помощью графиков.

Для выполнения условия задачи вершина графика правой части уравнения должна находиться в точке
х = -2 или х = -4.

Т.е.

Ответ: - 8 и – 4.

Задача 4. Найдите все значения а, такие, что уравнение  |x+3| - 1=|2x - a|

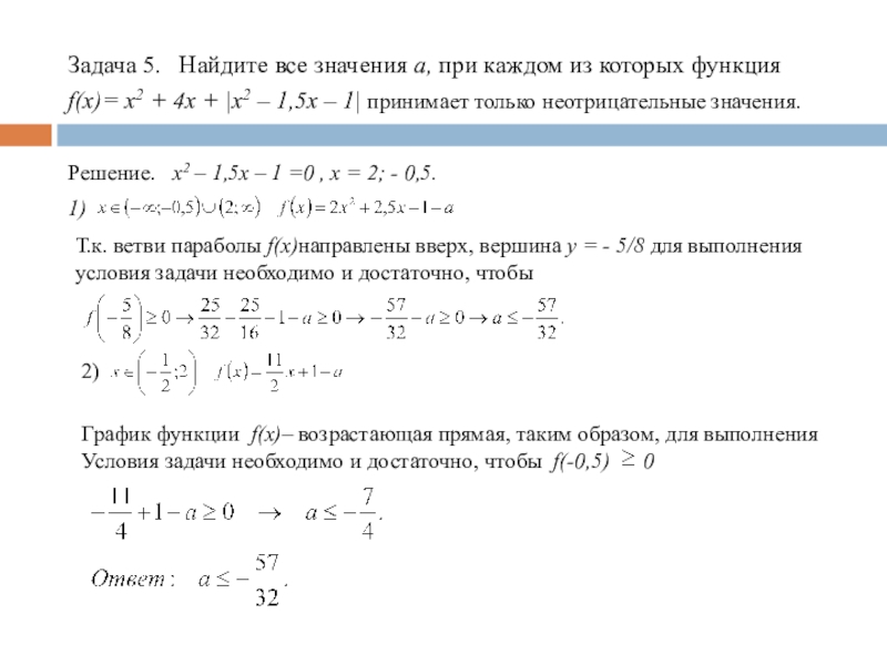
Слайд 9Задача 5. Найдите все значения а, при каждом из которых функция

f(x)= x2 + 4x + |x2 – 1,5x – 1| принимает только неотрицательные значения.

Решение. x2 – 1,5x – 1 =0 , x = 2; - 0,5.
1)

Т.к. ветви параболы f(x)направлены вверх, вершина у = - 5/8 для выполнения
условия задачи необходимо и достаточно, чтобы

2)

График функции f(x)– возрастающая прямая, таким образом, для выполнения
Условия задачи необходимо и достаточно, чтобы f(-0,5) 0

Задача 5. Найдите все значения а, при каждом из которых функция  f(x)= x2 + 4x +

Слайд 10Задача 6. Найдите все значения р, при каждом из которых для

любого q система имеет решения.

Решение.
График функции, заданной первым уравнением – окружность радиуса 1 с
центром в начале координат. График функции, заданной вторым уравнением
должен пересекать эту окружность при любом q, т.е. при любом угле наклона
прямых этой ломаной.

Нетрудно видеть, что это условие для любого угла наклона выполняется при сдвиге вершины ломаной по оси у не более чем на единицу вниз или вверх .

Ответ:

Задача 6. Найдите все значения р, при каждом из которых для любого q система

Слайд 11Задачи для самостоятельного решения:
2. При каких a уравнение

имеет ровно 8 корней?
Ответ:
3. Найдите все значения a , при каждом из которых уравнение
3x + |2x + |a-x|| = 7|x+2| имеет хотя бы один корень.
Ответ:

Найдите все положительные значения a , при каждом из которых система уравнений


имеет единственное значение


4. Найдите все значения параметра а, при каждом из которых уравнение 4х - ∣3х - ∣х + а∣∣ = 9∣х - 3∣ имеет два корня.

Задачи для самостоятельного решения:2. При каких a уравнение

Слайд 12Для успешного решения задач типа С5 необходимо:
Уметь решать уравнения и

неравенства
Решать рациональные, иррациональные, показательные, тригонометрические и логарифмические уравнения, их системы
Решать уравнения, простейшие системы уравнений, используя свойства функций и их графиков; использовать для приближенного решения уравнений и неравенств графический метод
Решать рациональные, показательные и логарифмические неравенства, их системы

Для успешного решения задач типа С5 необходимо: Уметь решать уравнения и неравенства Решать рациональные, иррациональные, показательные, тригонометрические

Слайд 13Источники:
1. http://alexlarin.narod.ru
2. http://www.akipkro.ru/
3. http://4ege.ru/matematika/
4. http://www.ctege.info/content/
5. http://seklib.ru/


6. http://mathege.info/category/zadaniya-ege/c5-zadanie-ege/
7. ЕГЭ 2011. Математика. Типовые тестовые задания. Под ред. Семенова А.Л., Ященко И.В., М.: Экзамен, 2011.(сборник 1)
8. ЕГЭ 2011. Математика. Типовые тестовые задания. Под ред. Семенова А.Л., Ященко И.В., М.: Экзамен, 2011.(сборник 2)
9. ЕГЭ 2011. Математика. Типовые тестовые задания. Под ред. Семенова А.Л., Ященко И.В., М.: Экзамен, 2011.(сборник 3)
11. Математика. Диагностические работы в формате ЕГЭ., М.: МЦНМО, 2011 - 36 с.

Источники:1. http://alexlarin.narod.ru  2. http://www.akipkro.ru/ 3. http://4ege.ru/matematika/ 4. http://www.ctege.info/content/ 5. http://seklib.ru/ 6. http://mathege.info/category/zadaniya-ege/c5-zadanie-ege/ 7. ЕГЭ 2011. Математика.

Что такое shareslide.ru?

Это сайт презентаций, где можно хранить и обмениваться своими презентациями, докладами, проектами, шаблонами в формате PowerPoint с другими пользователями. Мы помогаем школьникам, студентам, учителям, преподавателям хранить и обмениваться учебными материалами.


Для правообладателей

Яндекс.Метрика

Обратная связь

Email: Нажмите что бы посмотреть