Презентация, доклад на тему Определение векторов и операций над ними (для учеников старших классов с углубленным изучением математики)

Содержание

Обозначается: ВЕКТОРЫ НА ПЛОСКОСТИ И В ПРОСТРАНСТВЕ Направленный отрезок, на которомзаданы начало, конец и направление, называется вектором.

Слайд 1 ВЕКТОРЫ И ДЕЙСТВИЯ НАД НИМИ

ВЕКТОРЫ И ДЕЙСТВИЯ НАД НИМИ

Слайд 2Обозначается:
ВЕКТОРЫ НА ПЛОСКОСТИ И В ПРОСТРАНСТВЕ
Направленный отрезок, на котором
заданы

начало, конец и направление,
называется вектором.


Обозначается: ВЕКТОРЫ НА ПЛОСКОСТИ И В ПРОСТРАНСТВЕ Направленный отрезок, на которомзаданы начало, конец и направление, называется вектором.

Слайд 3Обозначается:
Длиной или модулем вектора называется
расстояние между его началом и концом.
Векторы, лежащие

на одной прямой или
на параллельных прямых, называются
коллинеарными.

Если начало и конец вектора совпадают,
то вектор называется нулевым.

Обозначается:Длиной или модулем вектора называетсярасстояние между его началом и концом.Векторы, лежащие на одной прямой илина параллельных прямых,

Слайд 4В любой системе отсчета вектор характеризуется своими координатами.
Пусть в системе отсчета

XYZ заданы координаты начала и конца вектора:

Тогда координаты вектора будут:

Где:

Или:

В любой системе отсчета вектор характеризуется своими координатами.Пусть в системе отсчета XYZ заданы координаты начала и конца

Слайд 6Длина вектора определяется по формуле:

Длина вектора определяется по формуле:

Слайд 7Пусть два вектора заданы своими координатами:
Если эти вектора коллинеарны, то их

соответствующие координаты должны быть пропорциональны:


Условие коллинеарности векторов

Пусть два вектора заданы своими координатами:Если эти вектора коллинеарны, то их соответствующие координаты должны быть пропорциональны:Условие коллинеарности

Слайд 8Суммой двух векторов будет вектор,
координаты которого равны суммам
соответствующих координат

исходных
векторов.
Суммой двух векторов будет вектор, координаты которого равны суммам соответствующих координат исходныхвекторов.

Слайд 9Для построения суммы векторов, нужно совместить конец первого вектора с началом

второго. Тогда вектор их суммы будет направлен от начала первого вектора к концу второго:

Аналогично определяется сумма нескольких векторов.

Данный метод носит название метод треугольника

Для построения суммы векторов, нужно совместить конец первого вектора с началом второго. Тогда вектор их суммы будет

Слайд 10
Разностью двух векторов
называется сумма векторов

Разностью двух векторов называется сумма векторов

Слайд 11В параллелограмме, построенном на двух векторах, одна диагональ представляет собой сумму

этих векторов, а другая – разность:
В параллелограмме, построенном на двух векторах, одна диагональ представляет собой сумму этих векторов, а другая – разность:

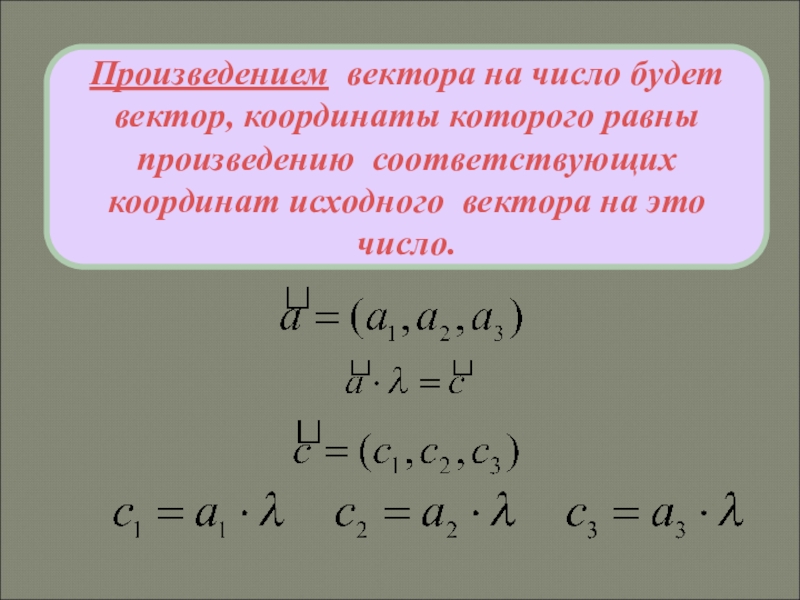
Слайд 12Произведением вектора на число будет
вектор, координаты которого равны
произведению соответствующих


координат исходного вектора на это
число.
Произведением вектора на число будет вектор, координаты которого равны произведению соответствующих координат исходного вектора на эточисло.

Слайд 13Геометрически смысл умножения вектора
на число заключается в увеличении его
длины

в λ раз, если lλl>1, и в ее сокращении
во столько же раз при lλl<1.
Геометрически смысл умножения вектора на число заключается в увеличении его длины в λ раз, если lλl>1, и

Слайд 14Свойства операций сложения и умножения вектора на число
1


2

Свойства операций сложения и умножения вектора на число 12

Слайд 16Скалярным произведением двух
векторов называется число, равное
произведению длин этих векторов

на
косинус угла между ними.


Скалярным произведением двух векторов называется число, равное произведению длин этих векторов на косинус угла между ними.

Слайд 17Если два вектора заданы своими координатами:
То скалярное произведение выразится следующим образом:

Отсюда

можно выразить угол между двумя векторами:


Если два вектора заданы своими координатами:То скалярное произведение выразится следующим образом:Отсюда можно выразить угол между двумя векторами:

Слайд 18Если два вектора перпендикулярны, то их скалярное произведение должно быть равно

нулю:


Условие перпендикулярности векторов

Если два вектора перпендикулярны, то их скалярное произведение должно быть равно нулю:Условие перпендикулярности векторов

Что такое shareslide.ru?

Это сайт презентаций, где можно хранить и обмениваться своими презентациями, докладами, проектами, шаблонами в формате PowerPoint с другими пользователями. Мы помогаем школьникам, студентам, учителям, преподавателям хранить и обмениваться учебными материалами.


Для правообладателей

Яндекс.Метрика

Обратная связь

Email: Нажмите что бы посмотреть