Презентация, доклад на тему Окружность вписанная, описанная и вневписанная

Содержание

Определение OC d = 2 rC = 2 π rC = π d

Слайд 1Окружность вписанная, описанная, вневписанная
МАОУ «Лицей» г. Балашиха
Учитель математики
Жирякова Л.В.

Окружность вписанная, описанная, вневписаннаяМАОУ «Лицей» г. БалашихаУчитель математикиЖирякова Л.В.

Слайд 2Определение



O




C


d = 2 r

C = 2 π r

C = π d

Определение OC               d

Слайд 3Касательная к окружности

Касательная к окружности

Слайд 4Свойства хорд, секущих и касательных

E

Свойства хорд, секущих и касательных  E

Слайд 6Вписанная окружность

O

r


О

r

Вписанная окружность        O  rО

Слайд 11Описанная окружность
O

R


О

R

Описанная окружность       O      R

Слайд 18
Вневписанная окружность

Вневписанная окружность

Слайд 19 Т1. Центр вневписанной окружности в треугольник есть точка пересечения биссектрисы внутреннего

угла треугольника, противолежащего той стороне треугольника, которой окружность касается, и биссектрис двух внешних углов треугольника. (1)

Дано:
АВС
Окр. (О; r)
М, N, К – точки касания

Доказать: (1)

Решение:
Т. к. окружность касается сторон угла САК, то центр окружности О равноудален от сторон этого угла, следовательно, он лежит на биссектрисе угла САК. Аналогично, точка О лежит на биссектрисе угла АСN. Т. к. окружность касается прямых ВА и ВС, то она вписана в угол АВС, а значит её центр лежит на биссектрисе угла АВС. ч.т. д.

Т1. Центр вневписанной окружности в треугольник есть точка пересечения биссектрисы внутреннего угла треугольника, противолежащего той стороне

Слайд 20Т2. Расстояния от вершины угла треугольника до точек касания вневписанной окружности

со сторонами этого угла равны полупериметру данного треугольника АВ1 = АС1 = p

Дано:
АВС,
Вневписанная окр. (Оа; ra )

Доказать:
АВ1 = АС1 = p
Доказательство:
Т.к. Оа - центр вневписанной
окружности, то касат., прове -
денные к окружности
из одной точки, равны между
собой,
поэтому ВВ1 = ВА1 , СА1 = СС1 , АВ1 = АС1.
Значит, 2p = (AC + СА1) + (AB + ВА1) = (AC + CC1) + (AB + BB1) = AC1 + AB1 = 2AC1 = 2AB1 т.е. АВ1 = АС1 = p.

Оа

В1

ra

ra

ra

А

В

С

С1

А1

α/2

α/2

Т2. Расстояния от вершины угла треугольника до точек касания вневписанной окружности со сторонами этого угла равны полупериметру

Слайд 21Т3: Радиус вневписанной окружности, касающейся сторон данного внутреннего угла треугольника, равен

произведению полупериметра треугольника на тангенс половины этого угла, т. е. ra = p∙tg , rb = p∙tg , rc = p∙tg (2)

Дано:
АВС
Вневписанная окр. (Оа ; ra)

Доказать (2)



Решение:
В прямоугольном треугольнике А Оа С1
ra и p – длины катетов, угол Оа А С1
равен , поэтому ra = p ∙ tg

А

В

С

Оа

p

p

В1

С1

b

c

ra

ra

ra

Т3: Радиус вневписанной окружности, касающейся сторон данного внутреннего угла треугольника, равен произведению полупериметра треугольника на тангенс половины

Слайд 22Т4. Радиус вневписанной окружности, касающейся данной стороны треугольника, равен отношению площади

треугольника к разности полупериметра и этой стороны. т.е. ra = , rb = , rc = (3)

Дано:
АВС
Вневписанная окр. (Оа ; ra)

Доказать (3)





Решение:
Имеем
S = SABC = SAOaC + SBOaC – SBOaC = × (b + c – a) = ra× (p – a), т.е.

ra =

А

В

С

Оа

p

p

В1

С1

b

c

ra

ra

ra

Т4. Радиус вневписанной окружности, касающейся данной стороны треугольника, равен отношению площади треугольника к разности полупериметра и этой

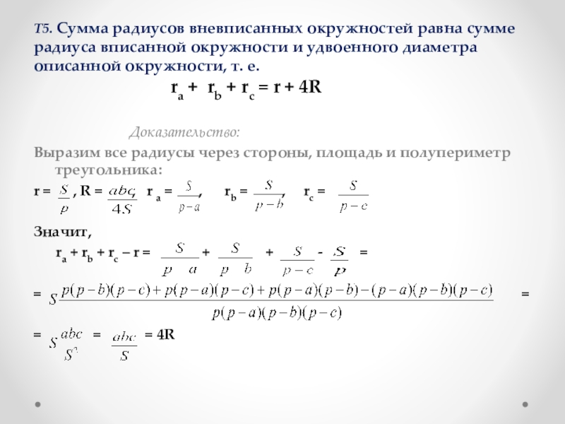
Слайд 23Т5. Сумма радиусов вневписанных окружностей равна сумме радиуса вписанной окружности и

удвоенного диаметра описанной окружности, т. е. ra + rb + rc = r + 4R


Доказательство:
Выразим все радиусы через стороны, площадь и полупериметр треугольника:
r = , R = , r a = , rb = , rc =

Значит,
ra + rb + rc – r = + + - =

= =

= = = 4R

Т5. Сумма радиусов вневписанных окружностей равна сумме радиуса вписанной окружности и удвоенного диаметра описанной окружности, т. е.

Слайд 24 Т6. Сумма величин, обратных радиусам вневписанных окружностей, равна величине, обратной

радиусу вписанной окружности, т. е.

Доказательство:
Используем выражения радиусов через стороны и площадь треугольника:

r = , R = , ra = , rb = , rc =

Значит,

Т6. Сумма величин, обратных радиусам вневписанных окружностей, равна величине, обратной радиусу вписанной окружности, т. е.

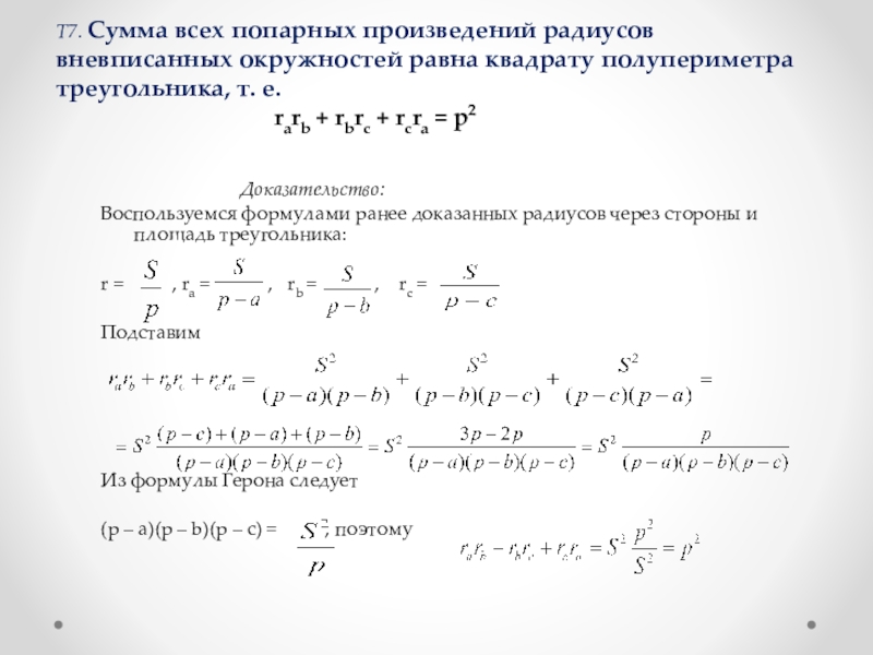
Слайд 25Т7. Сумма всех попарных произведений радиусов вневписанных окружностей равна квадрату полупериметра

треугольника, т. е. rarb + rbrc + rcra = p2

Доказательство:
Воспользуемся формулами ранее доказанных радиусов через стороны и площадь треугольника:

r = , ra = , rb = , rc =

Подставим





Из формулы Герона следует

(p – a)(p – b)(p – c) = , поэтому



Т7. Сумма всех попарных произведений радиусов вневписанных окружностей равна квадрату полупериметра треугольника, т. е.

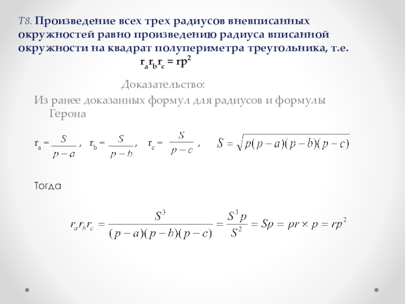
Слайд 26Т8. Произведение всех трех радиусов вневписанных окружностей равно произведению радиуса вписанной

окружности на квадрат полупериметра треугольника, т.е. rarbrc = rp2

Доказательство:
Из ранее доказанных формул для радиусов и формулы Герона

ra = , rb = , rc = ,


Тогда

Т8. Произведение всех трех радиусов вневписанных окружностей равно произведению радиуса вписанной окружности на квадрат полупериметра треугольника, т.е.

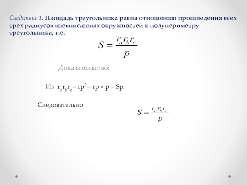
Слайд 27Следствие 1. Площадь треугольника равна отношению произведения всех трех радиусов вневписанных

окружностей к полупериметру треугольника, т.е.



Доказательство:

Из rarbrc = rp2 = rp × p = Sp.

Следовательно

Следствие 1. Площадь треугольника равна отношению произведения всех трех радиусов вневписанных окружностей к полупериметру треугольника, т.е.

Слайд 28Следствие 2. Площадь треугольника равна квадратному корню из произведения всех трех

радиусов вневписанных окружностей и радиуса вписанной окружности, т.е.

Доказательство:

Из следствия 1, что и равенства S = pr,

получаем, перемножая их почленно,

. Значит

Следствие 2. Площадь треугольника равна квадратному корню из произведения всех трех радиусов вневписанных окружностей и радиуса вписанной

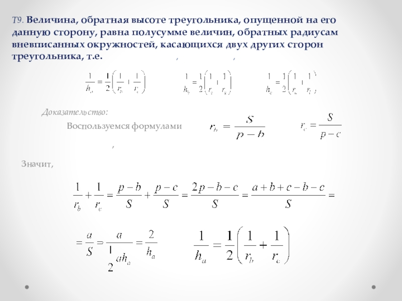
Слайд 29 Т9. Величина, обратная высоте треугольника, опущенной на его данную сторону, равна

полусумме величин, обратных радиусам вневписанных окружностей, касающихся двух других сторон треугольника, т.е. , ,

Доказательство:
Воспользуемся формулами
,
Значит,





,

Т9. Величина, обратная высоте треугольника, опущенной на его данную сторону, равна

Что такое shareslide.ru?

Это сайт презентаций, где можно хранить и обмениваться своими презентациями, докладами, проектами, шаблонами в формате PowerPoint с другими пользователями. Мы помогаем школьникам, студентам, учителям, преподавателям хранить и обмениваться учебными материалами.


Для правообладателей

Яндекс.Метрика

Обратная связь

Email: Нажмите что бы посмотреть