Презентация, доклад на тему На тему Виет теоремасы

Сабақ мақсаты: 1. Виет теоремасын тұжырымдау және дәлелдеу. Квадрат теңдеулерді түбірлердің қасиеттерін қолдану арқылы шешуді үйрету; 2. Оқушыларға Виет теоремасын қолдану тәсілдерімен таныстыру және квадрат теңдеулерді шешуді үйрету; 3. Виет теоремасын қолдана

Слайд 1 Виет теоремасы
Алгебра 8 сынып

Виет теоремасыАлгебра 8 сынып

Слайд 2Сабақ мақсаты: 1. Виет теоремасын тұжырымдау және дәлелдеу. Квадрат теңдеулерді түбірлердің

қасиеттерін қолдану арқылы шешуді үйрету; 2. Оқушыларға Виет теоремасын қолдану тәсілдерімен таныстыру және квадрат теңдеулерді шешуді үйрету; 3. Виет теоремасын қолдана отырып есептер шығаруға оқушыларды баулу және дағдыландыру.
Сабақ мақсаты:   1. Виет теоремасын тұжырымдау және дәлелдеу. Квадрат теңдеулерді түбірлердің қасиеттерін қолдану арқылы шешуді

Слайд 3Қайталау сұрақтары:

түріндегі теңдеу қалай аталады?
формуласымен есептелетін сан қалай аталады?
3. Егер D>0 болса, онда квадраттық теңдеудің неше түбірі болады?
4. Егер D=0 болса, онда квадраттық теңдеудің неше түбірі болады?
5. Егер D<0 болса, онда квадраттық теңдеудің неше түбірі болады?
6. Қандай жағдайда квадраттық теңдеу келтірілген квадраттық теңдеу деп атайды?
7. теңдеуінің коэффициенттерін атап шығыңдар.
8. Егер квадраттық теңдеуінде коэффициенттердің бірі – b не с немесе b мен с-ның екеуі де 0-ге тең болса, мұндай теңдеулерді қалай атайды?


Қайталау сұрақтары:

Слайд 4Түбірлері бар бірнеше келтірілген квадраттық теңдеудің түбірлерін, түбірлерінің қосындысы мен көбейтіндісінің

мәндерін табыңдар және жауаптарын кестеге толтырыңдар.
Түбірлері бар бірнеше келтірілген квадраттық теңдеудің түбірлерін, түбірлерінің қосындысы мен көбейтіндісінің мәндерін табыңдар және жауаптарын кестеге толтырыңдар.

Слайд 5 Бұл мысалдардан, келтірілген квадраттық теңдеу түбірлерінің қосындысы қарсы

таңбасымен алынған екінші коэффициентке, ал көбейтіндісі бос мүшеге тең екенін байқадық.
Енді бұл қасиетті теорема ретінде тұжырымдап шығайық.
Теорема : Келтірілген квадраттық теңдеу түбірлерінің қосындысы қарсы таңбасымен алынған екінші коэффициентке, ал көбейтіндісі бос мүшеге тең болады:


Бұл мысалдардан, келтірілген квадраттық теңдеу түбірлерінің қосындысы қарсы таңбасымен алынған екінші коэффициентке, ал көбейтіндісі

Слайд 6

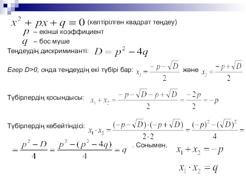
(келтірілген квадрат теңдеу)
– екінші коэффициент
– бос мүше
Теңдеудің дискриминанті:

Егер D>0, онда теңдеудің екі түбірі бар: және


Түбірлердің қосындысы:


Түбірлердің көбейтіндісі:

. Сонымен,

Слайд 7
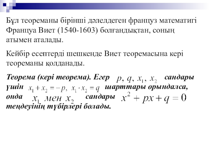
Бұл теореманы бірінші дәлелдеген француз математигі Француа Виет (1540-1603) болғандықтан, соның

атымен аталады.
Кейбір есептерді шешкенде Виет теоремасына кері теореманы қолданады.
Теорема (кері теорема). Егер сандары үшін шарттары орындалса, онда сандары теңдеуінің түбірлері болады.
Бұл теореманы бірінші дәлелдеген француз математигі Француа Виет (1540-1603) болғандықтан, соның атымен аталады. Кейбір есептерді шешкенде Виет

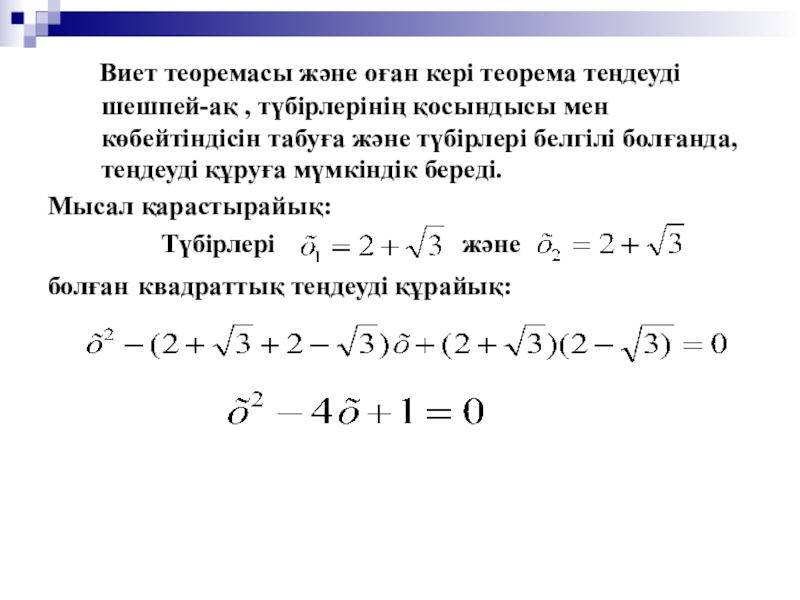
Слайд 8 Виет теоремасы және оған кері теорема теңдеуді шешпей-ақ

, түбірлерінің қосындысы мен көбейтіндісін табуға және түбірлері белгілі болғанда, теңдеуді құруға мүмкіндік береді.
Мысал қарастырайық:
Түбірлері және
болған квадраттық теңдеуді құрайық:

Виет теоремасы және оған кері теорема теңдеуді шешпей-ақ , түбірлерінің қосындысы мен көбейтіндісін табуға

Слайд 11№261. Түбірлері

болатын теңдеулерді жазыңдар:

№261. Түбірлері               болатын

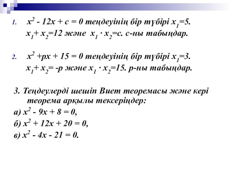
Слайд 12х2 - 12х + с = 0 теңдеуінің бір түбірі х1=5.


х1+ х2=12 және х1 · х2=с. с-ны табыңдар.

х2 +рх + 15 = 0 теңдеуінің бір түбірі х1=3.
х1+ х2= -р және х1 · х2=15. р-ны табыңдар.

3. Теңдеулерді шешіп Виет теоремасы және кері теорема арқылы тексеріңдер:
а) х2 - 9х + 8 = 0,
б) х2 + 12х + 20 = 0,
в) х2 - 4х - 21 = 0.



х2 - 12х + с = 0 теңдеуінің бір түбірі х1=5.   х1+ х2=12 және х1

Слайд 13Тест сұрақтары:
Берілген теңдеудің түбірлерінің қосындысы мен көбейтіндісін табыңдар:


А) 8; 15 В) -8; 15 С) 8; -15 D) -8; -15 Е) 5; -18
2. Түбірлері болатын теңдеуді жазыңдар:
А) В) С)
D) Е)
теңдеуінің бір түбірі 7-ге тең. Екінші түбірін және
р-ны табыңдар.
А) 2; 5 В) -2; 5 С) -5; -2 D) 2; -5 Е) 5; -1.
4. Теңдеудің түбірлерін табыңдар:
А) 11; 10 В) -1; 10 С) 1; 10 D) 1; -10 Е) -1; -10
5. Келтірілген квадраттық теңдеуді көрсет:
А) В) С)

D) Е)



Тест сұрақтары:Берілген теңдеудің түбірлерінің қосындысы мен көбейтіндісін табыңдар:

Слайд 15Теңдеулердің түбірлерінің қосындысы мен көбейтіндісін табыңдар:

Теңдеулердің түбірлерінің қосындысы мен көбейтіндісін табыңдар:

Слайд 16Үйге тапсырма:
№592 (5,6)
№594 (5,6) 78 бет

Үйге тапсырма: №592 (5,6) №594 (5,6)  78 бет

Что такое shareslide.ru?

Это сайт презентаций, где можно хранить и обмениваться своими презентациями, докладами, проектами, шаблонами в формате PowerPoint с другими пользователями. Мы помогаем школьникам, студентам, учителям, преподавателям хранить и обмениваться учебными материалами.


Для правообладателей

Яндекс.Метрика

Обратная связь

Email: Нажмите что бы посмотреть