Презентация, доклад на тему Методика работы с заданием, направленным на отработку шагов алгоритма

 Э.Г. Гельфман, О.В. Холодная. [6]№ 100 стр. 184

Слайд 1Методика работы с заданием, направленным на отработку шагов алгоритма.

Методика работы с заданием, направленным на отработку шагов алгоритма.

Слайд 2 
Э.Г. Гельфман, О.В. Холодная. [6]

№ 100 стр. 184

 Э.Г. Гельфман, О.В. Холодная. [6]№ 100 стр. 184

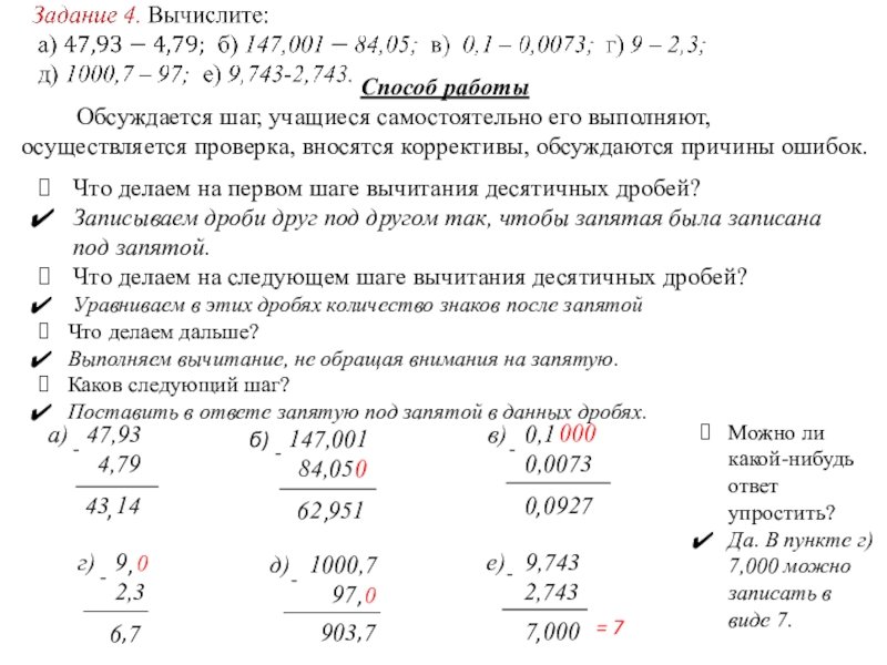
Слайд 3Способ работы
Обсуждается шаг, учащиеся самостоятельно его

выполняют,
осуществляется проверка, вносятся коррективы, обсуждаются причины ошибок.

43 14

,

б) 147,001
84,05

-

62 951

,

в) 0,1
0,0073

-

0 0927

,

г) 9
2,3

-

6 7

,

д) 1000,7
97

-

903 7

,

е) 9,743
2,743

-

7 000

,

а) 47,93
4,79

-

Что делаем на первом шаге вычитания десятичных дробей?
Записываем дроби друг под другом так, чтобы запятая была записана под запятой.
Что делаем на следующем шаге вычитания десятичных дробей?
Уравниваем в этих дробях количество знаков после запятой
Что делаем дальше?
Выполняем вычитание, не обращая внимания на запятую.
Каков следующий шаг?
Поставить в ответе запятую под запятой в данных дробях.

,

0

0

,

000

0

Можно ли какой-нибудь ответ упростить?
Да. В пункте г) 7,000 можно записать в виде 7.

= 7

Способ работы     Обсуждается шаг, учащиеся самостоятельно его выполняют, осуществляется проверка, вносятся коррективы, обсуждаются

Слайд 4Подведение итогов
Что Вам помогло при решении заданий?
Знания разрядных единиц, правило вычитания

десятичных дробей.
Какие случаи вычитания встретились?
1) в пунктах б) и в) уравнивали число знаков после запятой, для чего к дроби справа приписывали незначащие нули, причем в пункте б) этого можно не делать;
2) в пунктах г) и д) уменьшаемое или вычитаемое – натуральное число; ставили запятую и приписывали нули, причем в пункте д) этого можно было не делать;
3) в пункте е) можно было упростить разность, отбрасывая незначащие нули.
Подведение итоговЧто Вам помогло при решении заданий?Знания разрядных единиц, правило вычитания десятичных дробей.Какие случаи вычитания встретились?1) в

Слайд 5Комментарий к заданию.
Данное задание относится к деятельностному подходу обучения, так как

на данном задании можно отработать шаги алгоритма «Вычитание десятичных дробей».
Данное задание предполагает самостоятельную работу учащихся, поскольку оно направлено на отработку шагов алгоритма. Здесь достаточно обсудить каждый шаг алгоритма и выполнить проверку.
Учитель задает вопросы по поводу шагов алгоритма и учащиеся параллельно с ответами выполняют это действие. Вопрос «Что делаем на первом шаге?» позволяет учащимся самим называть шаг алгоритма. После ответа сразу же выполняют этот шаг для всех примеров. Аналогично ведется работа и с остальными шагами.
Вопрос: «Можно ли какой-нибудь ответ упростить?» задан с целью, чтобы учащиеся увидели: если справа после запятой одни нули, то их можно отбросить, и получится натуральное число. Кроме того, этот вопрос связан с частным случаем вычитания.
Вопрос: «Что Вам помогло при решении заданий?» задан с целью, чтобы учащиеся проанализировали свои действия и решили, благодаря чему они смогли выполнить данное задание.
Поскольку задание направлено на отработку шагов вычитания десятичных дробей, обсуждаем, какие случаи вычитания встретились, и как поступать в этих случаях: уменьшаемое и вычитаемое имеют разное число десятичных знаков (уравнивается число десятичных знаков, приписыванием незначащих нулей, в каких случаях их можно не писать); уменьшаемое или вычитаемое – натуральное число (если уменьшаемое – натуральное число, то ставится запятая и приписываются недостающие нули, а если вычитаемое – натуральное число, то нули можно не приписывать); можно упростить разность, отбрасывая незначащие нули (если в разности справа после запятой одни нули, то их можно отбросить).
Комментарий к заданию.Данное задание относится к деятельностному подходу обучения, так как на данном задании можно отработать шаги

Что такое shareslide.ru?

Это сайт презентаций, где можно хранить и обмениваться своими презентациями, докладами, проектами, шаблонами в формате PowerPoint с другими пользователями. Мы помогаем школьникам, студентам, учителям, преподавателям хранить и обмениваться учебными материалами.


Для правообладателей

Яндекс.Метрика

Обратная связь

Email: Нажмите что бы посмотреть