Презентация, доклад на тему Материалы к уроку математика в географии Дроби 5 класс

Содержание

Связь математики и географии

Слайд 1Связь математики и географии

Чтоб водить корабли,
Чтобы в небо взлетать,
Надо прежде всего
Математику знать!
Связь математики и географии           Чтоб водить корабли,

Слайд 2Связь математики и географии

Связь математики и географии

Слайд 3Цели и задачи урока
образовательные:
- показать тесную связь

математики и географии; - закрепить правило нахождения дроби от числа; - развивать умение решать задачи на нахождение дроби от числа;
воспитательные: в процессе работы на уроке развивать чувство коллективизма;
развивающие: развитие математической речи; развитие культуры общения; развитие познавательного интереса.

Цели и задачи урокаобразовательные:   - показать тесную связь математики и географии; - закрепить правило нахождения

Слайд 4Этапы урока
1.Организационный этап.
2.Проверка домашнего задания.
3.Актуализация опорных знаний учащихся.
4.Формулирование

темы, цели и задач учебной деятельности.
5.Восприятие и осознание нового материала.
Этапы урока1.Организационный этап. 2.Проверка домашнего задания. 3.Актуализация опорных знаний учащихся. 4.Формулирование темы, цели и задач учебной деятельности.

Слайд 5Математика+география
Сегодня у нас необычный урок. Мы с вами рассмотрим применение знаний

по математике в области географии, закрепим нахождение дроби от числа, убедимся в том, что математика и география тесно связаны между собой, в процессе работы будем помогать друг другу в различных ситуациях.
Математика+географияСегодня у нас необычный урок. Мы с вами рассмотрим применение знаний по математике в области географии, закрепим

Слайд 6Математика+география
География, как известно, начинается с карты. Давайте обратимся к карте .

На территории какого государства мы живем? Покажите территорию нашей страны. Какие моря омывают берега нашей страны?

Математика+географияГеография, как известно, начинается с карты. Давайте обратимся к карте . На территории какого государства мы живем?

Слайд 8Математика + география
Экспедиция в первый день прошла 1/5 всего

пути, во второй день на 50 км меньше . Сколько км осталось пройти экспедиции, если расстояние от Тикси до Диксона составляет 1900км?
Математика + география  Экспедиция в первый день прошла 1/5 всего пути, во второй день на 50

Слайд 9Математика + география

- вода занимает 3/4 поверхности Земли;
- 1/2 неба покрыта

облаками;
- соленая вода составляет 19/20 гидросферы Земли;
- подземные воды составляют 1/50 часть гидросферы Земли.


Математика + география- вода занимает 3/4 поверхности Земли;- 1/2 неба покрыта облаками;- соленая вода составляет 19/20 гидросферы

Слайд 10Математика +география


Известно, что в озеро Байкал впадает 136 рек, а вытекает

одна – Ангара.

Математика +географияИзвестно, что в озеро Байкал впадает 136 рек, а вытекает одна – Ангара.

Слайд 11Математика+география
А теперь давайте решим математическую задачу.
Любимая река России –это Волга. Ее

протяженность 3530 км. Путешественники проплыли 1/5 длину реки. Какой путь проплыли путешественники?
Математика+географияА теперь давайте решим математическую задачу.Любимая река России –это Волга. Ее протяженность 3530 км. Путешественники проплыли 1/5

Слайд 12Ответ 706 км

Ответ    706 км

Слайд 13Физкультминутка

Физкультминутка

Слайд 14Айсберги

Айсберги

Слайд 15Айсберг – это огромный ледяной массив, сползающий с континента или острова

в воды океана или откалывающийся от берегов. Переводится это слово как "ледяная гора".
Айсберг – это огромный ледяной массив, сползающий с континента или острова в воды океана или откалывающийся от

Слайд 16Задача
Высота айсберга 18 метров, 2/3 его находится под водой.
1группа.
Найти высоту

подводной части айсберга.
2группа.
Найти высоту надводной части айсберга.
Устно
Какая часть больше и на сколько?

ЗадачаВысота айсберга 18 метров, 2/3 его находится под водой. 1группа.Найти высоту подводной части айсберга.2группа.Найти высоту надводной части

Слайд 17Горы
Горами называют часть земной коры, которая в результате извержения вулканов или

других процессов, происходящих внутри планеты, поднялась на значительную высоту и начала возвышаться над равнинами.
ГорыГорами называют часть земной коры, которая в результате извержения вулканов или других процессов, происходящих внутри планеты, поднялась

Слайд 19Покорение горы
Альпинистам очень часто приходиться покорять горы, чтобы
-найти дороги

через горные перевалы для доставки медикаментов, продовольствия
-для прокладывания маршрутов воздушного транспорта.

Покорение горы Альпинистам очень часто приходиться покорять горы, чтобы -найти дороги через горные перевалы для доставки медикаментов,

Слайд 20Задание

Задание

Слайд 21Покорение горы
Пусть задача – это крепость.
Но с нами отвага и

смелость.
Бояться задачу – смех!
Мы расщёлкаем её – как орех!
На штурм идём уверенно –
Ведь время не потеряно
Покорение горы Пусть задача – это крепость.Но с нами отвага и смелость.Бояться задачу – смех!Мы расщёлкаем её

Слайд 22Задание

Задание

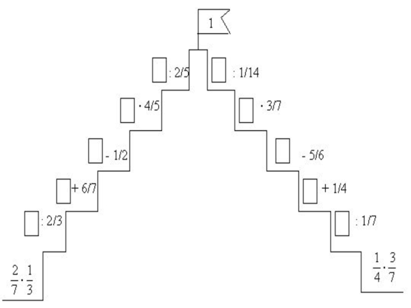
Слайд 23Покорение горы
Выполнив действие, результат записывается в окно, находящееся выше. Тот, кто

заберется на гору, сможет сравнить свой полученный результат с правильным ответом, записанным на флажке.
Это домашнее задание.
Покорение горыВыполнив действие, результат записывается в окно, находящееся выше. Тот, кто заберется на гору, сможет сравнить свой

Слайд 24Молодцы !
Знаете правила и свойства дробей и умеете их применять

Молодцы !Знаете правила и свойства дробей и умеете их применять

Слайд 25сегодня я узнал…
было интересно…
было трудно…
я понял, что…
теперь я могу…
я приобрел…
я научился…
у

меня получилось …
сегодня я узнал…было интересно…было трудно…я понял, что…теперь я могу…я приобрел…я научился…у меня получилось …

Слайд 26Спасибо
за урок !

Спасибо   за урок !

Что такое shareslide.ru?

Это сайт презентаций, где можно хранить и обмениваться своими презентациями, докладами, проектами, шаблонами в формате PowerPoint с другими пользователями. Мы помогаем школьникам, студентам, учителям, преподавателям хранить и обмениваться учебными материалами.


Для правообладателей

Яндекс.Метрика

Обратная связь

Email: Нажмите что бы посмотреть