Презентация, доклад на тему Интерактивная лекция Элементы статистики

Содержание

Статистика ( от лат. status, состояние положение вещей) - наука, которая занимается, получением, обработкой и анализом количественных данных о разнообразных массовых явлениях, происходящих в природе и в обществе.

Слайд 1Элементы математической статистики

Элементы математической статистики

Слайд 2Статистика
( от лат. status, состояние положение вещей)
- наука, которая

занимается, получением, обработкой и анализом количественных данных о разнообразных массовых явлениях, происходящих в природе и в обществе.
Статистика ( от лат. status, состояние положение вещей) - наука, которая занимается, получением, обработкой и анализом количественных

Слайд 3Цель математической статистики

создание методов сбора и обработки статистических данных для

получения научных и практических выводов.
Цель математической статистики создание методов сбора и обработки статистических данных для получения научных и практических выводов.

Слайд 4Задачи математической статистики

указание методов сбора и группировки статистических сведений, которые

получены в результате экспериментов или наблюдений;

разработка методов анализа статистических данных
Задачи математической статистики указание методов сбора и группировки статистических сведений, которые получены в результате экспериментов или наблюдений;разработка

Слайд 5Случайная величина.
Ее числовые характеристики

Случайная величина.Ее числовые характеристики

Слайд 6Величину называют случайной, если в результате испытания она примет лишь одно

возможное значение, заранее не известное и зависящее от случайных причин.

Каждой случайной величине (СВ) соответствует множество чисел — это множество значений, которые она может принимать.

Например, число мальчиков среди 100 новорожденных

Обозначаются случайные величины прописными буквами, а их возможные значения — строчными буквами.
Например, случайная величина Х имеет два возможных значения x1 и х2.

Величину называют случайной, если в результате испытания она примет лишь одно возможное значение, заранее не известное и

Слайд 7Случайная величина, принимающая отдельные возможные значения с определенными вероятностями, называется дискретной

случайной величиной.

Непрерывной называется случайная величина, которая может принимать все значения из некоторого промежутка.

Случайная величина, принимающая отдельные возможные значения с определенными вероятностями, называется дискретной случайной величиной.Непрерывной называется случайная величина, которая

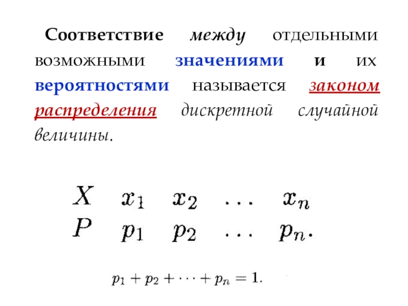
Слайд 8Соответствие между отдельными возможными значениями и их вероятностями называется законом распределения

дискретной случайной величины.
Соответствие между отдельными возможными значениями и их вероятностями называется законом распределения дискретной случайной величины.

Слайд 9Дискретный вариационный ряд –
ранжированная совокупность вариант с соответствующими им частотами.

Интервальный

вариационный ряд-
упорядоченная последовательность интервалов изменения случайной величины с соответствующими частотами попадания в каждый из них.
Дискретный вариационный ряд –ранжированная совокупность вариант с соответствующими им частотами. Интервальный вариационный ряд-упорядоченная последовательность интервалов изменения случайной

Слайд 10Пример 1. В денежной лотерее на 100 билетов разыгрывается один выигрыш

в 20 р., два выигрыша по 10 р. и 10 выигрышей по 1 р. Найти закон распределения случайной величины Х возможного выигрыша на один билет.
Пример 1. В денежной лотерее на 100 билетов разыгрывается один выигрыш в 20 р., два выигрыша по

Слайд 11
Пример 2. Партия из 8 изделий содержит 5 стандартных. Наудачу отбираются

3 изделия. Составить таблицу закона распределения числа стандартных изделий среди отобранных.

Случайная величина Х — число стандартных деталей среди отобранных — может принимать 4 возможных значения: 0, 1, 2 и 3.

Вероятность нахождения k стандартных изделий среди трех отобранных определяется формулой

Пример 2. Партия из 8 изделий содержит 5 стандартных. Наудачу отбираются 3 изделия. Составить таблицу закона распределения

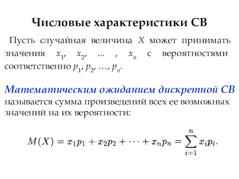
Слайд 12Числовые характеристики СВ
Пусть случайная величина Х может принимать значения x1, x2,

... , xn c вероятностями соответственно p1, p2, …, pn.

Математическим ожиданием дискретной СВ называется сумма произведений всех ее возможных значений на их вероятности:

Числовые характеристики СВПусть случайная величина Х может принимать значения x1, x2, ... , xn c вероятностями соответственно

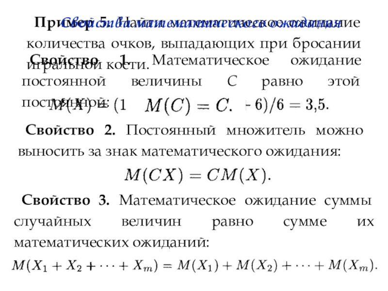
Слайд 13Пример 5. Найти математическое ожидание количества очков, выпадающих при бросании игральной

кости.

Свойства математического ожидания

Свойство 1. Математическое ожидание постоянной величины С равно этой постоянной:

Свойство 2. Постоянный множитель можно выносить за знак математического ожидания:

Свойство 3. Математическое ожидание суммы случайных величин равно сумме их математических ожиданий:

Пример 5. Найти математическое ожидание количества очков, выпадающих при бросании игральной кости.Свойства математического ожиданияСвойство 1. Математическое ожидание

Слайд 14Свойство 4. Математическое ожидание произведения независимых случайных величин равно произведению их

математических ожиданий:

Пример 6. Пусть ежедневные расходы на обслуживание и рекламу автомобилей в некотором автосалоне составляют в среднем 100 тыс. р., а число продаж Х автомашин в течение дня подчиняется следующему закону распределения:

Найти математическое ожидание ежедневной прибыли при цене на машину 150 тыс. р.

Решение. Ежедневная прибыль подсчитывается по формуле

Свойство 4. Математическое ожидание произведения независимых случайных величин равно произведению их математических ожиданий:Пример 6. Пусть ежедневные расходы

Слайд 15Дисперсия дискретной СВ
Разность между СВ и ее математическим ожиданием называется отклонением.
Математическое

ожидание квадрата отклонения называется дисперсией, или рассеянием:

или

Дисперсия дискретной СВРазность между СВ и ее математическим ожиданием называется отклонением.Математическое ожидание квадрата отклонения называется дисперсией, или

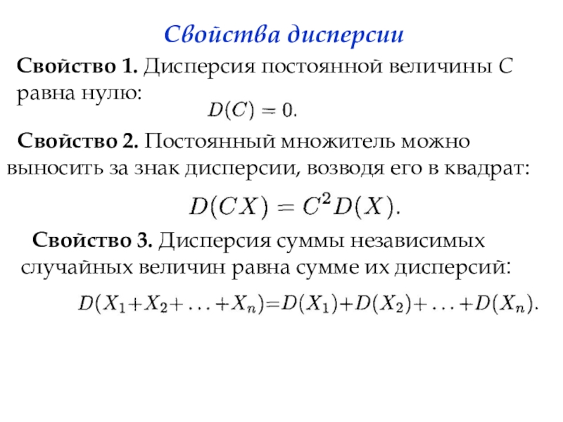
Слайд 16Свойства дисперсии
Свойство 1. Дисперсия постоянной величины С
равна нулю:

Свойство 2. Постоянный

множитель можно выносить за знак дисперсии, возводя его в квадрат:

Свойство 3. Дисперсия суммы независимых случайных величин равна сумме их дисперсий:

Свойства дисперсииСвойство 1. Дисперсия постоянной величины С равна нулю:Свойство 2. Постоянный множитель можно выносить за знак дисперсии,

Слайд 17Найдите дисперсию для примера 6.

Найдите дисперсию для примера 6.

Слайд 18Среднее квадратическое отклонение
Средним квадратическим отклонением случайной величины Х (стандартом) называется квадратный

корень из ее дисперсии:

Пример 7. Найти дисперсию и среднее квадратическое отклонение случайной величины X, заданной следующим распределением:

Среднее квадратическое отклонениеСредним квадратическим отклонением случайной величины Х (стандартом) называется квадратный корень из ее дисперсии:Пример 7. Найти

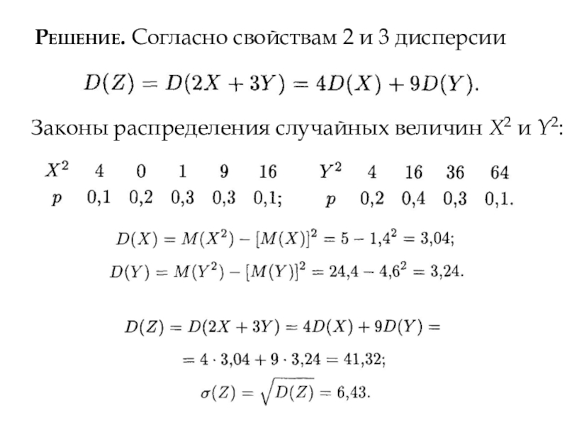
Слайд 19Пример 8. Законы распределения независимых случайных величин Х и Y приведены

соответственно в таблицах:

Найти дисперсию и среднее квадратическое отклонение слу­чайной величины Z = 2Х + 3Y.

Пример 8. Законы распределения независимых случайных величин Х и Y приведены соответственно в таблицах:Найти дисперсию и среднее

Слайд 20Решение. Согласно свойствам 2 и 3 дисперсии
Законы распределения случайных вели­чин

Х2 и Y2:
Решение. Согласно свойствам 2 и 3 дисперсии Законы распределения случайных вели­чин Х2 и Y2:

Слайд 21Некоторые распределения случайных величин

Некоторые распределения случайных величин

Слайд 22Биномиальное распределение
Пусть производится п независимых испытаний и в каждом из них

событие А может либо появиться с постоянной вероятностью р, либо не появиться с постоянной вероятностью q. Вероятности этих возможных значений k даются формулой Бернулли

Этот закон получил название биноминального распределения потому, что правая часть равенства представляет собой общий член разложения бинома Ньютона

Биномиальное распределениеПусть производится п независимых испытаний и в каждом из них событие А может либо появиться с

Слайд 23Пример 4. Банк выдает 5 кредитов. Вероятность невозврата кредита равна 0,2

для каждого из заемщиков. Составить таблицу закона распределения количества заемщиков, не вернувших кредит по окончании срока кредитования.
Обозначим р = 0,2, q = 0,8
Пример 4. Банк выдает 5 кредитов. Вероятность невозврата кредита равна 0,2 для каждого из заемщиков. Составить таблицу

Слайд 24Закон распределения числа m наступлений события А в n независимых испытаниях,

в каждом из которых оно может произойти с одной и той же вероятностью
M(X) = np
D(X) = npq

Биномиальное распределение

Закон распределения числа m наступлений события А в n независимых испытаниях, в каждом из которых оно может

Слайд 25Распределение Пуассона
Пусть в каждом из п производимых испытаний вероятность появления события

А равна р. Для определения вероятности k появлений события А используется формула Бернулли.

Для случая малых значений р и больших значений п используется формула Пуассона
Произведение пр - постоянная величина,
т.е. пр = λ.
Вероятность того, что событие А наступит ровно k раз


Распределение ПуассонаПусть в каждом из п производимых испытаний вероятность появления события А равна р. Для определения вероятности

Слайд 26Случайная величина принимает бесконечное, но счетное множество значений с постоянной вероятностью.
M(X)

= D(X) =

Распределение Пуассона

Случайная величина принимает бесконечное, но счетное множество значений с постоянной вероятностью.M(X) = D(X) = Распределение Пуассона

Слайд 27Пусть в каждом из п производимых испытаний вероятность появления события А

равна р. Для определения вероятности k появлений события А используется формула Бернулли.
При больших п пользуются формулой Лапласа

Распределение Лапласа

Вероятность того, что событие А появится в п испытаниях ровно k раз, приближенно равна значению функции φ(x):

Пусть в каждом из п производимых испытаний вероятность появления события А равна р. Для определения вероятности k

Слайд 28Двумерные случайные величины
Задаются прямоугольными или квадратными таблицами, в которых отражены значения

двух СВ, их вероятности, а в центральной части таблицы представлены их совместные вероятности.
Двумерные случайные величиныЗадаются прямоугольными или квадратными таблицами, в которых отражены значения двух СВ, их вероятности, а в

Слайд 29Двумерные случайные величины
Составьте законы распределения случайных величин X,Y. Определите их числовые

характеристики.
Двумерные случайные величиныСоставьте законы распределения случайных величин X,Y. Определите их числовые характеристики.

Слайд 30Описание связи между СВ
Центральный момент порядка 1, называемый ковариацией случайных величин

X, Y.
= cov (X, Y) = M(XY) – M(X)M(Y)
Ковариация показывает наличие положительной или отрицательной связи, но не позволяет определить силу зависимости.
Описание связи между СВЦентральный момент порядка 1, называемый ковариацией случайных величин X, Y.

Слайд 31Корреляция показывает силу связи между двумя СВ



Если =

0, то связь некоррелируемая

Описание связи между СВ

Корреляция показывает силу связи между двумя СВЕсли    = 0, то связь некоррелируемая

Слайд 32Двумерные случайные величины
Составьте законы распределения случайных величин X,Y. Определите их числовые

характеристики. Установить зависимость
Двумерные случайные величиныСоставьте законы распределения случайных величин X,Y. Определите их числовые характеристики. Установить зависимость

Слайд 33Решите задачи
1. Партия из 8 изделий содержит 5 стандартных. Наудачу отбираются

3 изделия. Составьте таблицу закона распределения числа стандартных изделий среди отобранных
Решите задачи1. Партия из 8 изделий содержит 5 стандартных. Наудачу отбираются 3 изделия. Составьте таблицу закона распределения

Слайд 34Решите задачи
2. Ежедневные расходы на обслуживание и рекламу автомобилей в салоне

составляют в среднем 100 000 руб. Число продаж Х автомашин подчиняется следующему закону распределения:


Найдите математическое ожидание ежедневной прибыли при цене на машину 150 000 руб.
Решите задачи2. Ежедневные расходы на обслуживание и рекламу автомобилей в салоне составляют в среднем 100 000 руб.

Слайд 35Найдите дисперсию ежедневной продажи числа автомашин
Найдите закон распределения отклонения числа проданных

за день автомашин
Найдите дисперсию ежедневной продажи числа автомашинНайдите закон распределения отклонения числа проданных за день автомашин

Слайд 363. В лотереи разыгрывается автомобиль стоимостью 5 000 ден. ед., 5

видеопроигрывателей стоимостью 200 ден. ед. Всего продается 1000 билетов по 7 ден. ед. Составить закон распределения чистого выигрыша, полученного участником лотереи, купившим 1 билет. Вычислить все числовые характеристики данной случайной величины.
3. В лотереи разыгрывается автомобиль стоимостью 5 000 ден. ед., 5 видеопроигрывателей стоимостью 200 ден. ед. Всего

Слайд 37Функция распределения
Функцией распределения F(X) СВ Х называется вероятность того, что величина

Х принимает значение, меньшее х, т.е.
F(x) = P(X
Функция распределенияФункцией распределения F(X) СВ Х называется вероятность того, что величина Х принимает значение, меньшее х, т.е.F(x)

Слайд 38Свойства функции распределения

Свойства функции распределения

Слайд 40Элементы статистики

Элементы статистики

Слайд 41Понятие выборки. Статистические характеристики
Генеральная совокупность –совокупность всех исследуемых объектов.

Выборка – любая подгруппа

элементов, выделенная из генеральной совокупности для проведения исследования.

Понятие выборки. Статистические характеристикиГенеральная совокупность –совокупность всех исследуемых объектов.Выборка – любая подгруппа элементов, выделенная из генеральной совокупности

Слайд 42Основные понятия
Выборка – данные, которые необходимо исследовать
Генеральная совокупность – совокупность объектов,

из которых производится выборка.

Выборочная совокупность – совокупность случайно отобранных объектов из генеральной совокупности.

Число объектов в совокупности называется ее объемом.

Основные понятияВыборка – данные, которые необходимо исследоватьГенеральная совокупность – совокупность объектов, из которых производится выборка.Выборочная совокупность –

Слайд 43Пример.
Пусть из 2000 изделий отобрано для обследования 100 изделий. Тогда

объем генеральной совокупности N = 2000, а объем выборочной совокупности n= 100.
Пример. Пусть из 2000 изделий отобрано для обследования 100 изделий. Тогда объем генеральной совокупности N = 2000,

Слайд 44Способы
осуществления выборочной совокупности
(выборки)
после исследования объект из выборки возвращается в

генеральную совокупность, то такая выборка называется повторной (возвратной).

после исследования объект из выборки не возвращается в генеральную совокупность, то выборка называется бесповторной (безвозвратной).

Способы осуществления выборочной совокупности(выборки) после исследования объект из выборки возвращается в генеральную совокупность, то такая выборка называется

Слайд 45Выборка репрезентативная
(представительная),
если по ее данным можно достаточно уверенно судить

об интересующем нас признаке генеральной совокупности.
Выборка репрезентативная (представительная), если по ее данным можно достаточно уверенно судить об интересующем нас признаке генеральной совокупности.

Слайд 46Независимые выборки
Выборки называются независимыми (несвязными), если процедура эксперимента и полученные результаты

измерения некоторого свойства у объектов одной выборки не оказывают влияния на особенности протекания этого же эксперимента и результаты измерения этого же свойства у объектов другой выборки.

Независимые выборкиВыборки называются независимыми (несвязными), если процедура эксперимента и полученные результаты измерения некоторого свойства у объектов одной

Слайд 47Зависимые выборки
Выборки называются зависимыми (связными), если процедура эксперимента и полученные результаты

измерения некоторого свойства, проведенные на одной выборке, оказывают влияние на другую.
Зависимые выборкиВыборки называются зависимыми (связными), если процедура эксперимента и полученные результаты измерения некоторого свойства, проведенные на одной

Слайд 48Статистические характеристики
Объем выборки
Размах выборки
Среднее арифметическое
Мода
Медиана
Частота
Относительная частота

Статистические характеристикиОбъем выборкиРазмах выборкиСреднее арифметическоеМода Медиана Частота Относительная частота

Слайд 49Средним арифметическим ряда чисел
называется частное от деления суммы этих чисел

на число слагаемых.
Средним арифметическим ряда чисел называется частное от деления суммы этих чисел на число слагаемых.

Слайд 50При изучении учебной нагрузки учащихся выделили группу из 12 семиклассников. Их

попросили отметить в определённый день время( в минутах), затраченное на выполнение домашнего задания по алгебре. Получили такие данные:
23,18,25,20,25,25,32,37,34,26,34,25.
При изучении учебной нагрузки учащихся выделили группу из 12 семиклассников. Их попросили отметить в определённый день время(

Слайд 51Имея этот ряд данных, можно определить, сколько минут в среднем затратили

учащиеся на выполнение домашнего задания по алгебре. Для этого указанные числа надо сложить и сумму разделить на 12.










=

Число 27, полученное в результате, называют
средним арифметическим рассматриваемого
ряда чисел.

= 27

Имея этот ряд данных, можно определить, сколько минут в среднем затратили учащиеся на выполнение домашнего задания по

Слайд 52№1 Найдите среднее арифметическое чисел:

А) 24,22,27,20,16,31

В) 30,5,23,5,28,30

Б) 11,9,7,6,2,0,1 Г) 144,146,114,138.
№1 Найдите среднее арифметическое чисел:А) 24,22,27,20,16,31

Слайд 53№2 В таблице приведены данные о продаже в течение
недели картофеля,

завезённого в овощную палатку:
Сколько картофеля в среднем продавали ежедневно
в эту неделю?
№2 В таблице приведены данные о продаже в течение недели картофеля, завезённого в овощную палатку:Сколько картофеля в

Слайд 54№3 В аттестате о среднем образовании у четверых друзей- выпускников школы-

оказались следующие оценки:
Ильин: 4,4,5,5,4,4,4,5,5,5,4,4,5,4,4
Романов: 3,3,4,4,4,4,43,4,4,4,5,3,4,4
Семёнов: 3,4,3,3,3,3,4,3,3,3,3,4,4,5,4
Попов: 5,5,5,5,5,4,4,5,5,5,5,5,4,4,4.
С каким средним балом окончил школу каждый из этих выпускников?
№3 В аттестате о среднем образовании у четверых друзей- выпускников школы- оказались следующие оценки:Ильин: 4,4,5,5,4,4,4,5,5,5,4,4,5,4,4

Слайд 55Размахом ряда чисел
называется разность
между наибольшим и наименьшим
из этих

чисел.

Размах ряда находят тогда, когда хотят определить, как велик разброс данных в ряду.

Размахом ряда чисел называется разность между наибольшим и наименьшим из этих чисел. Размах ряда находят тогда, когда

Слайд 56
№1 Каждый из 24 участников соревнования по стрельбе произвел по десять

выстрелов. Отмечая всякий раз, число попаданий в цель получили следующий ряд данных:
6,5,5,6,8,3,7,6,8,5,4,9, 7,7,9,8,6,6,5,6,4,3,6,5.
Найдите для этого ряда размах.
№1 Каждый из 24 участников соревнования по стрельбе произвел по десять выстрелов. Отмечая всякий раз, число попаданий

Слайд 57№2 На соревнованиях по фигурному катанию судьи поставили спортсмену следующие оценки:


5,2; 5,4; 5,5; 5,4; 5,1; 5,1; 5,4; 5,5; 5,3.
Для полученного ряда чисел найдите размах. Каков смысл этого показателя?
№2 На соревнованиях по фигурному катанию судьи поставили спортсмену следующие оценки: 5,2; 5,4; 5,5; 5,4; 5,1; 5,1;

Слайд 58№3 Найдите размах ряда чисел.
А) 32, 26, 18, 26, 15, 21,

26;
Б) 67,1, 68,2, 67,1, 70,4, 68,2;
В) 21, 18,5, 25,3, 18,5, 17,9;
Г) 0,6, 0,8, 0,5, 0,9, 1,1.
№3 Найдите размах ряда чисел.А) 32, 26, 18, 26, 15, 21, 26;   Б) 67,1, 68,2,

Слайд 59Модой ряда чисел
называется число,
наиболее часто встречающееся
в данном

ряду.
Модой ряда чисел называется число, наиболее часто встречающееся в данном ряду.

Слайд 60Правила нахождения моды

Если все значения в выборке встречаются одинаково часто, то

выборочный ряд моды не имеет.
Если два соседних значения имеют одинаковую частоту и их частоты больше частот любых других значений, мода вычисляется как среднее арифметическое этих двух значений.
Правила нахождения модыЕсли все значения в выборке встречаются одинаково часто, то выборочный ряд моды не имеет.Если два

Слайд 61Правила нахождения моды:

3. Если два несмежных значения имеют равные частоты, большие

других, то выделяют две моды.

4. Если мода оценивается по множеству сгруппированных данных, то для нахождения моды определяют группу с наибольшей частотой признака.

Правила нахождения моды:3. Если два несмежных значения имеют равные частоты, большие других, то выделяют две моды.4. Если

Слайд 62Ряд чисел может иметь более одной моды
или не иметь её

совсем.

47, 46, 50, 52, 47, 52, 49, 45, 43, 53- (имеет)

69, 68, 66, 70, 67, 71, 74, 63, 73, 72- (не имеет)
Ряд чисел может иметь более одной моды или не иметь её совсем.47, 46, 50, 52, 47, 52,

Слайд 63Пример. Пусть, проведя учет деталей, изготовленных за смену рабочими одной бригады,

получили такой ряд данных:
36, 35, 35,36, 37, 37, 36, 37, 38, 36, 36, 36, 39, 39, 37, 39, 38, 38 ,38, 39 ,39, 36.
Найдите для него моду ряда чисел.
Для этого удобно предварительно составить из полученных данных упорядоченный ряд чисел, т.е.такой ряд, в котором каждое последующее число меньше (или больше) предыдущего. Получили:
35, 35, 36, 36, 36, 36, 36, 36, 36, 36, 37, 37, 37, 37, 38, 38, 38, 39, 39, 39 ,39.

Ответ. Число 36 является модой этого ряда чисел.
Пример. Пусть, проведя учет деталей, изготовленных за смену рабочими одной бригады, получили такой ряд данных:36, 35, 35,36,

Слайд 64№1 Найдите моду ряда чисел.
45, 48, 85, 31, 23, 45, 67,

45, 19, 48, 45, 85, 19, 27,45, 62, 45, 23, 67, 45, 89, 19, 87, 45, 56, 45, 43, 23, 12, 45, 78, 28, 19, 45, 65, 45, 81, 83, 45.
№1 Найдите моду ряда чисел.45, 48, 85, 31, 23, 45, 67, 45, 19, 48, 45, 85, 19,

Слайд 65№2 В таблице записаны результаты ежедневного измерения на метеостанции в полдень

температуры воздуха (в градусах Цельсия) в течении первой декады марта.
Найдите моду ряда чисел и сделайте вывод, в какие числа марта температура воздуха была одинаковой. Найдите среднюю температуру воздуха.
№2 В таблице записаны результаты ежедневного измерения на метеостанции в полдень температуры воздуха (в градусах Цельсия) в

Слайд 66№3 В таблице показано число деталей, изготовленных за смену рабочими одной

бригады.
Для представленного в таблице ряда чисел найдите моду. Каков смысл этого показателя?
№3 В таблице показано число деталей, изготовленных за смену рабочими одной бригады.Для представленного в таблице ряда чисел

Слайд 67Медианой упорядоченного ряда чисел с нечетным числом членов называется число, записанное

посередине.

Медианой упорядоченного ряда чисел с четным числом членов называется среднее арифметическое двух чисел, записанных посередине.

Медианой упорядоченного ряда чисел с нечетным числом членов называется число, записанное посередине.Медианой упорядоченного ряда чисел с четным

Слайд 68
Правили нахождения медианы

Упорядочить выборку по величинам входящих в нее значений.

2. Середина

ряда – медиана (если количество значений нечетное).

3. Если «середины» две (т.е. число элементов четное) то медианой будет среднее арифметическое этих значений.

Правили нахождения медианыУпорядочить выборку по величинам входящих в нее значений.2. Середина ряда – медиана (если количество значений

Слайд 69 Пример. В таблице показан расход электроэнергии в январе жильцами

девяти квартир:

Составим упорядоченный ряд:
64, 72, 72, 75, 78, 82, 85, 91, 93.
В полученном упорядоченном ряду девять чисел. Нетрудно заметить, что в середине ряда расположено число 78.
Число 78 является серединным числом, или медианой, рассматриваемого упорядоченного ряда чисел.

Пример. В таблице показан расход электроэнергии в январе жильцами девяти квартир: Составим упорядоченный ряд: 64,

Слайд 70Пусть при сборе данных о расходе электроэнергии к указанным девяти квартирам

добавили ещё десятую. Получили такую таблицу:

Представим полученные данные в виде упорядоченного ряда чисел:
64, 72, 72, 75, 78, 82, 85, 88, 91, 93.
В этом числовом ряду четное число членов и имеются два числа, расположенные в середине ряда: 78 и 82. Найдем среднее арифметическое этих чисел (78 + 82) : 2 = 80.
Медианой рассматриваемого упорядоченного ряда является число 80.



,

Пусть при сборе данных о расходе электроэнергии к указанным девяти квартирам добавили ещё десятую. Получили такую таблицу:

Слайд 71№3 Ниже указана среднесуточная переработка сахара (в тыс. ц) заводами сахарной

промышленности некоторых регионов:
12,2, 13,2, 13,7, 18,0 18,6 12,2 18,5 12,4 14,2 17,8.
Для представленного ряда данных найдите медиану.
№3 Ниже указана среднесуточная переработка сахара (в тыс. ц) заводами сахарной промышленности некоторых регионов:12,2, 13,2,  13,7,

Слайд 72
Задача. В организации вели ежедневный учет поступивших в течение месяца писем.

В результате получили такой ряд данных:
39, 43, 40, 0, 56, 38, 24, 21, 35, 0, 58, 31, 49, 38, 25, 34, 0, 52, 40, 42, 40, 39, 54, 0, 64, 44, 50, 38, 37, 32.
Найдите статистические характеристики данного числового ряда
Задача. В организации вели ежедневный учет поступивших в течение месяца писем. В результате получили такой ряд данных:

Слайд 73Относительная частота – отношение частоты к общему числу данных в ряду

Относительная частота – отношение частоты к общему числу данных в ряду

Слайд 7439, 43, 40, 0, 56, 38, 24, 21, 35, 0, 58,

31, 49, 38, 25, 34, 0, 52, 40, 42, 40, 39, 54, 0, 64, 44, 50, 38, 37, 32.

Пример 1.

39, 43, 40, 0, 56, 38, 24, 21, 35, 0, 58, 31, 49, 38, 25, 34, 0,

Слайд 75Пример 2.

Пример 2.

Слайд 76Решение

Решение

Слайд 77Пример 3

Пример 3

Слайд 78Решение

Решение

Слайд 84Задания для самостоятельной работы

Задания для самостоятельной работы

Что такое shareslide.ru?

Это сайт презентаций, где можно хранить и обмениваться своими презентациями, докладами, проектами, шаблонами в формате PowerPoint с другими пользователями. Мы помогаем школьникам, студентам, учителям, преподавателям хранить и обмениваться учебными материалами.


Для правообладателей

Яндекс.Метрика

Обратная связь

Email: Нажмите что бы посмотреть