Презентация, доклад на тему Алгебра 8 кл

Сабақ мақсаты:Біліктілік: Квадраттық теңдеулерді формула көмегімен шығаруды үйрету, толымсыз квадраттық теңдеулер туралы алған білімдерін бекіту.Дамытушылық: Оқушылардың ақыл-ойын дамыту, ойлау қабілетін жетілдіру, есеп шығарудың жаңа түрлерін меңгерту және ойдан ой туындатуға, әр сөзді, айтылған ойды дәлелдеуге үйрету.Тәрбиелік:

Слайд 1Сабақ тақырыбы:
Квадраттық теңдеулерді формула бойынша шешу.
Алгебра. 8 сынып.

Сабақ тақырыбы:Квадраттық теңдеулерді формула бойынша шешу.Алгебра. 8 сынып.

Слайд 2Сабақ мақсаты:

Біліктілік: Квадраттық теңдеулерді формула көмегімен шығаруды үйрету, толымсыз квадраттық теңдеулер

туралы алған білімдерін бекіту.

Дамытушылық: Оқушылардың ақыл-ойын дамыту, ойлау қабілетін жетілдіру, есеп шығарудың жаңа түрлерін меңгерту және ойдан ой туындатуға, әр сөзді, айтылған ойды дәлелдеуге үйрету.

Тәрбиелік: Оқушылардың алгебра пәніне қызығушылығын арттыру, оқушыларды алғырлыққа, шапшандыққа тәрбиелеу.
Сабақ мақсаты:Біліктілік: Квадраттық теңдеулерді формула көмегімен шығаруды үйрету, толымсыз квадраттық теңдеулер туралы алған білімдерін бекіту.Дамытушылық: Оқушылардың ақыл-ойын

Слайд 3Қайталау сұрақтары
Қандай теңдеуді квадраттық теңдеу деп атайды?

2. Квадраттық теңдеудегі a, b,

c сандары қалай аталады?

3. Қандай теңдеуді толымсыз квадраттық теңдеу деп атайды?

4. Толымсыз квадраттық теңдеулердің неше түрі бар?

5. Толымсыз квадраттық теңдеудің әр түрінің неше түбірі бар болады?

Қайталау сұрақтарыҚандай теңдеуді квадраттық теңдеу деп атайды?2. Квадраттық теңдеудегі a, b, c сандары қалай аталады?3. Қандай теңдеуді

Слайд 4Толымсыз квадраттық теңдеулердің түрлері



Толымсыз квадраттық теңдеулердің түрлері

Слайд 6

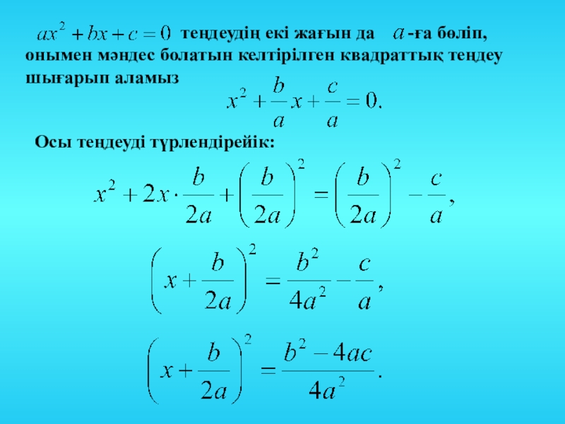
теңдеудің екі жағын да -ға бөліп, онымен мәндес болатын келтірілген квадраттық теңдеу шығарып аламыз

Осы теңдеуді түрлендірейік:


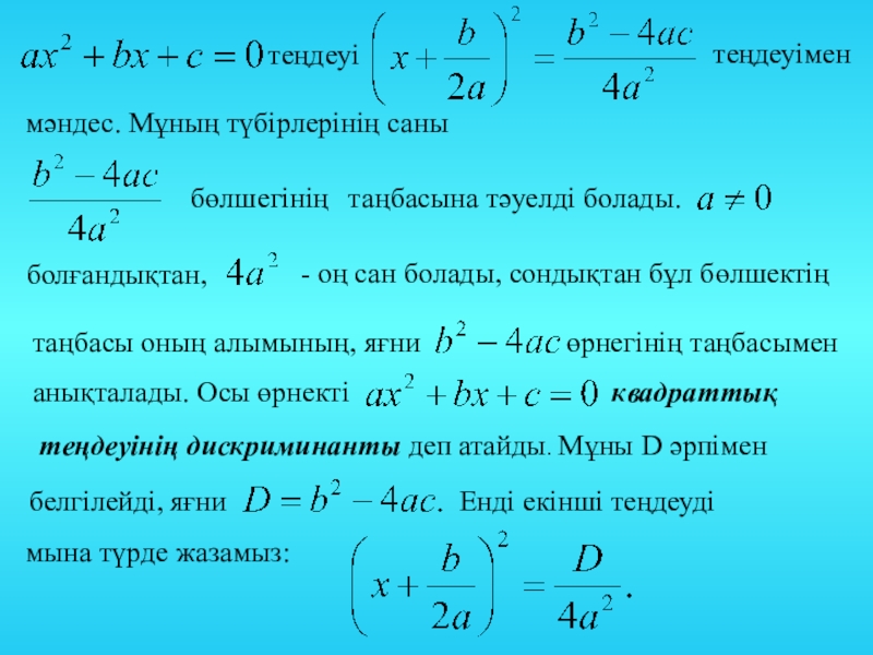
Слайд 7теңдеуі
теңдеуімен
мәндес. Мұның түбірлерінің саны
бөлшегінің
таңбасына тәуелді болады.


болғандықтан,

- оң сан болады, сондықтан бұл бөлшектің

таңбасы оның алымының, яғни өрнегінің таңбасымен
анықталады. Осы өрнекті квадраттық

теңдеуінің дискриминанты деп атайды. Мұны D әрпімен

белгілейді, яғни Енді екінші теңдеуді

мына түрде жазамыз:

теңдеуі  теңдеуімен мәндес. Мұның түбірлерінің саны бөлшегініңтаңбасына тәуелді болады. болғандықтан, - оң сан болады, сондықтан бұл

Слайд 8 -ға тәуелді мүмкін болатын әр түрлі жағдайларды

қарастырайық.

Енді

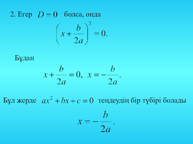
1. Егер

болса, онда

-ға тәуелді мүмкін болатын әр түрлі жағдайларды қарастырайық.   Енді 1. Егер

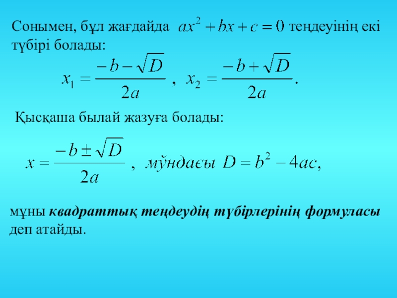
Слайд 9Сонымен, бұл жағдайда

теңдеуінің екі түбірі болады:

Қысқаша былай жазуға болады:

мұны квадраттық теңдеудің түбірлерінің формуласы деп атайды.

Сонымен, бұл жағдайда

Слайд 102. Егер болса,

онда

Бұдан

Бұл жерде теңдеудің бір түбірі болады


2. Егер         болса, онда БұданБұл жерде

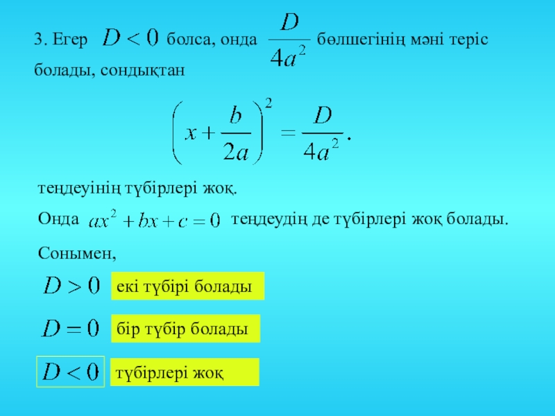
Слайд 113. Егер болса,

онда бөлшегінің мәні теріс
болады, сондықтан

теңдеуінің түбірлері жоқ.
Онда теңдеудің де түбірлері жоқ болады.

Сонымен,

екі түбірі болады

бір түбір болады

түбірлері жоқ

3. Егер         болса, онда

Слайд 121-мысал

1-мысал

Слайд 132-мысал

2-мысал

Слайд 143-мысал
Жауабы: түбірлері жоқ.

3-мысалЖауабы:  түбірлері жоқ.

Слайд 15
Есеп №1.

Есеп №1.

Слайд 16Есеп №2.
Түбірлер
саны

Есеп №2.Түбірлерсаны

Слайд 17Деңгейлік тапсырмалар
С
үшмүшесі 1-ге тең мән қабылдайды.
В
В
А
х-тің қандай мәндерінде
көпмүшелерінің мәндері

тең болады.

және

Деңгейлік тапсырмаларС үшмүшесі 1-ге тең мән қабылдайды.ВВ Ах-тің қандай мәндеріндекөпмүшелерінің мәндері тең болады.және

Слайд 18Тест тапсырмалары
1. Теңдеуді шешіңіз:
2. Теңдеуді шешіңіз:
3. Теңдеуді шешіңіз:
4. Теңдеуді шешіңіз:
5. Теңдеуді

шешіңіз:

6. Теңдеуді шешіңіз:

Тест тапсырмалары1. Теңдеуді шешіңіз:2. Теңдеуді шешіңіз:3. Теңдеуді шешіңіз:4. Теңдеуді шешіңіз:5. Теңдеуді шешіңіз:6. Теңдеуді шешіңіз:

Слайд 19Барлық рационал және иррационал сандардан тұратын сандар жиыны.

не болып табылады?
функциясының графигі.
түріндегі квадрат теңдеу қалай аталады?
формуласымен не табылады?

Сөзжұмбақты шешу

Барлық рационал және иррационал сандардан тұратын сандар жиыны.

Слайд 20Үйге тапсырма:

Үйге тапсырма:

Что такое shareslide.ru?

Это сайт презентаций, где можно хранить и обмениваться своими презентациями, докладами, проектами, шаблонами в формате PowerPoint с другими пользователями. Мы помогаем школьникам, студентам, учителям, преподавателям хранить и обмениваться учебными материалами.


Для правообладателей

Яндекс.Метрика

Обратная связь

Email: Нажмите что бы посмотреть