Презентация, доклад на тему 5сыеып Аралас сандарды бұрыс бөлшекке және бұрыс бөлшекті аралас санға айналдыру

Сабақ мақсаты: -аралас санның бүтін бөлігін бөлшек бөлігінен ажырата алады,-аралас санды бұрыс бөлшекке,бұрыс бөлшекті аралас санға айналдыра алады

Слайд 1 Бұрыс бөлшекті аралас санға және аралас санды бұрыс бөлшекке айналдыру

5 сынып Исахан Арай
Бұрыс бөлшекті аралас санға және аралас санды бұрыс бөлшекке айналдыру

Слайд 2 Сабақ мақсаты:
-аралас санның бүтін

бөлігін бөлшек бөлігінен ажырата алады,
-аралас санды бұрыс бөлшекке,бұрыс бөлшекті аралас санға айналдыра алады

Сабақ мақсаты: -аралас санның бүтін бөлігін бөлшек бөлігінен ажырата алады,-аралас санды

Слайд 3Жетістік критерийлері
аралас сан анықтамасын біледі;
аралас санды бұрыс бөлшекке айналдыра

біледі;
бұрыс бөлшекті аралас санға айналдыра біледі

Жетістік критерийлері аралас сан анықтамасын біледі; аралас санды бұрыс бөлшекке айналдыра біледі; бұрыс бөлшекті аралас санға айналдыра

Слайд 4Ой қозғау (сұрақ- жауап)
Бөлшектің қандай түрлерін білесіңдер?
Дұрыс бөлшек дегеніміз не?
бұрыс бөлшек

дегеніміз не? Мысал келтіріңіз.
Дұрыс және бұрыс бөлшектердің айырмашылығы неде?

Ой қозғау (сұрақ- жауап)Бөлшектің қандай түрлерін білесіңдер?Дұрыс бөлшек дегеніміз не?бұрыс бөлшек дегеніміз не? Мысал келтіріңіз.Дұрыс және бұрыс

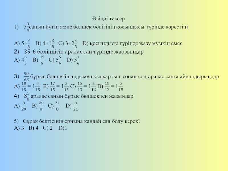
Слайд 5 орлшо

Б Б



орлшо

Слайд 6Жұптық жұмыс 1 Аралас сандарды бұрыс









бөлшекке айналдырыңыз

Қосындыны аралас сан түрінде жазыңыз:

Жұптық жұмыс 1  Аралас сандарды бұрыс

Слайд 7Топтық жұмыс
Натурал санды аралас сан түрінде жазыңыз


2) Аралас санның бүтін бөлігін,

бөлшек бөлігін көрсет
.

Топтық жұмысНатурал санды аралас сан түрінде жазыңыз2) Аралас санның бүтін бөлігін, бөлшек бөлігін көрсет.

Слайд 8
Тапсырма 2. Берілген сурет бойынша бұрыс бөлшекті жаз және оны аралас

санға айналдыр.

Тапсырма 2. Берілген сурет бойынша бұрыс бөлшекті жаз және оны аралас санға айналдыр.

Слайд 11Рефлексия
Нені білдім, нені үйрендім
Нені толық түсінбедім
Немен жұмысты жалғастыру қажет

РефлексияНені білдім, нені үйрендімНені толық түсінбедімНемен жұмысты жалғастыру қажет

Слайд 12
Сау болыңыздар!

Сау болыңыздар!

Что такое shareslide.ru?

Это сайт презентаций, где можно хранить и обмениваться своими презентациями, докладами, проектами, шаблонами в формате PowerPoint с другими пользователями. Мы помогаем школьникам, студентам, учителям, преподавателям хранить и обмениваться учебными материалами.


Для правообладателей

Яндекс.Метрика

Обратная связь

Email: Нажмите что бы посмотреть