Презентация, доклад Готовимся к ЕГЭ по информатике и ИКТ

Содержание

А1. Сколько единиц в двоичной записи десятичного числа 255? 1) 1 2) 2 3) 7 4)Решение:Чтоб получить двоичное число и десятичной, надо десятичное число делить на два до тех пор, пока в

Слайд 1Название работы: «ЕГЭ по информатике и ИКТ-2013» Автор: Халиков Ленар Зявдатович Место работы:

Муниципальное бюджетное общеобразовательное учреждение «Шугуровская средняя общеобразовательная школа имени Валерия Павловича Чкалова» муниципального образования «Лениногорский муниципальный район» Республики Татарстан Должность: учитель информатики Квалификационная категория: вторая
Название работы: «ЕГЭ по информатике и ИКТ-2013» Автор: Халиков Ленар Зявдатович Место работы: Муниципальное бюджетное общеобразовательное учреждение

Слайд 2А1. Сколько единиц в двоичной записи десятичного числа 255? 1) 1

2) 2 3) 7 4)

Решение:
Чтоб получить двоичное число и десятичной, надо десятичное число делить на два до тех пор, пока в ответе не получим число, меньшее 2, т.е. 1

В итоге, подсчитываем количество единиц, получаем число 8.

Ответ: 4

8

Часть А

А1. Сколько единиц в двоичной записи десятичного числа 255?  1) 1  2) 2  3)

Слайд 3А2. Между населёнными пунктами A, B, C, D, E, F построены

дороги, протяжённость которых приведена в таблице. (Отсутствие числа в таблице означает, что прямой дороги между пунктами нет.)

Рассмотрим возможные варианты, при котором можно из пункта А добраться в пункт F.
ABCEF=3+7+5+3=18
ABEF=3+7+3=13
ABDEF=3+4+2+3=12
Третий случай самый короткий

Определите длину кратчайшего пути между пунктами A и F (при условии, что передвигаться можно только по построенным дорогам).
1) 11 2) 3) 13 4) 18

Решение:
В задаче целесообразно использовать графы.
Для этого зарисуем квадратики, и схематично стрелочками отметим расстояния между населенными пунктами, у которых есть общая дорога.

A

B

C

D

E

F

3

4

7

7

5

2

3

Ответ: 2

12

А2. Между населёнными пунктами A, B, C, D, E, F построены дороги, протяжённость которых приведена в таблице.

Слайд 4А3. Дан фрагмент таблицы истинности выражения F.
Каким из приведённых ниже выражений

может быть F?
1) ¬x1 /\ x2 /\ ¬x3 /\ x4 /\ x5 /\ ¬x6 /\ ¬x7
2) ¬x1 \/ x2 \/ ¬x3 \/ x4 \/ ¬x5 \/ ¬x6 \/ x7
3) x1 /\ ¬x2 /\ x3 /\ ¬x4 /\ x5 /\ x6 /\ ¬x7
4) x1 \/ ¬x2 \/ x3 \/ ¬x4 \/ ¬x5 \/ x6 \/ ¬x7

Решение:
Подставляем вместо x значения из таблицы (учитывая знаки отрицания)
1) ¬x1 /\ x2 /\ ¬x3 /\ x4 /\ x5 /\ ¬x6 /\ ¬x7 = 0 (по первой строке подходит)
0 1 1 1 1 0 0
¬x1 /\ x2 /\ ¬x3 /\ x4 /\ x5 /\ ¬x6 /\ ¬x7 = 0 (по второй строке также подходит)
0 0 0 0 1 0 1
¬x1 /\ x2 /\ ¬x3 /\ x4 /\ x5 /\ ¬x6 /\ ¬x7 = 1 (по третьей строке также подходит)
1 1 1 1 1 1 1
Первый вариант и будет верным. Докажем, что остальные не подходят

А3. Дан фрагмент таблицы истинности выражения F.Каким из приведённых ниже выражений может быть F?1) ¬x1 /\ x2

Слайд 5А3. Дан фрагмент таблицы истинности выражения F.
Каким из приведённых ниже выражений

может быть F?
1)
2) ¬x1 \/ x2 \/ ¬x3 \/ x4 \/ ¬x5 \/ ¬x6 \/ x7
3) x1 /\ ¬x2 /\ x3 /\ ¬x4 /\ x5 /\ x6 /\ ¬x7
4) x1 \/ ¬x2 \/ x3 \/ ¬x4 \/ ¬x5 \/ x6 \/ ¬x7

Решение:
2) ¬x1 \/ x2 \/ ¬x3 \/ x4 \/ ¬x5 \/ ¬x6 \/ x7 = 1 (уже по первой строке не подходит)
0 1 1 1 0 0 1
3) x1 /\ ¬x2 /\ x3 /\ ¬x4 /\ x5 /\ x6 /\ ¬x7 = 0 (по первой строке подходит)
1 0 0 0 1 1 0
x1 /\ ¬x2 /\ x3 /\ ¬x4 /\ x5 /\ x6 /\ ¬x7 = 1 (по второй строке уже не подходит)
1 1 1 1 1 1 1
4) x1 \/ ¬x2 \/ x3 \/ ¬x4 \/ ¬x5 \/ x6 \/ ¬x7 = 1 (уже по первой строке не подходит)
1 0 0 0 0 1 0


Ответ: 1

¬x1 /\ x2 /\ ¬x3 /\ x4 /\ x5 /\ ¬x6 /\ ¬x7

А3. Дан фрагмент таблицы истинности выражения F.Каким из приведённых ниже выражений может быть F?1) 2) ¬x1 \/

Слайд 6А4. Для групповых операций с файлами используются маски имён файлов. Маска

представляет собой последовательность букв, цифр и прочих допустимых в именах файлов символов, в которых также могут встречаться следующие символы. Символ «?» (вопросительный знак) означает ровно один произвольный символ. Символ «*» (звездочка) означает любую последовательность символов произвольной длины, в том числе «*» может задавать и пустую последовательность. В каталоге находится 6 файлов: asc.wma casting.wmv last.wma pasta.wmvx pasta.wri vast.wma Определите, по какой из перечисленных масок из этих 6 файлов будет отобрана указанная группа файлов: casting.wmv last.wma pasta.wmvx vast.wma 1) ?as*.wm? 2) *as?.wm* 3) ?as*.wm* 4) ?as*.w?


Решение:
Из 6 файлов, находящихся в каталоге: отобрали лишь 4: casting.wmv last.wma pasta.wmvx vast.wma
Видно, что здесь не хватает asc.wma и pasta.wri, соответственно эти файлы не удовлетворяют нашей маске. Необходимо выбрать тот вариант ответа, который удовлетворяет четырем выбранным файлам, и не удовлетворяет двум оставшимся.
1) ?as*.wm? (шаблон)
casting.wmv (подходит маске, вместо «?» - «с», «*» – «ting», «?» – «v»)
last.wma (подходит маске, вместо «?» - «l», «*» – «t», «?» – «a»)
pasta.wmvx (не подходит, т.к. в конце вместо «?» не может идти «vx»)
vast.wma (можно не проверять)

А4. Для групповых операций с файлами используются маски имён файлов. Маска представляет собой последовательность букв, цифр и

Слайд 7А4. В каталоге находится 6 файлов: asc.wma casting.wmv

last.wma pasta.wmvx pasta.wri vast.wma Определите, по какой из перечисленных масок из этих 6 файлов будет отобрана указанная группа файлов: casting.wmv last.wma pasta.wmvx vast.wma 1) ?as*.wm? 2) *as?.wm* 3) 4) ?as*.w?


Решение:
2) *as?.wm* (шаблон)
casting.wmv (не подходит маске, т.к. «?» - это ОДИН произвольный символ, после «s» стоит «ting»)
last.wma (остальные можно не проверять)
pasta.wmvx
vast.wma
3) ?as*.wm* (шаблон)
casting.wmv (подходит маске, вместо «?» - «с», «*» – «ting», «*» – «v»)
last.wma (подходит маске, вместо «?» - «l», «*» – «t», «*» – «a»)
pasta.wmvx (подходит, маске, вместо «?» - «р», «*» – «tа», «*» – «vх»)
vast.wma (подходит, маске, вместо «?» - «v», «*» – «t», «*» – «a»)

4) ?as*.w? (шаблон)
casting.wmv (не подходит маске, т.к. «?» - это ОДИН произвольный символ, после «w» стоит «mv»)
last.wma (остальные можно не проверять)
pasta.wmvx
vast.wma

Ответ: 3

?as*.wm*

А4. В каталоге находится 6 файлов: asc.wma    casting.wmv   last.wma   pasta.wmvx

Слайд 8А5. Автомат получает на вход два двузначных шестнадцатеричных числа. В этих

числах все цифры не превосходят цифру 6 (если в числе есть цифра больше 6, автомат отказывается работать). По этим числам строится новое шестнадцатеричное число по следующим правилам. 1. Вычисляются два шестнадцатеричных числа – сумма старших разрядов полученных чисел и сумма младших разрядов этих чисел. 2. Полученные два шестнадцатеричных числа записываются друг за другом в порядке возрастания (без разделителей). Пример. Исходные числа: 66, 43. Поразрядные суммы: A, 9. Результат: 9A. Определите, какое из предложенных чисел может быть результатом работы автомата. 1) 9F 2) 911 3) 42 4)

Решение:
Первый не подходит, т.к. число F не возможно получить из двух чисел, не превышающие цифру 6.
Второй не подходит, т.к. здесь используется трехзначное число.
Третий не подходит, т.к. порядок идет по убыванию.
Четвертый подходит по всем параметрам (пример 35 и 45)

Ответ: 4

7A

А5. Автомат получает на вход два двузначных шестнадцатеричных числа. В этих числах все цифры не превосходят цифру

Слайд 9А6. Ниже представлены две таблицы из базы данных. Каждая строка таблицы

2 содержит информацию о ребёнке и об одном из его родителей. Информация представлена значением поля ID в соответствующей строке таблицы 1. Определите на основании приведённых данных фамилию и инициалы внучки Петровой С.М.

1) Басис В.В.
2) Ильченко Т.В.
3)
4) Петрова М.Н.

Решение:
В начале в таблице 1 находим Петрову С.М. (ID – 82, пол – Ж, подходит).
Во второй таблице в первом столбце определяем детей у Петровой С.М. – это дети с ID 76 (Ильченко Т.В. – Ж) и 96 (Басис В.В. – Ж). Соответственно, дочь Ильченко В.И. или Басис В.В. будет приходится для Петровой С.М. внучкой.
У Ильченко В.И. есть дети с ID 49 (Черняк А.П. – М, не подходит) и с 123 (Павлыш Н.П. – Ж, подходит). Басис В.В. во второй таблице в первом столбце (как родитель) не указана, соответственно, её детей не ищем.
В итоге, внучкой для Петровой С.М. является Павлыш Н.П.

Ответ: 3

Павлыш Н.П.

А6. Ниже представлены две таблицы из базы данных. Каждая строка таблицы 2 содержит информацию о ребёнке и

Слайд 10А7. Дан фрагмент электронной таблицы.
Чему станет равным значение ячейки D1, если

в неё скопировать формулу из ячейки С2?
Примечание: знак $ обозначает абсолютную адресацию.
1) 2) 12 3) 14 4) 17

Решение:
В ячейке С2 перед А и 2 стоит знак $, т.е. адресации и для А, и для 2 не поменяются. Во втором слагаемом не поменяется адресация для 3, а вот для В – поменяется. Т.к. копирование происходит из С2 в D1, то и адресация буквы должно увеличится на одну позицию (С – D). Соответственно, там будет следующая формула: =$A$2+С$3.
Необходимо теперь знать значения А2 и С3.
А2=5
С3=А3+В3=6+7=13
В итоге, D1=5+13=18

Ответ: 1

18

А7. Дан фрагмент электронной таблицы.Чему станет равным значение ячейки D1, если в неё скопировать формулу из ячейки

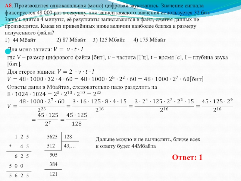
Слайд 11А8. Производится одноканальная (моно) цифровая звукозапись. Значение сигнала фиксируется 48 000

раз в секунду, для записи каждого значения используется 32 бит. Запись длится 4 минуты, её результаты записываются в файл, сжатия данных не производится. Какая из приведённых ниже величин наиболее близка к размеру полученного файла? 1) 2) 87 Мбайт 3) 125 Мбайт 4) 175 Мбайт

 

Дальше можно и не вычислять, ближе всех к ответу будет 44Мбайта

Ответ: 1

44 Мбайт

А8. Производится одноканальная (моно) цифровая звукозапись. Значение сигнала фиксируется 48 000 раз в секунду, для записи каждого

Слайд 12А9. Для кодирования некоторой последовательности, состоящей из букв А, Б, В,

Г и Д, используется неравномерный двоичный код, позволяющий однозначно декодировать полученную двоичную последовательность. Вот этот код: А – 00, Б – 01, В – 100, Г – 101, Д – 110. Можно ли сократить для одной из букв длину кодового слова так, чтобы код по-прежнему можно было декодировать однозначно? Коды остальных букв меняться не должны. Выберите правильный вариант ответа. 1) 2) это невозможно 3) для буквы Г – 10 4) для буквы Д – 10

Решение:
Первый вариант подходит, при сокращении длины кода, однозначность декодирования сохраняется.
Если первый вариант верный, следовательно, второй вариант уже отпадает.
Третий вариант не выполняется. Пример:
00 01 100 10 110 00 01 10 01 01 10
А Б В Г Д А Б Г Б Б Г
Т.е. те же цифры, а декодирование разное.
Аналогично для четвертого варианта. Пример
00 01 100 101 10 00 01 10 01 01 10
А Б В Г Д А Б Д Б Б Д

Ответ: 1

для буквы Д – 11

А9. Для кодирования некоторой последовательности, состоящей из букв А, Б, В, Г и Д, используется неравномерный двоичный

Слайд 13А10. Для какого из приведённых чисел X истинно логическое условие: ¬

((X кратно 2) → (X кратно 4))? 1) 7 2) 8 3) 4) 12

Решение:
¬ ((X кратно 2) → (X кратно 4)) = 1
(X кратно 2) → (X кратно 4) = 0
X кратно 2 = 1
X кратно 4 = 0
Т.к. Х кратно 2, то Х – четное число. Отпадает вариант 1.
Т.к. Х не делится на 4, то отпадает варианты 2 и 4.
Вариант 3 (10) подходит

Ответ: 3

10

А10. Для какого из приведённых чисел X истинно логическое условие: ¬ ((X кратно 2) → (X кратно

Слайд 14А11. В некоторой стране автомобильный номер длиной 5 символов составляют из заглавных

букв (задействовано 30 различных букв) и любых десятичных цифр в любом порядке. Каждый такой номер в компьютерной программе записывается минимально возможным и одинаковым целым количеством байт (при этом используют посимвольное кодирование и все символы кодируются одинаковым и минимально возможным количеством бит). Определите объём памяти, отводимый этой программой для записи 50 номеров. 1) 100 байт 2) 150 байт 3) 4) 250 байт

Решение:
Определим, сколько бит необходимо для записи одного символа:
30 (количество букв) + 10 (все цифры) = 40, 2i >= 40, т.е. i = 6 (26 = 64).
Для кодирование одного символа надо 6 бит (5 бит не хватает, т.к. 25 = 32).
Всего символов 5, следовательно 6 * 5 = 30 (бит)
Номер автомобиля записывается минимально возможным и одинаковым ЦЕЛЫМ количеством байт. Определим их количество: 30/8 = 3,75 (байт). Значит, для записи номера потребуется 4 байта. Номеров 50:
4*50=200 (байт)

Ответ: 3

200 байт

А11. В некоторой стране автомобильный номер длиной 5 символов составляют из заглавных букв (задействовано 30 различных букв)

Слайд 15А12. В программе описан одномерный целочисленный массив A с индексами от

0 до 10. Ниже представлен фрагмент этой программы, записанный на разных языках программирования, в котором значения элементов массива сначала задаются, а затем меняются.

Как изменятся элементы этого массива после выполнения фрагмента программы?
1) все элементы, кроме последнего, окажутся равны между собой
2) все элементы окажутся равны своим индексам
3) все элементы, кроме последнего, будут сдвинуты на один элемент вправо
4) все элементы, кроме последнего, уменьшатся на единицу

А12. В программе описан одномерный целочисленный массив A с индексами от 0 до 10. Ниже представлен фрагмент

Слайд 16А12. В программе описан одномерный целочисленный массив A с индексами от

0 до 10. Ниже представлен фрагмент этой программы, записанный на разных языках программирования, в котором значения элементов массива сначала задаются, а затем меняются.

Как изменятся элементы этого массива после выполнения фрагмента программы?
1) все элементы, кроме последнего, окажутся равны между собой
2)
3) все элементы, кроме последнего, будут сдвинуты на один элемент вправо
4) все элементы, кроме последнего, уменьшатся на единицу

Решение:
Индексы
После выполнения программы for i:=0 to 10 do A[i]:=i-1;
значение элементов станет следующим
т.к. для i=0, A[0]:=0-1=-1
для i=1, A[1]:=1-0=0 и т.д.
После выполнения программы for i:=1 to 10 do A[i-1]:=A[i]; A[10]:=10
значение элементов станет следующим

т.к. для i=1, A[0]:=1-1=0, A[10]:=10, для i=2, A[1]:=2-1=1, A[10]:=10 и т.д.
В итоге, все элементы окажутся равны своим индексам



Ответ: 3

все элементы окажутся равны своим индексам

А12. В программе описан одномерный целочисленный массив A с индексами от 0 до 10. Ниже представлен фрагмент

Слайд 17А13. Система команд исполнителя РОБОТ, «живущего» в прямоугольном лабиринте на клетчатой

плоскости, включает в себя 4 команды-приказа и 4 команды проверки условия. Команды-приказы: вверх вниз влево вправо
При выполнении любой из этих команд РОБОТ перемещается на одну клетку соответственно: вверх ↑, вниз ↓, влево ←, вправо →.
Если РОБОТ начнёт движение в сторону находящейся рядом с ним стены, то он разрушится, и программа прервётся. Другие 4 команды проверяют истинность условия отсутствия стены у каждой стороны той клетки, где находится РОБОТ: сверху свободно снизу свободно слева свободно справа свободно
Цикл
ПОКА < условие >
последовательность команд
КОНЕЦ ПОКА выполняется, пока условие истинно.
В конструкции
ЕСЛИ < условие >
ТО команда1
ИНАЧЕ команда2
КОНЕЦ ЕСЛИ выполняется команда1 (если условие истинно) или команда2 (если условие ложно). Сколько клеток лабиринта соответствуют требованию, что, начав движение в ней и выполнив предложенную программу, РОБОТ уцелеет и остановится в закрашенной клетке (клетка А1)?
НАЧАЛО
ПОКА < слева свободно ИЛИ сверху свободно >
ЕСЛИ < слева свободно >
ТО влево
ИНАЧЕ вверх
КОНЕЦ ЕСЛИ
КОНЕЦ ПОКА
КОНЕЦ
1) 8 2) 12 3) 17 4) 21
А13. Система команд исполнителя РОБОТ, «живущего» в прямоугольном лабиринте на клетчатой плоскости, включает в себя 4 команды-приказа

Слайд 18А13. Сколько клеток лабиринта соответствуют требованию, что, начав движение в ней

и выполнив предложенную программу, РОБОТ уцелеет и остановится в закрашенной клетке (клетка А1)?
НАЧАЛО
ПОКА < слева свободно ИЛИ сверху свободно >
ЕСЛИ < слева свободно >
ТО влево
ИНАЧЕ вверх
КОНЕЦ ЕСЛИ
КОНЕЦ ПОКА
КОНЕЦ
1) 8 2) 12 3) 17 4)

Решение:
Начнем проверку для А1. Слева и сверху не свободно, значит робот и с места не сдвинется, окажется в А1 (есть одна клетка).
А2. Сверху свободно, значит выполняем следующее условие. Слева не свободно, идем вверх. Остановились. Пришли к А1. Аналогично и для А3, А4, А5, А6 (в сумме уже 6 клеток подходит).
В1. Слева свободно, идем туда. Останавливаемся на А1 (еще одна клетка подходит). Аналогично и для С1, D1 (в сумме имеем уже 9 клеток).
Е1. Уже первое условие не выполняется, остается на месте. F1 движется только до Е1.
В2. Аналогично с А2. На него похожи также С2, D2, E2, F2 (в сумме уже 14 клеток).
B3, C3, D3 после движений останавливаются на клетке В3.
E3, F3 после выполнения команд приходят на клетку А1 (уже 16 клеток).
Остальные клетки, кроме B6, C6, D6, E6, F6, останавливаются на В3. В итоге набирается 21 клетка.


Ответ: 4

21

А13. Сколько клеток лабиринта соответствуют требованию, что, начав движение в ней и выполнив предложенную программу, РОБОТ уцелеет

Слайд 19В1. У исполнителя Арифметик две команды, которым присвоены номера: 1. прибавь 2, 2.

умножь на 3. Первая из них увеличивает число на экране на 2, вторая утраивает его. Например, 21211 – это программа умножь на 3 прибавь 2 умножь на 3 прибавь 2 прибавь 2, которая преобразует число 1 в число 19. Запишите порядок команд в программе преобразования числа 3 в число 69, содержащей не более 5 команд, указывая лишь номера команд. Если таких программ более одной, то запишите любую из них.

Решение:
Данную задачу проще решать, если начать с конца.
69:3=23 (2)
23-2=21 (1)
21:3=7 (2)
7-2=5 (1)
5-2=3 (1)
В итоге, команда выглядит так: 11212

Ответ: 11212

Часть В

В1. У исполнителя Арифметик две команды, которым присвоены номера: 1. прибавь 2, 2. умножь на 3. Первая

Слайд 20В2. Определите значение переменной c после выполнения следующего фрагмента программы (записанного

ниже на разных языках программирования). Ответ запишите в виде целого числа.


В2. Определите значение переменной c после выполнения следующего фрагмента программы (записанного ниже на разных языках программирования). Ответ

Слайд 21В2. Определите значение переменной c после выполнения следующего фрагмента программы (записанного

ниже на разных языках программирования). Ответ запишите в виде целого числа.

Решение:
а = 30
b = 14
a = a – 2*b = 30 – 2 * 14 = 30 – 28 = 2
Условие a > b не выполняется, следовательно
с = b – 2 * a = 14 – 2 * 2 = 14 – 4 = 10

Ответ: 10

В2. Определите значение переменной c после выполнения следующего фрагмента программы (записанного ниже на разных языках программирования). Ответ

Слайд 22В3. Дан фрагмент электронной таблицы.
Решение:
А2 = (B1-A1)/2 = (4-2) / 2

= 1
В2 = 2-A1/2 = 2 – 1 = 1 (это два одинаковых участка)
Следовательно, третий участок в два раза больше одного из них
С3 = (C1-A1)*2 – 4 = 2
(С1 – 2) *2 = 6
С1 – 2 = 3
С1 = 5



Какое целое число должно быть записано в ячейке C1, чтобы построенная после выполнения вычислений диаграмма по значениям диапазона ячеек A2 : С2
соответствовала рисунку? Известно, что все значения диапазона, по которым построена диаграмма, имеют один и тот же знак.

Ответ: 5

В3. Дан фрагмент электронной таблицы.Решение:А2 = (B1-A1)/2 = (4-2) / 2 = 1В2 = 2-A1/2 = 2

Слайд 23В4. Азбука Морзе позволяет кодировать символы для сообщений по радиосвязи, задавая

комбинацию точек и тире. Сколько различных символов (цифр, букв, знаков пунктуации и т. д.) можно закодировать, используя код азбуки Морзе длиной не менее четырёх и не более пяти сигналов (точек и тире)?

Решение:
Здесь используется бинарный код (точка и тире)
Используя 4 сигнала, можно закодировать 24=16 символа,
используя 5 сигналов, можно закодировать 25=32 символа.
Следовательно, чтоб закодировать символы, используя код азбуки Морзе длиной не менее четырёх и не более пяти сигналов необходимо 16 + 32 = 48 символов

Ответ: 48

В4. Азбука Морзе позволяет кодировать символы для сообщений по радиосвязи, задавая комбинацию точек и тире. Сколько различных

Слайд 24В5. Определите, что будет напечатано в результате выполнения программы (записанной ниже

на разных языках программирования).


В5. Определите, что будет напечатано в результате выполнения программы (записанной ниже на разных языках программирования).

Слайд 25В5. Определите, что будет напечатано в результате выполнения программы (записанной ниже

на разных языках программирования).

Решение:
Чтобы выйти из цикла s должно равняться или быть больше 36.
1) n=n+1=0+1=1
s=s+4=0+4=4
2) n=n+1=1+1=2
s=s+4=4+4=8 и т.д., т.е. получается число, кратное 4. Число 36 делится на 4: 36/4=9

Ответ: 9

В5. Определите, что будет напечатано в результате выполнения программы (записанной ниже на разных языках программирования).Решение:Чтобы выйти из

Слайд 26В6. Алгоритм вычисления значения функции F(n), где n – натуральное число,

задан следующими соотношениями: F(1) = 1 F(n) = F(n–1) * n, при n >1 Чему равно значение функции F(5)? В ответе запишите только натуральное число.

Решение:
F(1) = 1 F(n) = F(n–1) * n, при n >1 F(5) - ?
F(2) = F(2–1) * 2 = 1*2=2
F(3) = F(3–1) * 3 = 2*3=6
F(4) = F(4–1) * 4 = 6*4=24
F(5) = F(5–1) * 5 = 24*5=120

Ответ: 120

В6. Алгоритм вычисления значения функции F(n), где n – натуральное число, задан следующими соотношениями:  F(1) =

Слайд 27В7. Запись десятичного числа в системах счисления с основаниями 3 и

5 в обоих случаях имеет последней цифрой 0. Какое минимальное натуральное десятичное число удовлетворяет этому требованию?

Решение:
Т.к. последнее число 0, то десятичное число должно одновременно цело делиться на 3 и 5. Минимальное натуральное число, которое удовлетворяет этому условию – это 15

Ответ: 15

В7. Запись десятичного числа в системах счисления с основаниями 3 и 5 в обоих случаях имеет последней

Слайд 28В8. Ниже на четырёх языках записан алгоритм. Получив на вход число

x, этот алгоритм печатает два числа: a и b. Укажите наименьшее из таких чисел x, при вводе которых алгоритм печатает сначала 2, а потом 21.


В8. Ниже на четырёх языках записан алгоритм. Получив на вход число x, этот алгоритм печатает два числа:

Слайд 29В8. Ниже на четырёх языках записан алгоритм. Получив на вход число

x, этот алгоритм печатает два числа: a и b. Укажите наименьшее из таких чисел x, при вводе которых алгоритм печатает сначала 2, а потом 21.

«a» – должно равняться 2, а «b» – 21.
Значение «а» увеличивается на единицу, т.е. цикл будет выполнятся 2 раза и каждый раз отбрасываться по одной цифре, поэтому входное значение Х будет двузначным.
Число 21 можно получить произведением 3 на 7, поэтому при div должно получиться 3, а при mod – 7.

Решение:
mod – оператор нахождения остатка при делении двух целых чисел. X mod 10 – при делении Х на 10 получается самая правая цифра, младший разряд.
div – оператор нахождения целой части при делении двух целых чисел. X div 10 – при делении Х на 10 получается самая левая цифра, старший разряд.

В8. Ниже на четырёх языках записан алгоритм. Получив на вход число x, этот алгоритм печатает два числа:

Слайд 30В8. Ниже на четырёх языках записан алгоритм. Получив на вход число

x, этот алгоритм печатает два числа: a и b. Укажите наименьшее из таких чисел x, при вводе которых алгоритм печатает сначала 2, а потом 21.

x=0, следовательно, выходим из цикла. Проверяем, a=2, b=21, подходит. В итоге значения для х будет 37.

Решение:

Ответ: 37

В8. Ниже на четырёх языках записан алгоритм. Получив на вход число x, этот алгоритм печатает два числа:

Слайд 31В9. На рисунке – схема дорог, связывающих города А, Б, В,

Г, Д, Е, Ж, И, К, Л. По каждой дороге можно двигаться только в одном направлении, указанном стрелкой. Сколько существует различных путей из города А в город Л?

Решение:
Рассмотрим все варианты
1. АБДИЛ
2. АБДЖЛ
3. АБВДИЛ
4. АБВДЖЛ
5. АБВЖЛ
6. АВДИЛ
7. АВДЖЛ

8. АВЖЛ
9. АГВДИЛ
10. АГВДЖЛ
11. АГВЖЛ
12. АГЕЖЛ
13. АГЕКЛ

Ответ: 13

В9. На рисунке – схема дорог, связывающих города А, Б, В, Г, Д, Е, Ж, И, К,

Слайд 32В10. Документ объёмом 20 Мбайт можно передать с одного компьютера на

другой двумя способами. А. Сжать архиватором, передать архив по каналу связи, распаковать. Б. Передать по каналу связи без использования архиватора. Какой способ быстрее и насколько, если: • средняя скорость передачи данных по каналу связи составляет 220 бит в секунду; • объём сжатого архиватором документа равен 20% исходного; • время, требуемое на сжатие документа, – 5 секунд, на распаковку – 1 секунда? В ответе напишите букву А, если быстрее способ А, или Б, если быстрее способ Б. Сразу после буквы напишите число, обозначающее, на сколько секунд один способ быстрее другого. Так, например, если способ Б быстрее способа А на 23 секунды, в ответе нужно написать Б23. Единиц измерения «секунд», «сек.», «с.» к ответу добавлять не нужно.

 

Ответ: А122

В10. Документ объёмом 20 Мбайт можно передать с одного компьютера на другой двумя способами. А. Сжать архиватором,

Слайд 33В11. В терминологии сетей TCP/IP маской сети называется двоичное число, определяющее, какая

часть IP-адреса узла сети относится к адресу сети, а какая – к адресу самого узла в этой сети. Обычно маска записывается по тем же правилам, что и IP-адрес. Адрес сети получается в результате применения поразрядной конъюнкции к заданному IP-адресу узла и маске. По заданным IP-адресу узла и маске определите адрес сети. IP-адрес узла: 217.19.128.131 Маска: 255.255.192.0 При записи ответа выберите из приведённых в таблице чисел четыре элемента IP-адреса сети и запишите в нужном порядке соответствующие им буквы, без использования точек.

Пример. Пусть искомый IP-адрес: 192.168.128.0, и дана таблица

В этом случае правильный ответ будет записан в виде: HBAF

В11. В терминологии сетей TCP/IP маской сети называется двоичное число, определяющее, какая часть IP-адреса узла сети относится

Слайд 34В11. IP-адрес узла: 217.19.128.131 Маска: 255.255.192.0
Решение:
Преобразуем IP-адрес узла 217.19.128.131 в двоичное восьмиразрядное

представление.

21710 = 110110012 (8 цифр)

1910 = 100112 =000100112 (8 цифр)

В11.  IP-адрес узла: 217.19.128.131 Маска: 255.255.192.0Решение:Преобразуем IP-адрес узла 217.19.128.131 в двоичное восьмиразрядное представление.21710 = 110110012 (8

Слайд 35В11. IP-адрес узла: 217.19.128.131 Маска: 255.255.192.0
Решение:
Преобразуем IP-адрес узла 217.19.128.131 в двоичное восьмиразрядное

представление.

12810 = 100000002 (8 цифр)

13110 =100000112 (8 цифр)

В11.  IP-адрес узла: 217.19.128.131 Маска: 255.255.192.0Решение:Преобразуем IP-адрес узла 217.19.128.131 в двоичное восьмиразрядное представление.12810 = 100000002 (8

Слайд 36В11. IP-адрес узла: 217.19.128.131 Маска: 255.255.192.0
Решение:
Получаем вместо 217.19.128.131 следующее значение:
11011001.00010011.10000000.10000011
Преобразуем IP-адрес маски

255.255.192.0 в двоичное восьмиразрядное представление.

25510 = 111111112 (8 цифр)

19210 =110000002 (8 цифр)

В11.  IP-адрес узла: 217.19.128.131 Маска: 255.255.192.0Решение:Получаем вместо 217.19.128.131 следующее значение:11011001.00010011.10000000.10000011Преобразуем IP-адрес маски 255.255.192.0 в двоичное восьмиразрядное

Слайд 37В11. IP-адрес узла: 217.19.128.131 Маска: 255.255.192.0
Решение:
Получаем вместо 217.19.128.131 следующее значение:
11011001.00010011.10000000.10000011
Получаем вместо 255.255.192.0

следующее значение:
11111111.11111111.11000000.00000000
Далее производим поразрядное умножение (конъюнкцию)
1 1 0 1 1 0 0 1. 0 0 0 1 0 0 1 1. 1 0 0 0 0 0 0 0. 1 0 0 0 0 0 1 1 (IP-адрес узла)
1 1 1 1 1 1 1 1. 1 1 1 1 1 1 1 1. 1 1 0 0 0 0 0 0. 0 0 0 0 0 0 0 0 (Маска)
1 1 0 1 1 0 0 1. 0 0 0 1 0 0 1 1. 1 0 0 0 0 0 0 0. 0 0 0 0 0 0 0 0 (IP-адрес сети)
Полученные двоичные числа преобразуем в десятичный код.
7 6 5 4 3 2 1 0
1 1 0 1 1 0 0 12 = 1*27+1*26+0*25+1*24+1*23+0*22+0*21+1*20=128+64+16+8+1=21710
7 6 5 4 3 2 1 0
0 0 0 1 0 0 1 12 = 0*27+0*26+0*25+1*24+0*23+0*22+1*21+1*20=16+2+1=1910
7 6 5 4 3 2 1 0
1 0 0 0 0 0 0 02 = 1*27=12810
0 0 0 0 0 0 0 02 = 010
В итоге получаем, 217.19.128.0 . Это соответствует в таблице HCEA

Ответ: HCEA

В11.  IP-адрес узла: 217.19.128.131 Маска: 255.255.192.0Решение:Получаем вместо 217.19.128.131 следующее значение:11011001.00010011.10000000.10000011Получаем вместо 255.255.192.0 следующее значение:11111111.11111111.11000000.00000000Далее производим поразрядное

Слайд 38В12. В языке запросов поискового сервера для обозначения логической операции «ИЛИ» используется

символ «|», а для логической операции «И» – символ «&». В таблице приведены запросы и количество найденных по ним страниц некоторого сегмента сети Интернет. Какое количество страниц (в тысячах) будет найдено по запросу Эсминец? Считается, что все запросы выполнялись практически одновременно, так что набор страниц, содержащих все искомые слова, не изменялся за время выполнения запросов.

Решение:
Необходимо использовать круги Эйлера.
Для Фрегат | Эсминец будет X+Y+Z=3400
Для Фрегат & Эсминец будет Y=900
Для Фрегат будет X+Y=2100
Для Эсминец будет Y+Z=?
Из первого уравнения выражаем Z и вместо (X+Y) подставляем 2100:
Z=3400-(X+Y)=3400-2100=1300
Далее Y+Z=900+1300=2200

X Y

Z

Фрегат

Эсминец

Ответ: 2200

В12. В языке запросов поискового сервера для обозначения логической операции «ИЛИ» используется символ «|», а для логической

Слайд 39В13. У исполнителя Удвоитель две команды, которым присвоены номера: 1. прибавь 1, 2.

умножь на 2. Первая из них увеличивает на 1 число на экране, вторая удваивает его. Программа для Удвоителя – это последовательность команд. Сколько есть программ, которые число 3 преобразуют в число 23?

Решение:
Надо использовать древо. Левая ветвь – прибавить 1, правая ветвь – умножить на 2.
Когда число получится больше 11, дальше правую ветвь можно и не продолжать, т.к. при умножении этого числа на 2, мы получим число, превосходящее 23. Но будет левая ветвь, и она рано или поздно достигнет числа 23 (по +1).

В13. У исполнителя Удвоитель две команды, которым присвоены номера: 1. прибавь 1, 2. умножь на 2. Первая

Слайд 40В13. 1. прибавь 1, 2. умножь на 2. Сколько есть программ,

которые число 3 преобразуют в число 23?

3

6

4

12

7

5

8

8

14

9

10

11

12

16

18

22

20

16

18

20

22

12

11

10

9

10

20

11

22

12

12

14

16

18

20

22

12

11

10

9

8

7

6

Сосчитаем закрашенные круги: 22

Ответ: 22

В13. 1. прибавь 1,  2. умножь на 2. Сколько есть программ, которые число 3 преобразуют в

Слайд 41В14. Определите, какое число будет напечатано в результате выполнения следующего алгоритма (для

Вашего удобства алгоритм представлен на четырёх языках).
В14. Определите, какое число будет напечатано в результате выполнения следующего алгоритма (для Вашего удобства алгоритм представлен на

Слайд 42В14. Определите, какое число будет напечатано в результате выполнения следующего алгоритма (для

Вашего удобства алгоритм представлен на четырёх языках).

Решение:
a – левая граница отрезка,
b – правая граница отрезка,
t – счетчик, проходящий отрезок [a;b] с шагом 1,
F(t) – значение функция F в заданной точке,
М – значение, при котором функция F принимает минимальное значение на оси х (т.к. F(t)R – текущее минимальное значение функции F.

F = 3*(x-8)*(x-8) = 3*(x-8)2 = 3*(x2-16x+64) = 3x2-48x+192
F – квадратичное уравнение, где a=3, b=-48, c=192
Графиком является парабола, у которой ветви направлены вверх, т.к. а=4 число положительное.

В14. Определите, какое число будет напечатано в результате выполнения следующего алгоритма (для Вашего удобства алгоритм представлен на

Слайд 43В14. Определите, какое число будет напечатано в результате выполнения следующего алгоритма (для

Вашего удобства алгоритм представлен на четырёх языках).

 


F

x

8

Необходимо было определить значение М, т.е. минимальное значение на оси Х.

Ответ: 8

В14. Определите, какое число будет напечатано в результате выполнения следующего алгоритма (для Вашего удобства алгоритм представлен на

Слайд 44В15. Сколько существует различных наборов значений логических переменных x1, x2, x3,

x4, y1, y2 y3, y4, которые удовлетворяют всем перечисленным ниже условиям? (x1 → x2) /\ (x2 → x3) /\ (x3 → x4) = 1 (¬y1 \/ y2) /\ (¬y2 \/ y3) /\ (¬y3 \/ y4) = 1 (y1 → x1) /\ (y2 → x2) /\ (y3 → x3) /\ (y4 → x4) = 1 В ответе не нужно перечислять все различные наборы значений переменных x1, x2, x3, x4, y1, y2 y3, y4, при которых выполнена данная система равенств. В качестве ответа Вам нужно указать количество таких наборов.

Решение:
28 = 256 вариантов
Рассмотрим первое условие
(x1 → x2) /\ (x2 → x3) /\ (x3 → x4) = 1
Если (x1 → x2) = 0, условие выполнятся не будет, т.е. x1=1, x2=0
Если (x2 → x3) = 0, условие выполнятся не будет, т.е. x2=1, x3=0
Если (x3 → x4) = 0, условие выполнятся не будет, т.е. x3=1, x4=0

В15. Сколько существует различных наборов значений логических переменных x1, x2, x3, x4, y1, y2 y3, y4, которые

Слайд 45В15. (x1 → x2) /\ (x2 → x3) /\ (x3 →

x4) = 1 (¬y1 \/ y2) /\ (¬y2 \/ y3) /\ (¬y3 \/ y4) = 1 (y1 → x1) /\ (y2 → x2) /\ (y3 → x3) /\ (y4 → x4) =1

Решение:
Построим часть таблицы. В скобках укажем сколько нулей или единиц будет в столбце
Если (x1 → x2) = 0, условие выполнятся не будет, т.е. x1=1, x2=0
Если (x2 → x3) = 0, условие выполнятся не будет, т.е. x2=1, x3=0
Если (x3 → x4) = 0, условие выполнятся не будет, т.е. x3=1, x4=0
Закрашенные строки не удовлетворяют первому условию, следовательно 256-16-32-16-64-32-16=80
Остается 80 вариантов








В15. (x1 → x2) /\ (x2 → x3) /\ (x3 → x4) = 1 (¬y1 \/ y2)

Слайд 46В15. (x1 → x2) /\ (x2 → x3) /\ (x3 →

x4) = 1 (¬y1 \/ y2) /\ (¬y2 \/ y3) /\ (¬y3 \/ y4) = 1 (y1 → x1) /\ (y2 → x2) /\ (y3 → x3) /\ (y4 → x4) =1

Решение:
Рассмотрим 2 условие
(¬y1 \/ y2) /\ (¬y2 \/ y3) /\ (¬y3 \/ y4) = 1
Для начала отдельно запишем части не закрашенных строк по отдельности («внутри» х4)
Если (¬y1 \/ y2) = 0, условие выполнятся не будет, т.е. у1=1, у2=0
Если (¬y2 \/ y3) = 0, условие выполнятся не будет, т.е. у2=1, у3=0
Если (¬y3 \/ y4) = 0, условие выполнятся не будет, т.е. у3=1, у4=0
В итоге еще 11 строк не удовлетворяют условию
Остается 80-11=69 вариантов
Остальные 4 не закрашенные строки из х4 аналогичны, следовательно
Остается 69-11-11-11-11=25 вариантов







В15. (x1 → x2) /\ (x2 → x3) /\ (x3 → x4) = 1 (¬y1 \/ y2)

Слайд 47В15. (y1 → x1) /\ (y2 → x2) /\ (y3 →

x3) /\ (y4 → x4) =1

Решение:
Рассмотрим 3 условие
(y1 → x1) /\ (y2 → x2) /\ (y3 → x3) /\ (y4 → x4) =1
Будем использовать часть таблицы (для удобства закрашенные участки сохраним)
Если (y1 → x1)=0, условие выполнятся не будет, т.е. у1=1, x1=0
Пятую не закрашенную строку из х4 рассматривать не будем, т.к. там x1=1
Здесь есть один вариант, при котором у1=1, x1=0
Остается 25-1=24 варианта
Аналогично из второй, третьей и четвертой не закрашенной строки х4
Остается 24-1-1-1=21 варианта
Если (y2 → x2)=0, условие выполнятся не будет, т.е. у2=1, x2=0
Четвертую и пятую не закрашенную строку из х4 рассматривать не будем, т.к. там x2=1
Здесь есть один вариант, при котором у2=1, x2=0
Остается 21-1=20 варианта
Аналогично из второй и третьей не закрашенной строки х4
Остается 20-1-1=18 вариантов









В15. (y1 → x1) /\ (y2 → x2) /\ (y3 → x3) /\ (y4 → x4) =1Решение:Рассмотрим

Слайд 48В15. (y1 → x1) /\ (y2 → x2) /\ (y3 →

x3) /\ (y4 → x4) =1

Решение:
Рассмотрим 3 условие
(y1 → x1) /\ (y2 → x2) /\ (y3 → x3) /\ (y4 → x4) =1
Будем использовать часть таблицы (для удобства закрашенные участки сохраним)
Если (y3 → x3)=0, условие выполнятся не будет, т.е. у3=1, x3=0
Третью, четвертую и пятую не закрашенную строку из х4 рассматривать не будем, т.к. там x3=1
Здесь есть один вариант, при котором у3=1, x3=0
Остается 18-1=17 вариантов
Аналогично из второй не закрашенной строки х4
Остается 17-1=16 вариантов
Если (y4 → x4)=0, условие выполнятся не будет, т.е. у4=1, x4=0
Вторую, третью, четвертую и пятую не закрашенную строку из х4 рассматривать не будем, т.к. там x4=1
Здесь есть один вариант, при котором у4=1, x4=0
Остается 16-1=15 вариантов













Ответ: 15

В15. (y1 → x1) /\ (y2 → x2) /\ (y3 → x3) /\ (y4 → x4) =1Решение:Рассмотрим

Слайд 49Список источников основного содержания:
- Демо-версия ЕГЭ-2013 по информатике;
- Информатика и ИКТ.

Подготовка к ЕГЭ-2009. /Под ред. Ф.Ф.Лысенко, Л.Н.Евич – Ростов-на-Дону: Легион-М, 2008;
- Информатика и ИКТ. Подготовка к ЕГЭ-2010. /Под ред. Ф.Ф.Лысенко, Л.Н.Евич – Ростов-на-Дону: Легион-М, 2009;
- Информатика и ИКТ. Подготовка к ЕГЭ-2011. /Под ред. Ф.Ф.Лысенко, Л.Н.Евич – Ростов-на-Дону: Легион-М, 2010;
- Информатика и ИКТ. Подготовка к ЕГЭ-2012. /Под ред. Ф.Ф.Лысенко, Л.Н.Евич – Ростов-на-Дону: Легион-М, 2011;
- Информатика и ИКТ. Базовый уровень: учебник для 10-11 классов / И.Г.Семакин, Е.К.Хеннер. – 5-е изд. – М.:БИНОМ. Лаборатория знаний, 2009.
- Сайт в Интернете http://www.youtube.com/

Список источников основного содержания:- Демо-версия ЕГЭ-2013 по информатике;- Информатика и ИКТ. Подготовка к ЕГЭ-2009. /Под ред. Ф.Ф.Лысенко,

Слайд 50
Список источников иллюстраций:
Демо-версия ЕГЭ-2013 по информатике

Список источников иллюстраций:Демо-версия ЕГЭ-2013 по информатике

Что такое shareslide.ru?

Это сайт презентаций, где можно хранить и обмениваться своими презентациями, докладами, проектами, шаблонами в формате PowerPoint с другими пользователями. Мы помогаем школьникам, студентам, учителям, преподавателям хранить и обмениваться учебными материалами.


Для правообладателей

Яндекс.Метрика

Обратная связь

Email: Нажмите что бы посмотреть