Презентация, доклад на тему Производство чугуна и стали

Содержание

Чёрная металлургияЧерная металлургия основана на предварительной выплавке чугуна из руд и последующем переделе его в сталь

Слайд 1Производство чугуна и стали
Учитель: Ажикенова А.Б.
Класс: 10

Производство чугуна и сталиУчитель: Ажикенова А.Б.Класс: 10

Слайд 2Чёрная металлургия
Черная металлургия основана на предварительной выплавке чугуна из руд и

последующем переделе его в сталь
Чёрная металлургияЧерная металлургия основана на предварительной выплавке чугуна из руд и последующем переделе его в сталь

Слайд 3Производство чугуна
Сырьё: железная руда

кокс
флюсы (MgCO3, CaCO3 )
Флюсы применяют для очищения руды от песка (SiO2), который находится в ее составе
Производство чугуна Сырьё: железная руда        кокс

Слайд 4Железная руда
Красный железняк (гематит) - Fe2O3 (60-70 % оксида железа)
Магнитный железняк

(магнетит)- Fe3O4 (55-60 % оксида железа)
Железная рудаКрасный железняк (гематит) - Fe2O3 (60-70 % оксида железа)Магнитный железняк (магнетит)- Fe3O4 (55-60 % оксида железа)

Слайд 5ФЛЮСЫ: СаСО3, MgCO3. Применяют для очищения руды от песка (SiO2), который

находится в составе руды.

CaCO3 + SiO2 =CaSiO3 + CO2 (g)
MgCO3 + SiO2 = MgSiO3 + CO2 (g)

Образуется ШЛАК

Шлак – это твёрдый остаток после выплавки металла из руды, а также от сжигания угля.

ФЛЮСЫ: СаСО3, MgCO3.  Применяют для очищения руды от песка (SiO2), который находится в составе руды. CaCO3

Слайд 6Подготовка сырья для производства чугуна

Подготовка сырья для производства чугуна

Слайд 7Сырьё для производства чугуна (после перемешивания с углем известняком и железной

рудой). Спекают для большего контакта
Сырьё для производства чугуна (после перемешивания с углем известняком и железной рудой). Спекают для большего контакта

Слайд 8Колошник
Фурма
Доменная печь
ПРОИЗВОДСТВО ЧУГУНА
ШИХТА
Подаётся
Воздух, обогащённый О2
и природный газ
20000С
С + О2 = СО2

уголь сгорает

СО2 + С = 2СО

КолошникФурмаДоменная печьПРОИЗВОДСТВО ЧУГУНАШИХТАПодаётсяВоздух, обогащённый О2и природный газ20000СС + О2 = СО2  уголь сгораетСО2 + С =

Слайд 9горн
СО поднимается выше и вступает в реакцию с железной рудой ,

отбирая кислород

Железо стекает в горн

горнСО поднимается выше и вступает в реакцию с железной рудой , отбирая кислородЖелезо стекает в горн

Слайд 10Производство стали
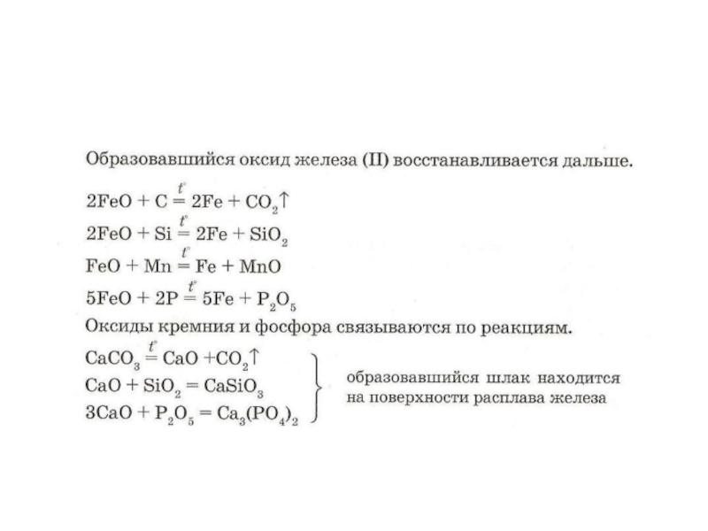
1 Очистить чугун от примесей
С, Si, Mn, P, S

Производство стали1 Очистить чугун от примесей С, Si, Mn, P, S

Слайд 11ПРОИЗВОДСТВО СТАЛИ
Конвектор (от англ. «превращать»)
Подаётся чистый О2
фурма

ПРОИЗВОДСТВО СТАЛИКонвектор (от англ. «превращать»)Подаётся чистый О2фурма

Слайд 13Выпускное отверстие
Готовая сталь
Поворачивают в другую сторону
Шлак

Выпускное отверстиеГотовая стальПоворачивают в другую сторонуШлак

Слайд 14Пустой ковш (производство стали)

Пустой ковш (производство стали)

Слайд 15В свежеприготовленную сталь добавляют легирующие добавки
Хром – делает сталь жаропрочной и

нержавеющей:
Вольфрам - придаёт твердость.
В свежеприготовленную сталь добавляют легирующие добавкиХром – делает сталь жаропрочной и нержавеющей:Вольфрам - придаёт твердость.

Слайд 16После добавления легирующих добавок, в сталь опускают
3 огромных графитовых электрода

и подают трехфазный ток (напряжение 37000 киловольт)
После добавления легирующих добавок, в сталь опускают 3 огромных графитовых электрода и подают трехфазный ток (напряжение 37000

Слайд 17Производство стали
Метод электродуговой плавки – самый современный , самый качественный.
В

Металл не попадают лишние газовые примеси.
Производство сталиМетод электродуговой плавки – самый современный , самый качественный. В Металл не попадают лишние газовые примеси.

Слайд 18Готовая сталь попадает в распределитель, который распределяет готовую сталь на 6

потоков (6 кристаллизаторов). По кристаллизаторам сталь опускается вниз Охлаждается источниками воды Опускается ниже на конвейер

Распределитель

Распределитель

Вода

Готовая сталь попадает в распределитель, который распределяет готовую сталь на 6 потоков (6 кристаллизаторов). По кристаллизаторам сталь

Слайд 19Сталь в конвейере
Машина непрерывного разлива

Сталь в конвейереМашина непрерывного разлива

Слайд 20Замедлить или остановить процесс невозможно, поэтому сталь режут струёй раскаленного газа

на 10 м куски.
Замедлить или остановить процесс невозможно, поэтому сталь режут струёй раскаленного газа на 10 м куски.

Что такое shareslide.ru?

Это сайт презентаций, где можно хранить и обмениваться своими презентациями, докладами, проектами, шаблонами в формате PowerPoint с другими пользователями. Мы помогаем школьникам, студентам, учителям, преподавателям хранить и обмениваться учебными материалами.


Для правообладателей

Яндекс.Метрика

Обратная связь

Email: Нажмите что бы посмотреть