Презентация, доклад на тему Профильный класс: Типы кристаллических решеток

Различают два состояния твердых веществ - кристаллическое и аморфное. Кристаллическое состояние характеризуется упорядоченной структурой. Упорядоченность в кристаллах обусловливается правильным геометрическим расположением частиц, из которых состоит твердое вещество.

Слайд 1Металлическая кристаллическая решетка

Металлическая кристаллическая решетка

Слайд 2
Различают два состояния твердых веществ - кристаллическое и аморфное. Кристаллическое состояние

характеризуется упорядоченной структурой. Упорядоченность в кристаллах обусловливается правильным геометрическим расположением частиц, из которых состоит твердое вещество.
Различают два состояния твердых веществ - кристаллическое и аморфное. Кристаллическое состояние характеризуется упорядоченной структурой. Упорядоченность в кристаллах

Слайд 3
Каждое кристалличес-кое вещество имеет определенную, характерную форму.
Кристаллы осмия
Например, кристаллы поваренной соли

имеют форму куба, калийной селитры - форму призмы, алюминиевых квасцов - форму октаэдров и т. д.
Каждое кристалличес-кое вещество имеет определенную, характерную форму.Кристаллы осмияНапример, кристаллы поваренной соли имеют форму куба, калийной селитры -

Слайд 4
Металлы и сплавы имеют кристаллическое строение, характеризующееся определенным закономерным расположением атомов

в пространстве. Для описания атомно-кристаллической структуры используют понятие кристаллической решетки, являющейся воображаемой пространственной сеткой с ионами (атомами) в узлах.
Металлы и сплавы имеют кристаллическое строение, характеризующееся определенным закономерным расположением атомов в пространстве. Для описания атомно-кристаллической структуры

Слайд 5
Атомно-кристаллическая структура может быть представлена не рядом периодически повторяющихся объемов, а

одной элементарной ячейкой. Так называется ячейка, повторяющаяся во всех трех измерениях. Трансляцией этого наименьшего объема можно полностью воспроизвести структуру кристалла.

Для однозначного описания элементарной ячейки кристаллической решетки необходимо знание величин параметров a, b, c и углов между ними.

Атомно-кристаллическая структура может быть представлена не рядом периодически повторяющихся объемов, а одной элементарной ячейкой. Так называется ячейка,

Слайд 6
В 1848 г. французский ученый Бравэ показал, что изученные трансляционные структуры

и элементы симметрии позволяют выделить 14 типов кристаллических решеток.
На рисунке показаны три типа элементарных ячеек кристаллических решеток, наиболее характерные для металлов:
В 1848 г. французский ученый Бравэ показал, что изученные трансляционные структуры и элементы симметрии позволяют выделить 14

Слайд 7
Типы элементарных ячеек кристаллических решеток металлов и схемы упаковки в них

атомов:
а)гранецентрированная кубическая (ГЦК);
б)объемноцентрирован-ная кубическая (ОЦК);
в) гексагональная плотноупакованная (ГП) решетка

Типы элементарных ячеек кристаллических решеток металлов и схемы упаковки в них атомов:  а)гранецентрированная кубическая (ГЦК);

Слайд 8
Если принять, что атомы в решетке представляют собой упругие соприкасающиеся шары,

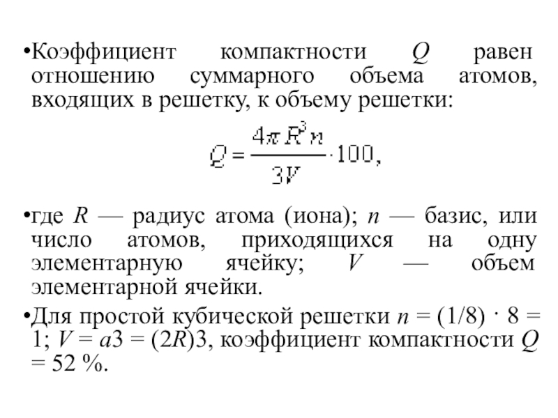
то нетрудно видеть, что в решетке, помимо атомов, имеется значительное свободное пространство. Плотность кристаллической решетки, т. е. объем, занятый атомами, характеризуется коэффициентом компактности.

Если принять, что атомы в решетке представляют собой упругие соприкасающиеся шары, то нетрудно видеть, что в решетке,

Слайд 9
Коэффициент компактности Q равен отношению суммарного объема атомов, входящих в решетку,

к объему решетки:



где R — радиус атома (иона); n — базис, или число атомов, приходящихся на одну элементарную ячейку; V — объем элементарной ячейки.
Для простой кубической решетки n = (1/8) · 8 = 1; V = a3 = (2R)3, коэффициент компактности Q = 52 %.
Коэффициент компактности Q равен отношению суммарного объема атомов, входящих в решетку, к объему решетки:где R — радиус

Слайд 10Источники:
http://www.naukaspb.ru/spravochniki/Demo%20Metall/1.htm
http://festival.1september.ru:8080/articles/410367/
http://www.labbox.ru/webasyst_setup/index.php?productID=1527
http://zv.innovaterussia.ru/project/gallery/current/12110
http://ru.wikipedia.org/wiki/E521

Источники:http://www.naukaspb.ru/spravochniki/Demo%20Metall/1.htmhttp://festival.1september.ru:8080/articles/410367/http://www.labbox.ru/webasyst_setup/index.php?productID=1527http://zv.innovaterussia.ru/project/gallery/current/12110http://ru.wikipedia.org/wiki/E521

Что такое shareslide.ru?

Это сайт презентаций, где можно хранить и обмениваться своими презентациями, докладами, проектами, шаблонами в формате PowerPoint с другими пользователями. Мы помогаем школьникам, студентам, учителям, преподавателям хранить и обмениваться учебными материалами.


Для правообладателей

Яндекс.Метрика

Обратная связь

Email: Нажмите что бы посмотреть