Презентация, доклад по химии на тему СКОРОСТЬ ХИМИЧЕСКОЙ РЕАКЦИИ

Содержание

Химическая кинетикаЧто даёт знание скорости химической реакцииКлассификация реакций по фазовому составуСредняя скорость гомогенной реакцииСкорость гетерогенной реакцииФакторы, влияющие на скорость химической реакцииПрирода реагирующих веществКонцентрацияТемператураКатализатор, ингибитор, промоторДавлениеПлощадь соприкосновения Задачи Тест Литература Содержание презентации

Слайд 1СКОРОСТЬ ХИМИЧЕСКОЙ РЕАКЦИИ
ФАКТОРЫ ВЛИЯЮЩИЕ НА СКОРОСТЬ
ХИМИЧЕСКОЙ РЕАКЦИИ

СКОРОСТЬ ХИМИЧЕСКОЙ РЕАКЦИИФАКТОРЫ ВЛИЯЮЩИЕ НА СКОРОСТЬ   ХИМИЧЕСКОЙ РЕАКЦИИ

Слайд 2Химическая кинетика
Что даёт знание скорости химической реакции
Классификация реакций по фазовому составу
Средняя

скорость гомогенной реакции
Скорость гетерогенной реакции
Факторы, влияющие на скорость химической реакции
Природа реагирующих веществ
Концентрация
Температура
Катализатор, ингибитор, промотор
Давление
Площадь соприкосновения
Задачи
Тест
Литература

Содержание презентации

Химическая кинетикаЧто даёт знание скорости химической реакцииКлассификация реакций по фазовому составуСредняя скорость гомогенной реакцииСкорость гетерогенной реакцииФакторы, влияющие

Слайд 3Химическая кинетика
- это раздел химии, который изучает скорости химических реакций, их

зависимость от различных факторов

Быстрые химические процессы: взрывы, ионные реакции в растворах, передача нервного импульса

Химическая кинетика- это раздел химии, который изучает скорости химических реакций, их зависимость от различных факторовБыстрые химические процессы:

Слайд 4Медленные химические процессы: коррозия, фотосинтез, биосинтез белка.
Белки обновляются наполовину за 70

суток
Неорганическая основа костных тканей за 4-7 лет
Медленные химические процессы: коррозия, фотосинтез, биосинтез белка.Белки обновляются наполовину за 70 сутокНеорганическая основа костных тканей за 4-7

Слайд 5Знание скорости химической реакции имеет большое практическое значение
позволяет замедлять или ускорять

процессы, сопровождающие нас в повседневной жизни: коррозия металлов, хранение продуктов питания и т. д.
При производстве любого вещества от скорости реакции зависят:
Размеры аппаратуры
Количество вырабатываемого продукта

Что даёт знание
скорости химической реакции

Знание скорости химической реакции имеет большое практическое значениепозволяет замедлять или ускорять процессы, сопровождающие нас в повседневной жизни:

Слайд 6Идут во всём объёме
2СО(г)+ О2(г)= 2СО2(г)
2HBr(г)↔H2(г) + Br2(г)
NaOH(р)+HCl(р)=NaCl(р)+H2O(ж)
F(тв) + S(тв) =

FeS(тв)

Идут на поверхности
раздела фаз
CaCO3(тв)↔CaO(тв) + CO2(г)
CO2(г)+С(тв) = 2СО(г)
4H2O(ж)+3Fe(тв)↔4H2(г)+Fe3O4(тв)

Классификация реакций
по фазовому составу

Идут во всём объёме2СО(г)+ О2(г)= 2СО2(г)2HBr(г)↔H2(г) + Br2(г)NaOH(р)+HCl(р)=NaCl(р)+H2O(ж)F(тв) + S(тв) = FeS(тв)Идут на поверхности раздела фазCaCO3(тв)↔CaO(тв) +

Слайд 7Средняя скорость гомогенной реакции
- определяется изменением количества вещества за единицу времени

в единице объёма

Отношение количества вещества к объёму – молярная концентрация.
Скорость гомогенной реакции определяется изменением концентрации одного из веществ в единицу времени

«+» - если скорость определяется по продукту реакции; «-» - если по исходному веществу

Средняя скорость гомогенной реакции- определяется изменением количества вещества за единицу времени в единице объёмаОтношение количества вещества к

Слайд 8Средняя скорость гетерогенной реакции
- определяется изменением количества вещества, вступившего в реакцию

или образовавшегося в результате реакции за единицу времени на единице поверхности

Взаимодействие происходит только на поверхности раздела между веществами

S – площадь поверхности

Средняя скорость гетерогенной реакции- определяется изменением количества вещества, вступившего в реакцию или образовавшегося в результате реакции за

Слайд 9Факторы, влияющие
на скорость химической реакции
Природа реагирующих веществ
Концентрация
Температура
Катализатор, ингибитор
Площадь соприкосновения
Реакция происходит

при столкновении молекул реагирующих веществ, её скорость определяется количеством столкновений и их силой (энергией)

Давление

Факторы, влияющие на скорость химической реакцииПрирода реагирующих веществКонцентрацияТемператураКатализатор, ингибиторПлощадь соприкосновенияРеакция происходит при столкновении молекул реагирующих веществ, её

Слайд 10Природа реагирующих веществ
Реакционная активность веществ определяется:
характером химических связей
скорость больше у

веществ с ионной и ковалентной полярной связью (неорганические вещества)
скорость меньше у веществ с ковалентной малополярной и неполярной связью (органические вещества)

υ(Zn + HCl = H2 + ZnCl2) > υ(Zn + CH3COOH = H2 + Zn(CH3COO)2

их строением
скорость больше у металлов, которые легче отдают электроны (с большим радиусом атома)
скорость больше у неметаллов, которые легче принимают электроны (с меньшим радиусом атома)

υ(2K + 2H2O = H2 + 2KOH) > υ(2Na + 2H2O = H2 + 2NaOH)
Природа реагирующих веществРеакционная активность веществ определяется:характером химических связей скорость больше у веществ с ионной и ковалентной полярной

Слайд 11Концентрация
Для взаимодействия веществ их молекулы должны столкнуться. Число столкновений пропорционально числу

частиц реагирующих веществ в единице объёма, т.е. их молярным концентрациям.

Закон действующих масс:
Скорость элементарной химической реакции пропорциональна произведению молярных концентраций реагирующих веществ, возведённых в степени равные их коэффициентам:

1867 г. К.Гульдберг и П.Вааге сформулировали закон действующих масс

КонцентрацияДля взаимодействия веществ их молекулы должны столкнуться. Число столкновений пропорционально числу частиц реагирующих веществ в единице объёма,

Слайд 12Сванте Аррениус
(1859-1927)
Объяснение зависимости скорости реакции от температуры было дано

С.Аррениусом. К реакции приводит не каждое столкновение молекул реагентов, а только наиболее сильные столкновения. Лишь молекулы, обладающие избытком кинетической энергии, способны к химической реакции.
С.Аррениус рассчитал долю активных (т.е. приводящих к реакции) соударений реагирующих частиц , зависящую от температуры.

молекула - энергетически выгодное образование
химические вещества на энергетической диаграмме занимают положение в "ямках"
для превращения этих веществ в другие, им надо сообщить энергию, достаточную для того, чтобы они выбрались из "ямки", перевалили через "барьер" (энергию активации)

Температура

Сванте Аррениус  (1859-1927)Объяснение зависимости скорости реакции от температуры было дано С.Аррениусом.

Слайд 13Энергия активации
В газе при нормальных условиях каждая из молекул
испытывает 1010

столкновений в секунду.
Например, среднее время между двумя соударениями в Н2 всего 5·10-9 с.
Если бы все столкновения приводили к реакции,
то любая реакция между газами происходила бы мгновенно!

A2 (г) + B2 (г) = 2AB (г)

Активация – процесс превращения неактивных частиц в активные для преодоления энергетического барьера
Энергия, которую надо сообщить частицам реагирующих веществ, чтобы превратить их в активные, называют энергией активации (Еа)

Энергия активации	В газе при нормальных условиях каждая из молекул испытывает 1010 столкновений в секунду. 	Например, среднее время

Слайд 14Якоб Вант-Гофф
(1852-1911)
Температура повышает количество столкновений молекул.

Правило Вант-Гоффа (сформулировано на основании экспериментального изучения реакций) В интервале температур от 0°С до 100°С при повышении температуры на каждые 10 градусов скорость химической реакции возрастает в 2-4 раза:

Правило Вант-Гоффа не имеет силу закона. Лабораторная техника была несовершенна, поэтому:
оказалось, что температурный коэффициент в значительном температурном интервале непостоянен
невозможно было изучать как очень быстрые реакции (протекающие за миллисекунды), так и очень медленные (для которых требуются тысячи лет)
реакции с участием больших молекул сложной формы (например, белков) не подчиняются правилу Вант-Гоффа

v = v0·∆τ/10

- температурный коэффициент Вант-Гоффа

Якоб Вант-Гофф  (1852-1911)Температура повышает количество столкновений молекул.         Правило

Слайд 15Катализаторы
Йенс Якоб Берцелиус
ввел термин «катализ»
в 1835 г.
Вильгельм Оствальд
1909 г. –

Нобелевская премия
«в признание работ по катализу»

вещества, изменяющие скорость химической реакции за счёт изменения энергии активации, но сами при этом не расходующиеся. Процесс в присутствии катализатора – катализ. Реакция с катализатором – каталитическая.

Положительные катализаторы – ускоряют реакцию, уменьшая Еа
Отрицательные катализаторы (ингибиторы) – замедляют реакцию, увеличивая Еа

A + K = AK (1) AK + B = AB + K (2)
Суммарная реакция
A + B = AB
Но вместо энергетического барьера этой реакции преодолеваются более низкие барьеры реакций (1) и (2): E1 и E2

КатализаторыЙенс Якоб Берцелиусввел термин «катализ»в 1835 г. Вильгельм Оствальд1909 г. – Нобелевская премия«в признание работ по катализу»вещества,

Слайд 16Промоторы
- вещества повышающие активность катализаторов
Синтез аммиака

3H2 + N2 ↔ 2NH3
Катализатор - Fe, который в качестве промоторов
содержит оксид алюминия (Al2O3) и оксид калия (K2O)

2. Взаимодействие угарного газа с водородом

СО + 3Н2 ↔ СН4 + Н2О

Катализатор – Ni, промотор церий Ce.

Промоторы- вещества повышающие активность катализаторовСинтез аммиака

Слайд 17Давление
Давление сильно влияет на скорость реакций с участием газов, потому что

оно непосредственно определяет их концентрации.
В уравнении Менделеева-Клапейрона:
pV = nRT
перенесем V в правую часть, , а RT - в левую учтем p/RT = n/V
учтём, что n/V = c
p/RT = c
Давление и молярная концентрация газа связаны прямо пропорционально.

Клапейрон Бенуа Поль Эмиль
(1799 - 1864 г.)

Менделеев Дмитрий Иванович
(1834 - 1907 г.)

ДавлениеДавление сильно влияет на скорость реакций с участием газов, потому что оно непосредственно определяет их концентрации.В уравнении

Слайд 18Площадь соприкосновения
Скорость гетерогенной реакции прямо пропорциональна площади поверхности соприкосновения реагентов.
При

измельчении и перемешивании увеличивается поверхность
соприкосновения реагирующих веществ, при этом возрастает скорость реакции

Скорость гетерогенной реакции зависит от: а) скорости подвода реагентов к границе раздела фаз; б) скорости реакции на поверхности раздела фаз, которая зависит от площади этой поверхности; в) скорости отвода продуктов реакции от границы раздела фаз.
Стадии (а) и (в) называются диффузионными, а стадия (б) – кинетической. Та стадия, которая протекает наиболее медленно, называется лимитирующей – именно она определяет скорость реакции в целом.

Площадь соприкосновенияСкорость гетерогенной реакции прямо пропорциональна площади поверхности соприкосновения реагентов. При измельчении и перемешивании увеличивается поверхностьсоприкосновения реагирующих

Слайд 19Задачи
1. Вычислите среднюю скорость химической реакции, если через 20 с от

начала реакции концентрация веществ составляла 0,05 моль/л, а через 40 с – 0,04 моль/л.

Дано:
τ1 = 20c
τ2 = 40c
c1 = 0,05моль/л
с2 = 0,04моль/л
Найти: v

Расчёт ведём по исходному веществу,
значит перед формулой ставим знак «-»
υ = -∆с/∆τ
υ = -(с2-с1)/(τ2- τ1)
υ = -(0,04-0,05)/(40-20) = 0,0005 (моль/(л∙с))

Ответ: средняя скорость реакции 0,0005моль/(л∙с)

Задачи1. Вычислите среднюю скорость химической реакции, если через 20 с от начала реакции концентрация веществ составляла 0,05

Слайд 20Дано:
При уменьшении
объёма смеси в 2
раза концентрация
каждого вещества
возрасла в 2 раза
c2 (смеси)/с1(смеси)

= 2
Найти: v2/v1

2. Как изменится скорость химической реакции 2СО + О2 = 2СО2, если уменьшить объем газовой смеси в 2 раза?

2СО + О2 = 2СО2
1) Запишем выражение закона действующих
масс для исходной смеси и после сжатия
v1 = k · c(СО)2 · c(О2)
v2 = k · c(2СО)2 · c(2О2) =
= k · 4c(СО)2 · 2c(О2) =
= 8k · c(СО)2 · c(О2)
2) Найдём отношение скоростей:
v2/v1 = (8k · c(СО)2 · c(О2))/ (k · c(СО)2 · c(О2)) = 8
Ответ: скорость реакции возрастёт в 8 раз

Дано:При уменьшенииобъёма смеси в 2раза концентрациякаждого веществавозрасла в 2 разаc2 (смеси)/с1(смеси) = 2Найти: v2/v12. Как изменится скорость

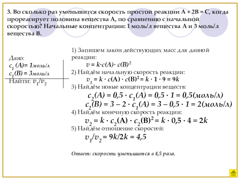
Слайд 21Дано:
c1 (А)= 1моль/л
с1(В) = 3моль/л
Найти: v1/v2

1) Запишем закон действующих масс для

данной
реакции:
v = k∙с(A)∙ с(B)2
2) Найдём начальную скорость реакции:
v1 = k · c(А) · c(В)2 = k · 1 ∙ 9 = 9k
3) Найдём новые концентрации веществ:
с2(А) = 0,5 ∙ с1(А) = 0,5 ∙ 1 = 0,5(моль/л)
с2(В) = 3 – 2 ∙ с1(А) = 3 – 0,5 ∙ 1 = 2(моль/л)
4) Найдём конечную скорость реакции:
v2 = k · c2(А) · c2(В)2 = k · 0,5 ∙ 4 = 2k
5) Найдём отношение скоростей:
v1/v2 = 9k/2k = 4,5

Ответ: скорость уменьшится в 4,5 раза.

3. Во сколько раз уменьшится скорость простой реакции А + 2В = С, когда прореагирует половина вещества А, по сравнению с начальной скоростью? Начальные концентрации: 1 моль/л вещества А и 3 моль/л вещества В.

Дано:c1 (А)= 1моль/лс1(В) = 3моль/лНайти: v1/v21) Запишем закон действующих масс для даннойреакции:

Слайд 224. Как изменится скорость реакции 2Fe + 3Cl2 = 2FeCl3, если

давление системы увеличить в 5 раз?

Дано:
Давление системы
увеличили в 5 раз
c2(Cl2)/с1(Cl2) = 5
Найти: v2/v1


2Fe + 3Cl2 = 2FeCl3
1) Запишем выражение закона действующих
масс для исходной смеси и после сжатия
(только для газов)
v1 = k · c(Cl2)3
v2 = k · c(5Cl2)3 = 125 ∙ k ∙ c(Cl2)3
2) Найдём отношение скоростей:
v2/v1 = 125 ∙ k ∙ c(Cl2)3/k · c(Cl2)3 = 125

Ответ: скорость реакции возрастёт в 125 раз


4. Как изменится скорость реакции 2Fe + 3Cl2 = 2FeCl3, если давление системы увеличить в 5 раз?Дано:Давление

Слайд 231) Запишем выражение зависимости скорости
реакции от температуры:
υ2

= υ1 ∙ γ∆τ/10
2) Найдём отношение скоростей:
v2/v1 = γ∆τ/10 = 2(350-300)/10 = 25 = 32

Ответ: скорость реакции возрастёт в 32 раза



5. Во сколько раз увеличится скорость химической реакции при повышении температуры от 300° до 350 °С, если температурный коэффициент равен 2?

Дано:
τ1 = 300°С
τ2 = 350°С
γ = 2
Найти: v2/v1

1) Запишем выражение зависимости скорости реакции от температуры:   υ2 = υ1 ∙ γ∆τ/102) Найдём отношение

Слайд 246. Реакция при 50 °С протекает за 2 мин 15 с.

За какое время закончится эта реакция при τ = 70 °C, если температурный коэффициент равен 3?

Дано:
τ1 = 50°С
∆t1 = 2,25 мин
τ2 = 70°С
γ = 3
Найти: ∆t2

1) Находим, во сколько раз возрастёт скорость
реакции при повышении температуры с 50°С
до 70°С:
vτ2/vτ1 = γ∆t/10 = 3(70-50)/10 = 32 = 9 (раз)
2) Находим время, за которое закончится эта
реакция при температуре 70°С:
∆t2 = 2,25мин : 9 = 0,25мин (15с)

Ответ: реакция закончится за 15 секунд.

6. Реакция при 50 °С протекает за 2 мин 15 с. За какое время закончится эта реакция

Слайд 257. Скорость реакции при охлаждении от 80° до 60 °С уменьшилась

в 4 раза. Найти температурный коэффициент скорости реакции.

Дано:
τ1 = 80°С
τ2 = 60°С
v1/v2 = 4
Найти: γ

Найдём отношение скоростей реакций:
v2/v1 = γ∆τ/10
Составим и решим уравнение:
4 = γ(80°-60°)/10
4 = γ2
γ = 2

Ответ: температурный коэффициент равен 2.

7. Скорость реакции при охлаждении от 80° до 60 °С уменьшилась в 4 раза. Найти температурный коэффициент

Слайд 26График, отражающий зависимость скорости
реакции оксида меди (II) и соляной кислоты от
температуры:
1
2
3
4
Тест
Задание

№1

1)

2)

3)

4)

График, отражающий зависимость скоростиреакции оксида меди (II) и соляной кислоты оттемпературы:1234ТестЗадание №11)2)3)4)

Слайд 27Задание №2
Какой из факторов не оказывает
влияния на скорость химической
реакции в растворах:
концентрация

веществ
использование катализатора
использование ингибитора
объём реакционного сосуда
Задание №2Какой из факторов не оказываетвлияния на скорость химическойреакции в растворах:концентрация веществиспользование катализатораиспользование ингибитораобъём реакционного сосуда

Слайд 28На скорость химической реакции между
раствором серной кислоты и железом не
оказывает влияния:
концентрация

кислоты
измельчение железа
температура реакционной смеси
увеличение давления

Задание №3

На скорость химической реакции междураствором серной кислоты и железом неоказывает влияния:концентрация кислотыизмельчение железатемпература реакционной смесиувеличение давленияЗадание №3

Слайд 29Во сколько раз изменится скорость
элементарной реакции 2А + В = А2В,

если
концентрацию вещества В уменьшить в 2
раза:
увеличится в 4 раза
уменьшится в 2 раза
уменьшится в 4 раза
увеличится в 2 раза

Задание №4

Во сколько раз изменится скоростьэлементарной реакции 2А + В = А2В, есликонцентрацию вещества В уменьшить в 2раза:увеличится

Слайд 30Как повлияет на скорость элементарной
реакции А + В = АВ увеличение
концентрации

вещества А в 3 раза:
скорость увеличится в 3 раза
скорость уменьшится в 9 раз
скорость уменьшится в 3 раза
скорость не изменится

Задание №5

Как повлияет на скорость элементарнойреакции А + В = АВ увеличениеконцентрации вещества А в 3 раза:скорость увеличится

Слайд 31Быстрее при комнатной температуре
будет протекать реакция между 10%
раствором соляной кислоты и:
цинком

в гранулах
большим куском цинка
цинком, покрытым медью
цинком в порошке

Задание №6

Быстрее при комнатной температуребудет протекать реакция между 10%раствором соляной кислоты и:цинком в гранулахбольшим куском цинкацинком, покрытым медьюцинком

Слайд 32В течение одной минуты выделится
больше водорода, если для реакции
использовать:
Zn(гранулы)

и CH3COOH(10% раствор)
Zn(порошок) и HCl(10% раствор)
Zn(гранулы) и HCl(10% раствор)
Zn(порошок) и CH3COOH(10% раствор)



Задание №7

В течение одной минуты выделится больше водорода, если для реакции использовать:Zn(гранулы) и CH3COOH(10% раствор)Zn(порошок) и HCl(10% раствор)Zn(гранулы)

Слайд 33При увеличении температуры от 10° до
30° С скорость реакции, температурный
коэффициент которой

γ = 3:
возрастёт в 3 раза
возрастёт в 9 раз
уменьшится в 3 раза
уменьшится в 9 раз

Задание №8

При увеличении температуры от 10° до30° С скорость реакции, температурныйкоэффициент которой γ = 3:возрастёт в 3 разавозрастёт

Слайд 34Для уменьшения скорости химической
реакции необходимо:
увеличить концентрацию реагирующих веществ
ввести в систему катализатор
повысить

температуру
понизить температуру

Задание №9

Для уменьшения скорости химическойреакции необходимо:увеличить концентрацию реагирующих веществввести в систему катализаторповысить температурупонизить температуруЗадание №9

Слайд 35Скорость химической реакции между
медью и азотной кислотой зависит от:
массы меди
объёма кислоты
концентрации

кислоты
объёма колбы

Задание №10

Скорость химической реакции междумедью и азотной кислотой зависит от:массы медиобъёма кислотыконцентрации кислотыобъёма колбыЗадание №10

Слайд 36Домашнее задание п. 5 упр. 1, 4, 7, 8 п. 6 упр. 1

Домашнее задание  п. 5 упр. 1, 4, 7, 8 п. 6 упр. 1

Слайд 37http://www.hemi.nsu.ru/ucheb214.htm
http://www.chem.msu.su/rus/teaching/Kinetics-online/welcome.html
О.С.Габриелян. Химия. 11 класс. Базовый уровень. Учебник для общеобразовательных учебных заведений,

М., Дрофа, 2010
И.И.Новошинский, Н.С.Новошинская. Химия. 10 класс. Учебник для общеобразовательных учреждений, М., «ОНИКС 21 век»; «Мир и Образование», 2004
О.С.Габриелян, Г.Г.Лысова, А.Г.Введенская. Настольная книга учителя химии. 11 класс. М., Дрофа. 2004
К.К.Курмашева. Химия в таблицах и схемах. М., «Лист Нью». 2003
Н.Б.Ковалевская. Химия в таблицах и схемах. М., «Издат-школа 2000». 1998
П.А.Оржековский, Н.Н.Богданова, Е.Ю.Васюкова.Химия. Сборник заданий. М.»Эксмо», 2011
Фотографии: http://www.google.ru/


Литература:

http://www.hemi.nsu.ru/ucheb214.htmhttp://www.chem.msu.su/rus/teaching/Kinetics-online/welcome.htmlО.С.Габриелян. Химия. 11 класс. Базовый уровень. Учебник для общеобразовательных учебных заведений, М., Дрофа, 2010И.И.Новошинский, Н.С.Новошинская. Химия. 10

Что такое shareslide.ru?

Это сайт презентаций, где можно хранить и обмениваться своими презентациями, докладами, проектами, шаблонами в формате PowerPoint с другими пользователями. Мы помогаем школьникам, студентам, учителям, преподавателям хранить и обмениваться учебными материалами.


Для правообладателей

Яндекс.Метрика

Обратная связь

Email: Нажмите что бы посмотреть