Презентация, доклад по химии на тему Скорость химической реакции (подготовка к ЕГЭ)

Содержание

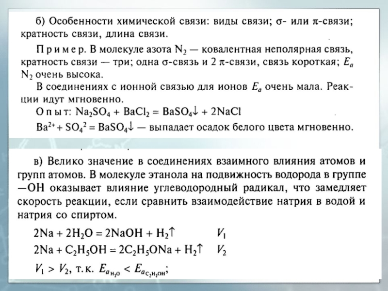
Скорость химической реакции определяется изменением концентрации одного из реагирующих веществ или одного из продуктов реакции в единицу времени. n

Слайд 1Скорость химической реакции

Скорость химической реакции

Слайд 2Скорость химической реакции определяется изменением концентрации одного из реагирующих веществ или

одного из продуктов реакции в единицу времени.

n


Скорость химической реакции определяется изменением концентрации одного из реагирующих веществ или одного из продуктов реакции  в

Слайд 4Решение задач

Решение задач

Слайд 5Решение задач

Решение задач

Слайд 9Скорость химической реакции зависит от природы реагирующих веществ


Задание
Запишите уравнения реакций и

сделайте вывод о скорости двух реакций.

Опыт

Лабораторный опыт
Взаимодействие
цинка с соляной кислотой.
Взаимодействие
цинка с уксусной кислотой.

Скорость химической реакции зависит от природы реагирующих веществЗаданиеЗапишите уравнения реакций и сделайте вывод о скорости двух реакций.Опыт

Слайд 13Скорость химической реакции зависит от температуры


Задание
Сделайте вывод о влиянии температуры на

скорость реакций.

Опыт

Лабораторный опыт
Взаимодействие
цинка с соляной кислотой при н.у.
Взаимодействие
цинка с соляной кислотой при нагревании

Скорость химической реакции зависит от температурыЗаданиеСделайте вывод о влиянии температуры на скорость реакций.Опыт Лабораторный опыт Взаимодействие цинка

Слайд 14Правило Вант – Гоффа :
При увеличении температуры на каждые

100С, скорость химической реакции увеличивается в 2-4 раза.

Правило Вант – Гоффа :  При увеличении температуры на каждые 100С, скорость химической реакции увеличивается в

Слайд 15
0
1
0
2
10
1
2
t
t

=
γ
υ
υ

01021012tt−=γυυ

Слайд 16Задание
Как изменится скорость реакции:
а) при повышении температуры
от

100С до 500С
б) при понижении температуры
от 100С до 00С
ЗаданиеКак изменится скорость реакции: а) при повышении температуры   от 100С до 500С б) при понижении

Слайд 17Уравнение Аррениуса



Уравнение Аррениуса

Слайд 18Скорость химической реакции зависит от поверхности соприкосновения реагирующих веществ



Задание
Сделайте вывод о

влиянии поверхности соприкосновения реагирующих веществ на скорость реакций.

Опыт

Лабораторный опыт
Взаимодействие
карбоната кальция (кусочек и порошок) с соляной кислотой

Скорость химической реакции зависит от поверхности соприкосновения реагирующих веществЗаданиеСделайте вывод о влиянии поверхности соприкосновения реагирующих веществ на

Слайд 19Первая стадия – колчедан размалывают и подают в печь ленточным транспортёром.
Через

размолотый колчедан пропускают сильную струю воздуха. Создаётся иллюзия кипящей жидкости.
(метод кипящего слоя)
Первая стадия – колчедан размалывают и подают в печь ленточным транспортёром.Через размолотый колчедан пропускают сильную струю воздуха.

Слайд 20Скорость химической реакции зависит от концентрации реагирующих веществ


Задание
Сделайте вывод о скорости

двух реакций.

Опыт

Где сгорит быстрее деревянный предмет:
а) на воздухе
б) в чистом кислороде?


Скорость химической реакции зависит от концентрации реагирующих веществЗаданиеСделайте вывод о скорости двух реакций.Опыт Где сгорит быстрее деревянный

Слайд 21 Закон действующих масс:

скорость химической реакции пропорциональна произведению концентраций

реагирующих веществ, возведённых в степень их коэффициентов в уравнении реакции
Закон действующих масс:  скорость химической реакции пропорциональна произведению концентраций реагирующих веществ, возведённых в степень их

Слайд 22
v =k • [A]a • [B]b
aA + bB =

cC + dD
v =k • [A]a • [B]b aA + bB = cC + dD

Слайд 23Составить кинетические уравнения для следующих реакций:
а) взаимодействие водорода с йодом
б) взаимодействие

железа с хлором
в) гидрирование этилена
Как изменится скорость реакции
2А + В → АВ если,
а) концентрацию вещества А увеличить в 3 раза
б) концентрацию вещества В уменьшить в 3 раза
в) давление увеличить в 3 раза

Задание

Составить кинетические уравнения для следующих реакций:а) взаимодействие водорода с йодомб) взаимодействие железа с хлоромв) гидрирование этиленаКак изменится

Слайд 24Скорость химической реакции зависит от катализатора


Задание
Сделайте вывод о влиянии катализатора на

скорость реакций.

Опыт

Демонстрационный эксперимент

Скорость химической реакции зависит от катализатораЗаданиеСделайте вывод о влиянии катализатора на скорость реакций.Опыт Демонстрационный эксперимент

Что такое shareslide.ru?

Это сайт презентаций, где можно хранить и обмениваться своими презентациями, докладами, проектами, шаблонами в формате PowerPoint с другими пользователями. Мы помогаем школьникам, студентам, учителям, преподавателям хранить и обмениваться учебными материалами.


Для правообладателей

Яндекс.Метрика

Обратная связь

Email: Нажмите что бы посмотреть