Презентация, доклад по химии на тему Решение задач на концентрацию растворов (9 класс)

Теоретические основырешения задач «на смеси, сплавы» Примем некоторые допущения:Все получающиеся сплавы или смеси однородны.При решении этих задач считается, что масса смеси нескольких веществ равна сумме масс компонентов. Процентным содержанием ( концентрацией, массовой долей) вещества в смеси называется

Слайд 1Решение задач на концентрацию
Химия 9 класс

Решение задач на концентрациюХимия 9 класс

Слайд 2Теоретические основы
решения задач «на смеси, сплавы»

Примем некоторые допущения:

Все получающиеся сплавы или

смеси однородны.

При решении этих задач считается, что масса смеси нескольких веществ равна сумме масс компонентов.

Процентным содержанием ( концентрацией, массовой долей) вещества в смеси называется
отношение его массы к общей массе всей смеси.
Это отношение может быть выражено
либо в дробях, либо в процентах.

Термины - синонимы:

массовая доля вещества;
концентрация вещества;
процентное содержание вещества.
Теоретические основырешения задач «на смеси, сплавы»		Примем некоторые допущения:Все получающиеся сплавы или смеси однородны.При решении этих задач считается,

Слайд 3При решении задач на растворы с разными концентрациями чаще всего применяют

квадрат Пирсона:
- записывают одну над другой массовые доли растворённого вещества в исходных растворах,
- справа между ними – массовую долю в растворе, который нужно приготовить
- вычитают по диагонали из большего меньшее значение.
Разности их вычитаний показывают массовые доли для первого и второго растворов, необходимые для приготовления нужного раствора.

ω1 ω3 — ω2
ω3
ω2
ω1 — ω3





При решении задач на растворы с разными концентрациями чаще всего применяют квадрат Пирсона:-  записывают одну над

Слайд 4Задача 7. Сплавили 300 г сплава олова и меди, содержащего 60%

олова, и 900г сплава олова и меди, содержащего 80% олова. Сколько процентов олова в получившемся сплаве?

60% 80-х 300
Х%
80% х-60 900


80-х 300 80-х 1
х-60 900 х-60 3
х - 60 = 240 - 3х
4х =300
Х=75



Задача 7. Сплавили 300 г сплава олова и меди, содержащего 60% олова, и 900г сплава олова и

Слайд 5Задача В сосуд, содержащий 5 литров 12-процентного водного раствора некоторого вещества, добавили

7 литров воды. Сколько процентов составляет концентрация получившегося раствора

12% х% 5 л
Х%
0% (12-х)% 7 л

х 5
12-х 7
7х = 60 – 5х
12х = 60
Х=5

Задача В сосуд, содержащий 5 литров 12-процентного водного раствора некоторого вещества, добавили 7 литров воды. Сколько процентов

Слайд 6В сосуд, содержащий 6 литров 11% водного раствора некоторого вещества добавили

5 литров воды. Какова массовая доля полученного раствора?

11% х 6 л
Х%
0 % 11-х 5 л

Х 6
11-х = 5

5х = 66 - 6х
11х = 66
Х = 6

В сосуд, содержащий 6 литров 11% водного раствора некоторого вещества добавили 5 литров воды. Какова массовая доля

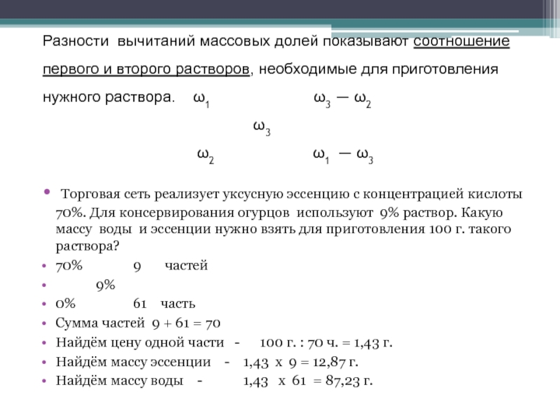
Слайд 7Разности вычитаний массовых долей показывают соотношение первого и второго растворов, необходимые

для приготовления нужного раствора. ω1 ω3 — ω2 ω3 ω2 ω1 — ω3

Торговая сеть реализует уксусную эссенцию с концентрацией кислоты 70%. Для консервирования огурцов используют 9% раствор. Какую массу воды и эссенции нужно взять для приготовления 100 г. такого раствора?
70% 9 частей
9%
0% 61 часть
Сумма частей 9 + 61 = 70
Найдём цену одной части - 100 г. : 70 ч. = 1,43 г.
Найдём массу эссенции - 1,43 х 9 = 12,87 г.
Найдём массу воды - 1,43 х 61 = 87,23 г.

Разности вычитаний массовых долей показывают соотношение первого и второго растворов, необходимые для приготовления нужного раствора.  ω1

Что такое shareslide.ru?

Это сайт презентаций, где можно хранить и обмениваться своими презентациями, докладами, проектами, шаблонами в формате PowerPoint с другими пользователями. Мы помогаем школьникам, студентам, учителям, преподавателям хранить и обмениваться учебными материалами.


Для правообладателей

Яндекс.Метрика

Обратная связь

Email: Нажмите что бы посмотреть